An aerial view of a village partially underwater

Underwater

Human Rights Impacts of a China Belt and Road Project in Cambodia

The former village of Srekor in northeastern Cambodia, among several that were submerged after the completion of the Lower Sesan 2 hydroelectric dam in 2018. © 2018 Sergey Ponomarev/New York Times/Redux

Summary

“Dao,” an ethnic Lao man in his 40s, previously lived a largely self-sufficient life in the village of Srekor in northeastern Cambodia’s Stung Treng province. He fished on the Sesan River and farmed rice and fruit on the fertile soil along the river. His family gathered herbs, mushrooms, resins, and medicinal plants from his village’s communal forests and sold them at the local market.

But like many others in his community and in surrounding areas, Dao’s life changed dramatically in 2017 after the construction of a large hydroelectric dam, the Lower Sesan 2, at the nearby downstream intersection of the Sesan and Srepok Rivers, just above where the Sesan flows into the larger Mekong River.

Dao said that a Vietnamese company that had initially explored the project had carried out some limited consultations with his community, but another Chinese-owned company that took over the project in 2012 did not properly consult with Dao’s community after 2012. “No one came to consult with the communities” after the Vietnamese company left, he said. After construction began, he said, discussions with the Cambodian government and the Chinese company, whether about the project’s impacts or compensations for them, were not consultations but rather occasions during which pressure was applied to Dao and his community to agree to pre-set terms.

Construction on the dam began in 2013. The dam’s developers offered to relocate Dao’s family to another area several kilometers away, but the land and housing offered were far inferior to what he had in his village, and compensation for lost income was entirely inadequate. He refused the offer.

The dam’s gates began to close in 2017, and flooding of the reservoir inundated Dao’s house. He was forced to move. Dao spent thousands of dollars to build a new house outside the flood zone, but his family’s income from fishing, agriculture, and gathering forest products all but disappeared. “The expensive fish species have disappeared,” he said. “We are left with cheaper and smaller fish… we end up getting enough fish just for the family to eat.”

Read a text description of this video

John Sifton, Asia Advocacy Director of Human Rights Watch (onsite): So this entire area… on top of what used to be Sre Kor village. It was completely flooded after the Lower Sesan 2 Dam was completed in 2017.

Narration: The ­Lower Sesan 2 dam is one of the widest dams in Asia. The project is part of the Chinese government’s mammoth “Belt and Road Initiative,” an investment and infrastructure project that the government began under President Xi Jinping in 2013 to advance Chinese foreign policy interests globally.

Narration: Flooding of the dam’s reservoir inundated numerous communities and damaged the ecology of the region. In addition, about 5,000 people, mostly Indigenous or ethnic minorities lost their homes.

John Sifton, Human Rights Watch (onsite): Most of the villagers didn’t have appropriate compensation. Some who were relocated that now live in an area quite far from here and pretty disappointed what happened to their village.

Narration: Much of the damage and devastation the dam would bring was known before it was built, and locals voiced their concerns even then.

Community video statements:

Woman: We were worried about relocating and moving our homes, cows, water buffalos, pigs, and chickens.

Man: We are also worried about our rice fields, crops, the hospital, school and the Srepok river.

Man: I am very worried about this situation. I am deeply troubled about losing my fields and land.

Woman: We do not want to move away because we have well-made valuable houses. We have coconut trees, mango trees, and everything. If we live at a new place, we won’t have coconuts and mangos to sell anymore.

Narration: Many of those displaced were moved to areas that lacked clean water and the soil was not well-suited for farming. They received inadequate compensation for the loss of their homes or income. Tens of thousands whose livelihoods depended on fishing on the rivers around the dam, suffered enormous losses in income. 

Thong Sa Morn: For my family living in this new village, we don’t really make money. In the old village, I was a farmer. Sometimes I would fish, in addition to working on the farm. You know that in the old village my house was right next to the river and my work is next to the river.

Narration: The dam has decimated the fish population in a country where fish makes up 60 to 75 % of the protein of the Cambodian diet.

John Sifton onsite: So we’re in a village on the Sre Kor river. Some villagers said they used to catch up to 40 kilos of fish a night. Now they sometimes struggle to get 10klmoften less than that. The fish are also smaller and fetch less money. Sometimes only a dollar a kilo and they’re struggling to survive.

Narration: The companies involved in the Lower Sesan 2 project, as well as the Cambodian and Chinese governments that authorized the project, should review the project’s impact urgently and allocate significant new resources to remedy the harms they have caused.

Narration: As the Chinese government finances other Belt and Road projects, whether in Cambodia or elsewhere, government and company officials need to take far greater steps to protect the human rights of affected communities and compensate them when they’re harmed.

 

 

 

 

***

Completed in 2018, the Lower Sesan 2 dam ultimately resulted in the displacement of nearly 5,000 people, mostly Indigenous peoples and other ethnic minorities—Bunong, Brao, Kuoy, Lao, Jarai, Kreung, Kavet, Tampuan, and Kachok—who have lived in villages along the Sesan and Srepok Rivers for generations.

In addition, the project impacted tens of thousands of other people upstream and downstream of the dam who depended on the rivers’ fisheries for food and income. The project has also likely contributed to decreases in fishery yields across the entire Mekong River system, which is significant since tens of millions of people in Cambodia, Vietnam, Thailand, and Laos depend on fish caught in the Mekong system for food. For average Cambodians, fish makes up 60 to 75 percent of the protein in their diet.

The construction of the Lower Sesan 2 dam from 2013-2018 is part of the Chinese government’s “Belt and Road Initiative” (BRI), a trillion-dollar investment and infrastructure project begun under President Xi Jinping in 2013 to spur development and advance Chinese foreign policy interests globally. Chinese state media have labeled the Lower Sesan 2 dam a “key project” in the Belt and Road Initiative, and as one of seven BRI hydroelectric projects in Cambodia.

Many BRI projects in Asia and elsewhere have been criticized for lack of transparency, disregard of community concerns, and potential negative environmental impacts.

China Huaneng Group (CHNG), a large Chinese state-owned electricity generation company responsible for building the dam, has described it as a “display window project” for the BRI. CHNG, via a subsidiary, Hydrolancang International Energy, owns 51 percent of the project, the controlling share. The Royal Group, one of Cambodia’s largest and most politically connected companies, owns 39 percent. A subsidiary of the Vietnamese utility company Electricity of Vietnam (EVN), EVN International Joint Stock Company (EVNI), retains 10 percent of the joint venture. The Industrial and Commercial Bank of China and China Export-Import Bank (Eximbank) provided significant portions of the project’s financing. The project’s budget was reportedly about $800 million.

CHNG claims the dam can produce 400 megawatts at peak capacity and 1,998 gigawatt hours per year, which would amount to about one-sixth of Cambodia’s entire annual electricity production. As this report details, however, actual production levels are likely far lower, amounting to only a third of those levels and possibly less than $70 million worth of electricity in one year.

***

This report, based on interviews with over 60 people over two years, shows how officials within the Cambodian government, and CHNG and its subsidiaries, did not adequately consult with impacted communities and affected families before or during the construction of the Lower Sesan 2 dam. It documents how officials ignored communities’ concerns and objections, dismissed calls for discussion of alternative project designs, provided wholly inadequate compensation to impacted communities, and failed to set up an effective grievance mechanism to address disputes. Government and company officials made no attempt to obtain the “free, prior, and informed consent” of affected Indigenous peoples, as specified under the United Nations Declaration on the Rights of Indigenous Peoples.

Consequences have been severe. The Lower Sesan 2 dam has profoundly harmed local communities, leaving them poorer and worse off. It has caused massive damage to the ecology of rivers upstream and downstream of the project, resulting in major losses in fisheries populations.

The Cambodian government and the dam’s developers do not appear to have seriously considered these costs and the greater economic harms suffered by communities downstream and upstream of the dam. Throughout the project, the Cambodian government repeatedly downplayed opposition to the project, failed to take meaningful efforts to safeguard the human rights of people impacted by the dam, and since its completion has taken inadequate steps to mitigate its negative effects.

The Cambodian government bears the primary responsibility for protecting the human rights of its people and ensuring that development projects and connected resettlement processes follow international and domestic standards. Cambodia’s constitution and international human rights treaties it has ratified provide guarantees for the protection of fundamental rights, including those to an adequate standard of living, housing, food, water, health, and education. A key principle of the government’s obligations under international law is to ensure the progressive realization and non-retrogression of economic, social, and cultural rights. Rights must be respected without discrimination, including for women, marginalized groups, and Indigenous peoples.

The government of China, however, also has obligations. The human rights violations detailed in this report are similar to abuses that Human Rights Watch documented in another BRI project thousands of kilometers away. In April 2020, we raised serious concerns about abuses related to mass displacement from the construction of the Souapiti Dam in Guinea, which devastated the livelihoods and food security of thousands of people. As we noted in that report—and in a statement before the second Belt and Road Forum for International Cooperation in 2019—the Chinese government has not taken the necessary steps to ensure that companies involved in large-scale BRI projects properly conduct and disclose social and environmental impact assessments; nor does it meaningfully consult local communities affected by projects during planning and construction processes.

This report shows that the Chinese government, by offering huge amounts of infrastructure funding through the BRI without requiring adequate standards to protect vulnerable communities and rights, set the stage for widespread abuses to occur. There is no evidence that the Chinese government ever imposed any obligations on the Chinese and Cambodian companies who built the dam to follow international and corporate social responsibility standards or provide adequate compensation for harms the project caused, or even standards that would apply had the dam been built in China.

Companies, whether domestic or foreign, also have responsibilities under international human rights law to respect human rights in their business operations. As the majority owner of the main company that constructed, operates, and continues to enjoy economic benefits from the dam, CHNG also has an ongoing responsibility to ensure that resettlement and compensation processes meet human rights standards.

Human Rights Watch’s findings have broader implications for Cambodia’s policies on hydropower, China’s role in encouraging and financing major development projects in Cambodia and elsewhere, and, more generally, the human and environmental costs of major development projects undertaken through the Belt and Road Initiative.

Everyone involved in the Lower Sesan 2 project, from local company officials to senior members of the Chinese and Cambodian governments, should recognize and acknowledge the actions and omissions that led to the serious human rights abuses documented in this report. The responsible entities should undertake the remedial steps outlined in the recommendations below to mitigate the harm being caused, and adopt systemic reforms to ensure that similar abuses do not occur in future projects.

The Harms Were Anticipated

The governments and companies involved in the Lower Sesan 2 project were aware of the likely harms that would result from the project, before it even began.

A 2008 Environmental Impact Assessment (EIA) commissioned by one of the project partners, EVN, pointed to the main problems: large numbers of people displaced to areas with inferior farmland; serious and permanent effects on their fishing and farming incomes; major negative effects on the livelihoods of other fishing communities upstream and downstream; and losses to other areas toward the Vietnam border and downstream toward the Mekong, with an estimated 300,000 people “indirectly impacted.”

CHNG later developed additional and subsequent versions of an EIA, as well as several internal mitigation and resettlement plans, but would not share them with impacted communities or civil society groups, and otherwise limited their distribution.

A study published by the National Academy of Sciences in the United States in 2012 predicted that the Lower Sesan 2 dam would heavily impact the fish population on the entire Mekong River system, with an almost 10 percent loss in fish biomass “basin-wide.” Notably, this prediction applied to the Lower Sesan 2 project alone; the authors noted that the construction of other dams on the Mekong system, many of which have subsequently been built, would compound the problem. (As this report shows, the Lower Sesan 2 does appear to have caused broader effects on Mekong fisheries.)

Numerous impacted communities, Cambodian and international civil society groups, and environmental groups also raised major human rights concerns about the dam before construction was approved.

The Cambodian government, however, after undertaking only perfunctory consultations with local communities facing eviction and deprivation of their livelihoods and culture, approved the project in 2012.

The Community Objected

Before the Lower Sesan 2 dam project began, villagers in nearby areas had lived largely sustainable lives in solid raised-wooden homes and, despite considerable poverty and often inadequate access to health care and education, effectively managed to provide for their families through fishing, growing rice and vegetables, and gathering in communal forests. Most villagers identified themselves as Indigenous or ethnic people living communally.

After taking fish for personal consumption, many families could sell the rest, particularly larger fish, at nearby town markets. They could also sell excess rice and other crops, like coconuts, cashews, and bananas, as well as flowers, herbs, medicinal plants, mushrooms, resin, and fruits from surrounding forests. Many lived communally, working and using land together, embracing religious beliefs tying their lives to the forests in which their ancestors lived and are buried, and in which they believe forest spirits exist that protect and provide for them.

“I can’t leave my ancestors here,” said Nat Sota, an elderly villager from the Bunong Indigenous group. “I can't abandon their spirits. If I do that, I will lose my identity…. I won't know who I am.”

Opposition to the Lower Sesan 2 project was significant and consistent from the first occasions that communities heard about it, a decade before it was completed. A 2009 civil society study, involving interviews with numerous villagers in affected communities, noted “100 percent of the people who participated in village meetings … indicated that they are opposed to the Sesan 2 dam.” As one villager from Srekor told Human Rights Watch: “Hearing about the project, we rejected it. We said, ‘no.’ At one point, they [the local authorities] asked us, ‘If you do not agree with the dam construction, please raise your hands.’ We, all the people, raised our hands.”

For over a decade, Cambodian authorities have branded critics of the Lower Sesan 2 project, and holdout families who refused to relocate, as troublemakers and outliers. Officials have repeatedly stated that consultations with communities followed applicable law and were adequate, and that most community members were satisfied with relocation and had willingly accepted compensation.

At a ceremony to mark the dam’s opening in 2018, Prime Minister Hun Sen said: “I wish to emphasize that the majority of local villagers here support the dam’s construction. Only a few people have caused trouble for this project. Those troublemakers have been incited by foreigners.”

But as this report shows, the Cambodian government always intended to approve the project, regardless of community views and widespread opposition from villagers and leaders. Cambodian government officials and representatives of CHNG’s Cambodian subsidiary repeatedly informed villagers that the project would proceed and that they had no choice but to accept the compensation offered and relocate. Meetings with communities were not genuine consultations but only “surveys” in which villagers were asked about their property and told what compensation they would receive.

“Nhuy,” from Kbal Romeas village, also on the Sesan, said: “There were objections from us all. We told them that we didn’t want to see the development of the dam…. In the consultation, they determined things for us. They didn’t ask us what we want or need.”

Compensation for resettlement was far from adequate. Although the project’s developers never published a final, comprehensive resettlement plan, Human Rights Watch was able to discern the basic arrangements from numerous discussions with community members and activists.

Typically, CHNG offered those forcibly displaced a parcel of land in a resettlement site of about five hectares, as well as a pre-built home or US$6,000 that families could use to build themselves a new home. The resettlement area was several kilometers away from where villagers used to fish and was located on acrid and rocky soil that was less fertile and harder to plow than their previous land. Most people viewed the pre-built homes as of inferior quality to their existing homes, and $6,000 insufficient to construct an adequate home. “Samphy,” a Kbal Romeas villager, said: “The soil of our old farmland was much better than the new farmland because it was close to the river. The muddy soil was easy to plow and the sediment was much better.”

The basic services provided in the resettlement area also were inadequate. Nhuy, the Kbal Romeas villager, said that health workers were not even posted at the medical clinic at the Kbal Romeas resettlement site until early 2019 and by then leaks in the healthcare center’s roof had to be repaired with money collected by the community: “Our healthcare center’s roof was leaking. Some walls of our school have been broken. Almost all the wells are not usable, [so] we buy water [pumped from nearby ponds] for drinking and cooking.”

With the river now several kilometers away, relocated villagers found fishing difficult or impossible. And as many villagers would find, fishing yields plummeted not long after the dam was finished.

The company, working with Cambodian government officials, offered resettled families a cash payout for anticipated loss of income, but it was based only on fishing income and for only one year, and did not include ongoing agricultural income losses from lost perennial crops from fruit and nut trees. This meant most families only received a one-time payment far below their actual losses in income. Compensation packages did not include any new skills or vocational training, lending, or grants to help villagers obtain new employment opportunities. Unsurprisingly, many villagers initially refused to accept the proffered resettlement packages.

At the time full-scale construction on the dam was underway in 2015, Cambodian government officials were threatening and pressuring local residents to accept compensation and resettlement packages, or else forfeit government services or any compensation at all. Nhuy said that at one point, officials told his village: “If you don’t relocate, when the dam starts to operate, your village will be submerged. If you don’t move to live on higher ground—snakes make efforts as snakes, frogs make efforts as frogs … if you don’t listen to us, we are not responsible for any deaths."

“We didn’t have a choice,” said Samphy. “I thought about confronting them…. There was no use … because sooner or later they would build the dam anyway.”

Objections Were Ignored, Then Livelihoods Were Severely Harmed

Villagers conducted numerous protests against the dam from 2012 through 2018. The police at times threatened protest organizers or summoned them for questioning for “incitement to commit crimes.”

In 2014 and 2015, ethnic and Indigenous leaders wrote letters opposing the project to the companies involved, Cambodian government officials, and Chinese officials in Cambodia and in Beijing.  

Although several hundred families initially accepted the resettlement package, over 100 families in the dam’s flood zones refused it. By 2017, when CHNG completed the walls of the dam and began flooding the villages, over 700 families agreed to receive offered compensation packages, but a total of over 180 still refused. Those who refused mostly moved to smaller areas of remaining ancestral land near the newly flooded reservoir area. They started to build houses and later began to attempt to apply for communal land titles from the government. As of March 2021, however, none of the communities that refused to resettle had received new title.

By early 2018, when the reservoir was complete, the fears of villagers—both those who resettled officially and those who did not—began to be realized. Almost everyone near the dam and at the resettlement sites suffered major losses to their income and livelihoods. Unable to fish or farm with the same productivity as before, many were now compelled to buy food from local markets, and many struggled to feed their families.

Villagers in official resettlement areas found the water to be unfit for consumption or cooking. Its taste made it undrinkable, and cooking with it created heavy residues on cookware and in foods. Villagers had to incur additional expenses to purchase water from transport trucks. “There’s rice to eat, but water … what income do I have [to buy water]?” said Samphy, the Indigenous Bunong villager. “I’ll die because of the water one day.”

Many of the tens of thousands of families in communities beyond the displacement zone were also impacted, suffering steep losses to their incomes, just as the project’s initial Environmental Impact Assessment had predicted. Soon after the dam’s completion, upstream communities reported steep decreases in their fishing catches, in some cases by more than two-thirds, because of interrupted fish migration.

Many upstream villagers also suffered damages to crops planted along the Sesan River, which has repeatedly flooded at higher levels than normal since the dam’s completion in 2018. These losses came as the overall Mekong system and its fisheries faced increasing strain from the effects of other dams upstream in Laos and China, climate change, and increases in water diverted for farming and human use. Fishery experts believe that the Lower Sesan 2 dam played a significant role in these larger impacts.

Abuses Were Violations of International Human Rights Law

As this report shows, during the planning and execution of the Lower Sesan 2 project, the Cambodian and Chinese governments acted with little regard for the human rights of those directly or indirectly impacted. These include rights to an adequate standard of living, food, water, housing, and rights to participation and compensation. The governments, and the companies involved in the project, all have obligations to remedy the abuses that occurred and are still taking place.

International human rights law protects every person’s rights to an adequate standard of living, including to food, water, and housing. Those subject to involuntary resettlements “have the right to relevant information, full consultation and participation throughout the entire process,” as well as to just compensation in accordance with human rights standards. Compensation should at a minimum cover the loss of physical structures and land and those resettled should have access to the same or equivalent sources of livelihood and income, formal or informal, and compensation should also include the loss of any livelihood and income to the extent that it is not replaced.

Residents impacted by the dam had a right to be informed about the project’s details so they could voice concerns, negotiate alternatives, and discuss solutions to lessen negative impacts. To realize these rights, the Cambodian government could have facilitated access to legal counsel for impacted communities.

Governments have a particular responsibility to respect, protect, and promote the rights of Indigenous peoples, including to participate in decision making in matters that would affect their rights, and as noted above, to be consulted in good faith to obtain their “free, prior, and informed consent,” as provided under the United Nations Declaration on the Rights of Indigenous Peoples.

As the declaration specifies, Cambodia has a duty to provide effective mechanisms to prevent and provide redress for any actions that deprive Indigenous peoples of “their integrity as distinct peoples, or of their cultural values” or dispossess them of their “lands, territories or resources.” Indigenous peoples have a right to practice and revitalize their cultural traditions and customs. Under Cambodian law, Indigenous people and minorities living communally are also entitled to collective ownership of communal land.

The Cambodian and Chinese governments should require companies and financiers involved in major development projects, including the Lower Sesan 2 dam, to review the impact of the project on affected individuals and communities, provide adequate cash and land compensation to those who have not received it, and provide support services necessary for adequate access to health, education, transportation, and employment to make up for harms caused by the project. This includes ensuring land tenure security for all affected communities.

With future BRI projects, it is critical that China’s government does not allow abuses like those documented in this report. The Chinese government in the future should exercise more appropriate oversight over Chinese companies implementing the BRI and their contractors, to prevent the kinds of harms documented here.

The Chinese government needs to vastly improve its policies and regulations relating to government-backed foreign investment projects such as the Lower Sesan 2 dam and adhere to international standards that protect people impacted by such projects.

However, official documents provide little guidance on protecting human rights and no enforcement mechanisms relating to implementation of BRI projects. BRI-related documents state that Chinese companies investing overseas should pay attention to the environmental concerns of local communities and repeat slogans such as “green-oriented philosophy,” “people-to-people bonds,” “mutual benefit and win-win situation,” and “shared interests,” but these concepts are undefined and provide no practical benefit to vulnerable people in areas where projects are undertaken.

Officials Were Aware of Project Impacts

In May 2021, CHNG released a “Sustainability Report” on the dam prepared by a Cambodian group, Asian Vision Institute, that acknowledges most of the problems outlined in this report. However, it downplays their severity and inexplicably concludes that the project improved the lives of people displaced. (It does not discuss the effects on other communities upstream and downstream of flooded areas.)

Notably, the CHNG report does not contradict or rebut the central complaints made by most people displaced by the dam; it simply sidesteps them, accentuating that relocated villagers were given “new houses” and “five hectares of land,” have a “new school,” access to “better roads,” and are closer to towns. It acknowledges, in passing, that most relocated villagers’ income declined after resettlement, that most lack proper access to safe and clean drinking water, and that their previously “self-sufficient” communal lifestyle had been disrupted:

[A]fter having moved to a new village, they have found it hard for income generation, the forest they used to get benefit were flooded and the river is no longer convenient for fishing. The relocating villagers find that it is quite far from their new village to the river. Also, the villagers still have a major challenge with clean water access, and they still have to pay a high tariff for the water they purchased [for tanks].
The fish and forest products are harder to find, while the daily consumption expenses are increasingly higher over the years, as the result of spending for everything, including electricity, meat, vegetables, even water. Before, they do not spend any on these.

Despite such admissions, the CHNG report concludes that displaced villagers’ lives improved. It claims without evidence that the project helped ensure the “preservation of traditional cultures, the promotion of social justice, and protection of their sustainable livelihoods,” and “increased social understanding and preservation of indigenous cultures.” Such assertions glaringly contradict the report’s own earlier language describing Indigenous and ethnic communities being forced to abandon their self-sufficient culture (which the report notes is “not that easy”), enduring economic “challenges” of their new lives, and the “shortcoming” of their lack of “access to affordable clean and safe water.”

The CHNG report contains a short section with “suggestions,” including that CHNG and the Cambodian government “should continue with all available means and resources to effectively provide affordable solutions, including to the issues of clean water access, livelihood security, and food security, and to solve the outstanding issues and concerns of the local villagers.”

Key Recommendations 

(For details and specifics on the recommendations below, see the fuller recommendations section at the end of this report.)

To China Huaneng Group and Hydropower Lower Sesan 2 Co. Ltd.

  • Re-evaluate, reassess, and renegotiate resettlement and compensation packages for communities and individuals impacted by the Lower Sesan 2 dam.
  • Release all past assessments and resettlement and compensation plans, and commit to improved transparency with future plans and assessments.
  • In re-evaluating compensation for impacted communities, ensure that all impacted families receive fair market compensation for land, crops, and other assets, and for lost livelihoods, and social services that were promised. Ensure that compensation includes communities beyond those displaced by the dam and its reservoir.
  • Develop a new livelihood restoration plan and ensure that impacted persons’ livelihoods are, at minimum, restored to pre-resettlement levels.
  • Create effective grievance mechanisms.

To the Government of Cambodia

  • Enforce Cambodia’s legal framework for development projects and those involving Indigenous or environmental rights.
  • Pressure China Huaneng Group to ensure fair compensation and resettlement packages for communities and individuals involved in the land dispute related to the Lower Sesan 2 dam project.
  • Ensure that human rights and environmental due diligence is better integrated into future hydropower projects.
  • Undertake a countrywide policy review on hydropower projects in Cambodia.
  • Improve Cambodia’s legal framework on largescale development projects.

To the Government of China

  • Instruct the State Assets Supervision and Administration Commission to conduct a transparent audit of the Lower Sesan 2 dam project and specifically its compensation and resettlement process.
  • Develop and enact a binding set of regulations to guide the operations of Chinese companies operating abroad, as well as banks financing outside investment, including a requirement that Chinese companies conduct human rights due diligence to identify, prevent, mitigate, and account for how they address their adverse human rights impact, including their ongoing impact.
  • Instruct the National Reform and Development Commission and the Ministry of Commerce to adopt new policies and only approve overseas investment projects where companies have conducted rigorous human rights due diligence.
  • Modify the criteria according to which proposed overseas investments are judged, such as the Administrative Measures for Outbound Investment by Enterprises (issued by the National Reform and Development Commission) and Administrative Measures on Outbound Investment (issued by the Ministry of Commerce), to include human rights standards.
  • Integrate human rights standards, including specific language relating to resettlements, into the Measures for the Supervision and Administration of Overseas Investment by Central Enterprises, which describe how central state-owned enterprises should operate abroad.
  • Instruct China Huaneng Group to:
    • Conduct more rigorous oversight of its processes for negotiating compensation and resettlement for the Lower Sesan 2 project, including by meeting with civil society groups to discuss the problems identified in this report; conducting regular site visits; and requiring a third-party audit of the project’s resettlement policies and procedures.
    • Ensure that new or revised compensation and resettlement processes respect national laws, industry standards regarding resettlement, and international human rights law.
    • Ensure that all future hydropower projects conduct human rights risk and impact assessments, including prevention, mitigation, and redress measures.

To the World Bank Group

  • Ensure that the Compliance Advisor Ombudsman (CAO), the accountability mechanism for the International Finance Corporation, accelerates its ongoing complaint assessment on the Lower Sesan 2 project and helps convene stakeholders to facilitate better compensation and mitigation for those impacted by the dam.

To International Donors, including the US, UK, EU, Japan, South Korea, and Australia

  • Provide assistance to independent civil society groups and nongovernmental organizations to enable them to support impacted communities throughout and after the resettlement process, including with assistance filing complaints.
  • Provide assistance to communities directly or indirectly impacted by the construction of the dam project to obtain legal representation of their choice.
  • Provide support to community groups, including those representing women and youth, to facilitate communication between impacted communities and company and government officials.
  • Assist the Cambodian government in developing and enforcing laws and practices described above.
  • Press the Cambodian and Chinese governments to ensure that the rights of vulnerable communities, including Indigenous peoples, are protected and reflected in future decisions and policy making related to large-scale development projects, citing publicly and highlighting the human rights impacts of projects like the ones documented in this report.

Methodology

This report is based on over 60 interviews conducted in Cambodia by Human Rights Watch researchers and consultants between April 2019 and July 2020 in the vicinity of the Lower Sesan 2 dam, in the villages of Srekor, Chrob, Kbal Romeas, and Sre Srenok in Stung Treng province.[1] Human Rights Watch also interviewed villagers upstream of the dam, in Samkha, Phum Thmey, Sre Angkrong, Tiem Loeu, and Kalan villages, in Ratanakiri province, and downstream in the villages of Pluk in Sesan district of Stung Treng province, and Koah Chbar, in Sambor district of Kratie province.

Interviewees included local residents, farmers, fishers, community leaders, and activists. We also spoke to academics and experts on river ecosystems and Indigenous communities, journalists, and other individuals with knowledge of the characteristics and impacts of the Lower Sesan 2 dam project.

Human Rights Watch followed up with email and telephone calls with these sources in 2019, 2020, and 2021. A consultant also conducted telephone interviews with several members of these communities in January, March, and May 2021 to ask follow-up questions and check on new developments.

Persons interviewed were informed of the purpose of the interview, its voluntary nature, and the ways in which the data would be collected and used, and verbally consented to be interviewed. Participants did not receive compensation of any kind.

Human Rights Watch used several different contacts to identify interviewees and efforts were made to gain a representative sample across gender, age, ethnicity, and geographical lines. Interviews were carried out in safe and secluded locations, and were conducted in their local, or if applicable, Indigenous languages, using a local interpreter.

Given the climate of fear and the potentially serious repercussions for interviewees upon being interviewed by Human Rights Watch, most interviewees expressed concern about possible government reprisals—which we considered to be credible based on past incidents. Human Rights Watch has accordingly removed and replaced most interviewee’s names or other identifying characteristics. Name changes have been indicated by putting the first mention of the name in quotation marks.

In March 2020, Human Rights Watch wrote to the State Assets Supervision and Administration Commission of the Chinese government, which overseas state-owned companies like the CHNG and other BRI-implementing companies, inquiring whether the Chinese government ever reviewed the project, what steps it may have taken to assess the human rights impacts of the project, what standards it may have applied to any resettlement or compensation plans, if any, and other questions. In March 2021, we wrote to CHNG, outlining our findings and asking numerous questions about the project and its development. We have received no reply to either letter. In July 2021, we wrote to the Cambodian Ministry of Mines and Energy to outline the report’s findings and inviting officials to respond. We received no reply.

I. Displacement and Land Seizures in Cambodia

Over the past three decades, the Cambodian government and military, and connected businesses and development projects, have engaged in countless illegal and coerced land takings and forced displacement of communities, often carried out with threats, intimidation, and violence.[2]

The abuses stem from Cambodian government decisions to bolster foreign investment: in the early 2000s, the government adopted several laws and policies to make the country more attractive to investors, including tax cuts and preferential regulatory treatment.[3] The most harmful and controversial policy was the advent of economic land concessions (ELCs), which are generous long-term leases of state-owned land plots of up to 10,000 hectares.[4]

Under Cambodian law, foreigners and foreign entities cannot own land, but the government can grant “use, development or exploitation concessions” for the mining, port, airport, industrial development, and fishing sectors, providing beneficiaries the privilege to clear land.[5] In the case of hydropower projects, the government provides a different form of concession, “Build-Operate-Transfer” concessions, in which developing companies are allowed use of the land on which to build a dam and, after a period of decades, returns it to the government for ownership and operation.[6]

The government’s widespread use of concessions has led to years of protracted land disputes across the country and sometimes violent confrontations between communities and authorities as people resist being forced off land their families have lived on for generations.[7]

Over the last two decades, domestic and international human rights groups and land activist movements have documented many forced and violent land grabs. The issue has gained increasing attention globally, with the UN and governments repeatedly raising serious concerns.

The Cambodian League for the Promotion and Defense of Human Rights (LICADHO) has methodically gathered data about hundreds of land concessions across the country since 2003, comprising over 2.1 million hectares of land and involving the displacement of over 400,000 people.[8] LICADHO has documented hundreds of cases of land seizures backed by government forces, typically involving threats, use of force, lack of due process, and resettlement schemes leaving displaced persons worse off than before.[9] In a report in 2009 the group noted that there was “little evidence … that ordinary Cambodians are benefiting from the mass confiscation of their land.”

On the contrary, those who are displaced are explicitly excluded from any benefits, and instead find themselves facing loss of income, poor health, lack of education, and other dire consequences that are directly opposed to the government’s public commitment to development, expressed through targets such as the “Millennium Development Goals.”[10]

The international human rights and anti-corruption group Global Witness has also documented that Cambodian government officials, along with their relatives, have personally profited from land concessions and land seizures.[11] Other groups have written specifically on displacements affecting Indigenous peoples.[12]

In 2012, Suraya Subedi, then United Nations special rapporteur on the situation of human rights in Cambodia, presented a report to the UN Human Rights Council documenting numerous abuses and human rights violations related to land seizures and forced displacement, including:

forced evictions, poorly planned resettlement and relocation, environmental destruction and unsustainable exploitation of natural resources, and threats to indigenous peoples’ livelihood, culture, and traditions, among others. An increasing number of cases have also come to my attention in which individuals and communities claiming their rights to land, land activists, and other human rights defenders have been harassed, threatened, or criminalized based on challenges to the granting and management of economic and other land concessions.[13]

In May 2012, Prime Minister Hun Sen signed an order introducing a moratorium on new ELCs and a reduction of ELCs’ terms from 99 to 50 years.[14] For reasons relating to various legal exceptions to the order, violations of the order, and other unknown factors, the government continued to grant concessions after the order, sometimes without any known legal process, with numerous documented cases of illegal land grabbing.[15]

As documented by UN and other observers, most of the benefits of increased foreign investment incentivized by ELCs have accrued to foreign investors and to the Cambodian elite in the government, not to the Cambodian people themselves.[16]

The government has ignored repeated demands from civil society groups and never formally disclosed how much land has already been provided in the form of ELCs.[17]

The US Department of State’s annual human rights country reports for Cambodia in 2019 and 2020 stated that Cambodian authorities still forcibly relocate communities from their land and use the threat of legal action or eviction to intimidate poor and vulnerable communities. In its 2019 report, it cited a nongovernmental organization (NGO) source claiming that in June 2019, “35 new cases of land grabbing and forced evictions, affecting 2,516 families” had been counted.[18] In its 2020 report, it stated that “As of July [2020] a local NGO reported 44 new cases of land grabbing and forced evictions. Another human rights NGO investigated 33 new cases of land grabbing as of June, affecting 1,327 families across the country.”[19]

The urban land rights group Sahmakum Teang Tnaut (STT), in a June 2020 report, documented that the government has made little progress in its handling of land evictions and continues to regularly commit human rights abuses during projects involving forced displacement.[20] Abuses include failure to provide reasonable notice to communities before evictions, intimidation, and violence against affected communities that protest displacement, and other abuses. Authorities systematically fail to consult communities in the relocation process and typically fail to provide adequate compensation for their losses.

One of the consequences of forced displacement is that families often incur substantial debt related to relocation costs, loss of income, or higher cost of living in their new location.

Vulnerable and poor communities often face insurmountable micro-loan debt, which is commonly tied to land titles that serve as collateral for loans.[21] Cambodians hold the world’s highest average amount of microfinance institution loans, US$3,800 per capita.[22] NGOs have repeatedly highlighted that predatory lending practices by micro-loan providers have led to coerced land sales by indebted borrowers who were unable to repay their loans.[23]

Apart from other impacts triggered by Cambodia’s largely unregulated system of land concessions, its basic physical environment has also been damaged. Satellite images from the NASA Earth Observatory released in 2017 showed that between 2001 and 2014, Cambodia’s lost 1.44 million hectares of forest, one of the highest deforestation rates in the world.[24]

Several families from the village of Srekor who refused relocation into official resettlement areas built makeshift bridges over newly flooded land and moved to nearby forest areas. © 2019 Human Rights Watch

II. China’s History in Cambodia

Following a high-profile first meeting between then-Cambodian Prince Norodom Sihanouk and then-Chinese Foreign Minister Zhou Enlai at the April 1955 Bandung Summit, the two countries normalized relations in 1958, and by the end of that year China had pledged to build its first dam to Cambodia.[25]

Over the subsequent decade a superficially friendly relationship developed, which often cloaked itself in the mantle of opposition to American imperialism, and the Chinese government—then far from the economic powerhouse it would become—consistently sent aid to Cambodia.[26] These ties obscured growing concerns in Beijing and Phnom Penh, each government about the other. Sihanouk was concerned that China was backing communist groups in Cambodia, as it was throughout the region, while Beijing worried that instability in Cambodia would make the country vulnerable to Western influence or Vietnamese influence as China-Vietnam relations deteriorated.[27] Beijing was also increasingly consumed by domestic political turmoil as the first wave of the Great Proletarian Cultural Revolution, which began in 1966 and lasted a decade, crested in 1968.[28]

In the spring of 1970, Sihanouk, while on an overseas tour, was ousted from power in a coup over concerns that his government was allowing North Vietnamese troops to encroach on Cambodian territory.[29] Sihanouk took up residency in Beijing and, from there, tried to direct a resistance force.[30] As important to Beijing, he became a noted advocate at the United Nations for the People’s Republic of China (PRC) to regain China’s UN seat, which it had lost in in 1949 to Taiwan; the effort succeeded with Taiwan being expelled from the body in October 1971.

Between 1970 and 1975, China—amid the second spasm of the Cultural Revolution—increasingly channeled political and military support to the uneasy alliance formed between Sihanouk and Cambodia’s communists, popularly known as the Khmer Rouge.[31]

In April 1975, the Khmer Rouge took Phnom Penh, beginning almost four years of brutal, gruesome rule. Despite knowledge in Beijing of Khmer Rouge policies of mass forced evacuations, forced labor, political purges, and mass killings, Chinese authorities nevertheless continued to send critical military, economic, and other forms of aid, fearing that a weakened Cambodia could not withstand Vietnamese encroachments.[32]

Mao Zedong’s death in September 1976 triggered an unprecedented leadership crisis in Beijing at the same time relations with Hanoi and Moscow continued to fray.[33] In December 1978, Deng Xiaoping officially assumed the leadership in Beijing. Responding to Khmer Rouge border incursions and other provocations, later that month Vietnam invaded Cambodia, driving the Khmer Rouge out of power. The Khmer Rouge resumed guerilla war from bases in Thailand and the most rural parts of Cambodia.[34]

The Khmer Rouge leadership, Prince Sihanouk and other Cambodian faction leaders arrived in Beijing, where Chinese leaders opted grudgingly to host a government in exile to help solve what came to be known as “the Cambodia problem.”[35] Beijing’s goal was to ensure Vietnam, which was extremely close to the Soviet Union, withdrew from Cambodia while simultaneously ensuring that the United States would no longer have a strong presence in Phnom Penh.[36]

In October 1991, the Cambodian government and the three-armed factions arrayed against it—the Khmer Rouge, the royalist FUNCINPEC, and the moderate Buddhist Liberal Democratic Party—along with 18 governments, including China, signed up to the UN-backed Paris Peace Agreements. These required all parties to recognize an interim government and support the outcome of a UN-supervised election. The main obligation on China was to stop arming the Khmer Rouge, while Vietnam had to withdraw all remaining troops. When the CPP, led by Hun Sen, refused to accept defeat in the May 1993 polls, which were won by FUNCINPEC, the United Nations and the UN Security Council capitulated to the threat of armed conflict and secession and forced FUNCINPEC into a coalition government. Beijing agreed to this after Sihanouk gave his approval, but then reiterated its strong calls that the UN had to finish its mandate and leave Cambodia later that year.[37] Available information suggests that China kept its commitments regarding materiel support for the Khmer Rouge after the new government was established in September 1993.[38] Over the next few years Hun Sen and the CPP consolidated power, marginalizing and in some cases killing their political opponents. In July 1996, Hun Sen made his first state visit to China[39]—a watershed moment for countries that had been enemies since 1979; Cambodia was supported by the Soviet Union and Vietnam, while the Khmer Rouge was backed by China.

In 1997 Hun Sen ousted his co-prime minister, FUNCINPEC’s Norodom Ranariddh, in a violent coup. Beijing insisted this matter was an internal affair, not wanting Paris signatories, particularly the United States, to play a greater role in Cambodia. Despite widespread violence, intimidation, and irregularities that resulted in a fatally flawed election in July 1998, Beijing had decided that Hun Sen and his government were the legitimate rulers of the country.

China’s political support to Hun Sen has, among other consequences, limited the scope of an international tribunal into genocide and crimes against humanity committed by the Khmer Rouge, thereby ensuring that China’s role would not be scrutinized.[40] China has also acted to protect Cambodia and limit UN action to address the dismal state of human rights in Cambodia since Hun Sen’s 1997 coup.

In 2002, Chinese premier Zhu Rongji—the first premier to visit Cambodia in more than three decades—announced at an ASEAN summit that China would forgive all of Cambodia’s loans.[41] Hun Sen and his CCP governments have found numerous ways of repaying Beijing’s support. In 2009, in flagrant violation of international law, Cambodian authorities allowed Chinese officials to come to Phnom Penh to forcibly return to China 20 Uyghur asylum seekers who had already been granted status as United Nations “persons of concern.”[42] In 2012, as host of the annual ASEAN heads of government meeting in Phnom Penh, Cambodia alone defended China’s position on the South China Sea, blocking reference to disputes over the issue and thus scuttling, for the first time in the organization’s history, a closing communique.[43]

Between 2018 and 2020, Cambodian officials have reprised Sihanouk’s 1970 role of helping China at the UN by signing various pro-Beijing statements regarding human rights violations in Hong Kong and Xinjiang, among other topics.[44] Cambodia and China signed a free trade economic agreement in August 2020, and in recent years have tightened their military relationship, including through the delivery of tanks and other materiel.[45] To cement the relationship, in 2016 China’s president, Xi Jinping, made a state visit to Cambodia.[46] This represented a marked turn in the two countries’ relations; by contrast, in 1988 Hun Sen called China “the root of everything that is evil” in Cambodia.[47]

The underlying foundations of China’s influence over the Cambodian government have been laid by the immense amounts of foreign aid, loans, and investments facilitated by Beijing.[48] For decades, the Chinese government has been one of Cambodia’s largest donors, providing the government with billions of dollars in direct assistance and state-sponsored investment.[49] China in recent years has become the country’s leading source of foreign direct investment, surpassing Japan.[50]

The Belt and Road Initiative in Cambodia

China’s Belt and Road Initiative (BRI), initiated by President Xi Jinping in 2013, is a trillion-dollar infrastructure and investment program stretching across at least 70 countries, intended to link China to the rest of Asia, Africa, and Europe via land, maritime, and digital networks.[51] Projects include highways, railways, ports, energy pipelines, fiber optic cables, and other supporting infrastructure projects. Power plants, including hydroelectric dams, are a significant part of BRI projects worldwide.[52]

In 2017, a spokesperson for CHNG, the Chinese state-owned electricity generation company responsible for the Lower Sesan 2 dam, said it was a “display window project” for the BRI.[53] During President Xi’s first visit to Cambodia as president in October 2016, Chinese state-owned media cited the dam as one of several BRI projects in the country.[54]

The Chinese government has said that the BRI aims to “build a trade and infrastructure network” to “seek common development and prosperity.”[55] Beyond seeking to expand market access and exporting industrial overcapacity, officials and critics alike say the Chinese government is seeking to increase its geo-political influence through the BRI.[56]

CHNG has described in annual reports that its projects, including the Lower Sesan 2 project, are part of efforts to “implement the guidelines from the 19th National Congress of the Chinese Communist Party,” and ensure compliance with the “Party Constitution, Party regulations, and related major policy addresses,” including policies to implement the Belt and Road Initiative.

A 2017 CHNG “Sustainability Report,” for instance, cites language from 19th Party Congress lauding “Secretary General Xi Jinping” and urging that, “[w]e should pursue the Belt and Road Initiative as a priority,” using “Xi Jinping’s Thoughts of Socialism with Chinese Characteristics for a New Era” and upholding “the authority of the CCP Central Committee and its centralized, unified leadership.”[57]

Later the same report describes how the Lower Sesan 2 dam fits into CHNG’s Belt and Road initiatives, stating its construction was “conducive to improving the power structure and ecological environment protection in Cambodia, accelerating the development of the hydropower resources in the Mekong River Basin, and promoting local economic development, and plays a positive role in facilitating the China-Cambodia economic and power cooperation and the implementation of the Belt and Road Initiative.”[58]

Human Rights Concerns with BRI Projects

In recent years, governments, environmental and human rights groups, and other actors have criticized several BRI projects for not conducting or disclosing adequate environmental and social impact assessments, or sufficiently consulting local communities affected by BRI projects during planning and construction processes.[59] Some BRI projects have also been criticized for facilitating corruption, non-transparent loan agreements, and non-competitive contracts that require the use of Chinese companies.

Amid inflated project costs, several BRI recipient countries, such as Djibouti, Pakistan, and the Maldives, are at high risk of debt distress, potentially diverting limited government resources away from essential services to debt servicing.[60]

BRI-funded hydroelectric dams have led to serious human rights and environmental concerns. In Guinea, Human Rights Watch has reported that another BRI project, the Souapiti hydroelectric dam, has devastated the livelihoods and food security of thousands of people, and documented the failures of the Guinean government and the Chinese state-owned company responsible for the dam to provide adequate land, compensation, and other forms of support to those displaced by the project. Resettled communities, forced off their ancestral homes and farmlands, are struggling to feed their families, restore their livelihoods, and live with dignity.[61]

In Indonesia, critics of a planned Batang Toru hydropower plant have expressed fears that the project, financed in part by the Bank of China, will cause environmental degradation, harm local populations, and threaten critically endangered orangutans.[62] In March 2019, the Bank of China said it had “noted the concerns expressed by some environmental organizations,” and, in July 2020, project leaders stated the project might be put on hold, as the World Bank group and Asian Development Bank, also involved in the project, expressed concerns.[63]

In Myanmar, the Chinese government has put sustained pressure on Myanmar authorities to approve construction of a Belt and Road-backed US$3.6 billion Myitsone Dam in Kachin State. The Myanmar government suspended the construction of the dam in 2011 after sustained nationwide protests.[64] Critics have said that the mega-dam would cause large-scale displacement, loss of livelihoods, wide-scale environmental damage, and destruction of cultural heritage sites significant to the ethnic Kachin people. The project has also been criticized for having little transparency.

Local groups reiterated their criticisms during a visit by Xi Jinping to Myanmar in early 2020, which coincided with announcements about various new BRI projects but did not include any statements about the resumption of the dam’s construction.[65] Another apparent BRI project, a major gambling venture project in Shwe Kokko, has also drawn scrutiny in 2020 for rights abuses relating to forced displacement.[66]

Policies published by the Chinese government relating to BRI projects—including hydropower dams—make no mention of government obligations under international human rights law. A policy document issued in 2017 by the Office of the Leading Group for the Belt and Road Initiative, the government body that oversees implementation of the BRI, emphasizes sustainable development, but make no mention of human rights.[67]

The China Development Bank and the Export-Import Bank of China (Eximbank), two of China’s main government banks and the main financiers of the BRI, have not created adequate mechanisms to ensure transparency, accountability, or respect for human rights in financing BRI projects.[68]

Eximbank has published environmental and social guidelines that apply to overseas projects.[69] These state that project assessments should abide by the principle of “respecting local people’s rights to land and resources,” and “properly handling the resettlement problems.”[70] The guidelines also state that Eximbank should review a project’s environmental impacts prior to agreeing to a loan, during a project’s construction and operation, and once the loan is complete.[71] For projects that have “serious environmental and social problems,” Eximbank has the right to require borrowers to “take timely measures to eliminate these impacts” and, if they fail to do so, “to stop disbursing the loans and demand an early payback of the loan, in accordance with its contract.”[72] Chinese government banks like Eximbank do not, however, have any track record of enforcing their own environmental and social standards.[73]

Chinese laws and regulations regarding foreign direct investment provide few if any human rights protections.[74] (See Applicable Legal Standards section of this report). A Chinese government policy document titled “Guiding Opinions on Promoting Green BRI Building” issued in 2017 jointly by the Ministry of Foreign Affairs, the Ministry of Environmental Protection, the National Development and Reform Commission, and the Ministry of Commerce states that companies investing abroad should “pay high attention” to the environmental concerns of local residents but says nothing about human rights. The document does not mention enforcement mechanisms or punitive measures when companies fail to comply.[75]

In April 2019, during the second Belt and Road Forum for International Cooperation in Beijing, President Xi said that environmental protection needs to underpin the BRI.[76] It remains unclear, however, whether this rhetoric is having any positive impact for affected communities in BRI projects.

Buildings in Srekor village flooded by the Lower Sesan 2 dam. Many relocated villagers received inadequate compensation for their lost property and income and faced enduring economic hardships. © 2019 Human Rights Watch

III. Lower Sesan 2 Dam: Technical Details, Ownership, and Financing

At 75 meters high, the Lower Sesan 2 dam, built to contain two rivers with relatively low surrounding terrain, is not particularly tall, but it is wide, spanning over 6 kilometers. The area of the reservoir created by the dam is approximately 30,000 hectares. The dam is meant to provide 400 megawatts of electricity at peak capacity, although with ordinary hydropower operation characteristics and water flow shortages, it often likely produces less.[77] The power is fed into Cambodia’s electricity grid.

For the year 2021, this would amount to approximately one sixth of Cambodia’s annual electricity production. Real world hydropower production levels, however, are typically less than half of a dam’s maximum specified power output. Based on reported tax revenue from the project of about $30 million and regional electricity rates as of 2021,[78] the project likely only produces about a third of its maximum capacity in one year, amounting to approximately $50-100 million worth of electricity in total, depending on whether the value is measured at wholesale or retail rates.[79]

The government of Cambodia approved construction of the dam in November 2012, and work began in April 2013.[80] Logging of the reservoir area began in early 2013, with allegations that some of the operations were being used to launder timber illegally logged elsewhere.[81] Hydropower Lower Sesan 2 Co. Ltd. and local Cambodian government officials reportedly finalized a resettlement and compensation plan in January 2014 but did not distribute it widely to affected communities.[82] Logging of timber in the anticipated reservoir appears to have been largely finalized by February 2017, and the dam’s main gateways were initially closed to begin flooding in September 2017.[83] Of the 30,000 hectares of land flooded, most comprised forest, with roughly 5,000 hectares being used for agriculture.[84]

The Lower Sesan 2 dam project’s ownership structure, and the specific entities with majority controlling interest, changed over time. In 2008, the controlling entity was Vietnam’s state-owned electricity giant Electricity of Vietnam (EVN), which commissioned initial assessments of the dam project in 2008 and 2009.

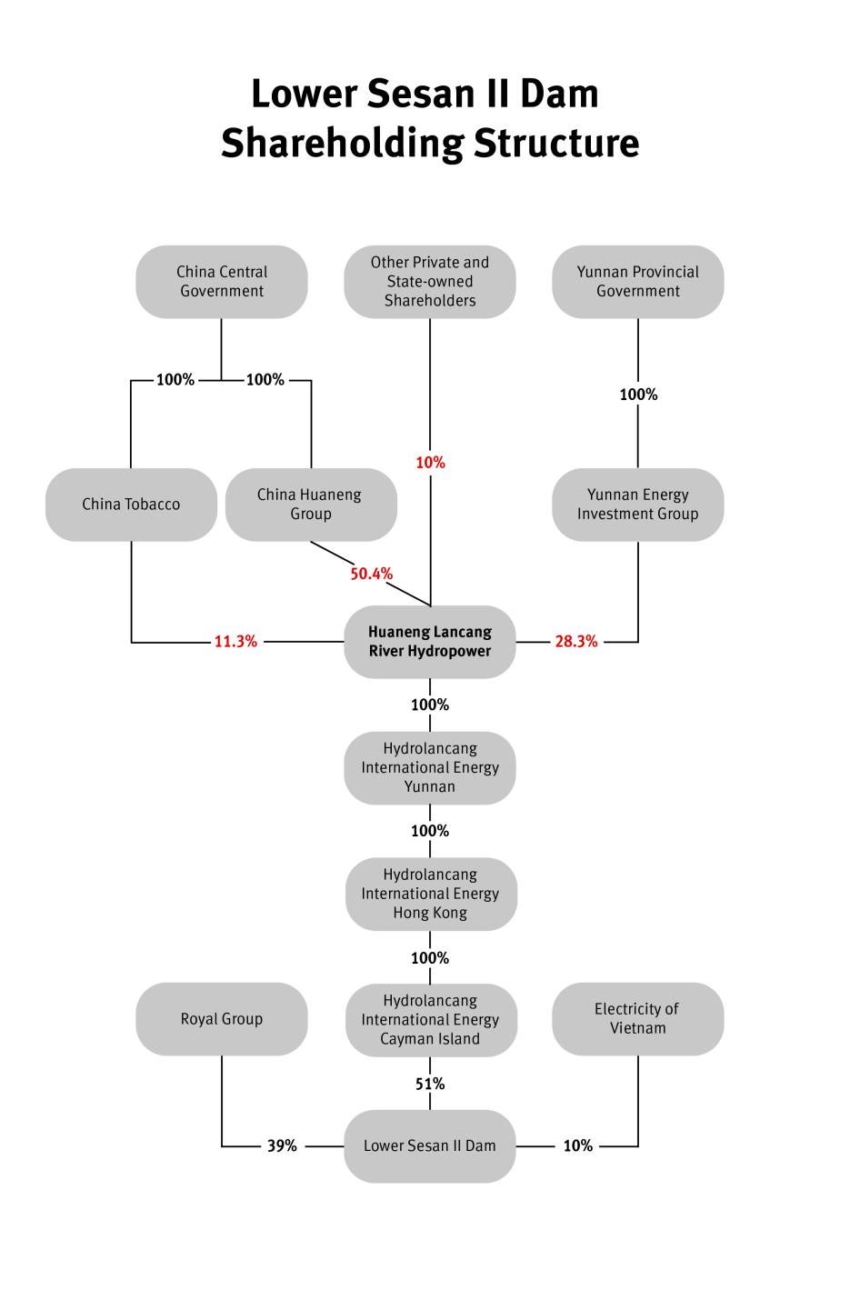
By 2012, the project had developed into a Chinese government-led joint venture, Hydropower Lower Sesan 2 Co. Ltd., with ownership divided between three companies: a Chinese state-owned company, Hydrolancang International Energy (Hydrolancang), Cambodia’s Royal Group, and EVN. By 2016, Chinese government and corporate documents were describing the dam as a BRI project. As of 2021, Hydrolancang retained a controlling 51 percent of the venture’s ownership shares, while Cambodian and Vietnamese companies own 39 percent and 10 percent, respectively.[85]

The project remains Chinese government-controlled. Hydrolancang, a Cayman Island-registered company, is wholly owned by China’s Huaneng Lancang River Hydropower (华能澜沧江水电股份有限公司, Huaneng Lancang).[86] The majority owner of Huaneng Lancang (at 50.4 percent) is CHNG (中国华能), one of China’s biggest state-owned power generating companies. China Tobacco Corporation, China’s state-owned tobacco company, owns another 11.3 percent of Huaneng Lancang’s shares, while the Yunnan provincial government owns another 28.3 percent.[87]

CHNG is a state-owned company (央企, yangqi). It is directly controlled and managed by the State Assets Supervision and Administration Commission (国有资产监督管理委员会, SASAC) of China’s powerful State Council.[88] The company’s senior leaders use government titles and the company’s published reports note that one of its purposes is to advance the Chinese government’s interests, including the Belt and Road Initiative. China Tobacco, which shares offices and personnel with China’s tobacco regulator, the State Tobacco Monopoly Administration, is part of the State Council’s Ministry of Industry and Information Technology (工业和信息化部, MIIT).

According to a draft 2013 Cambodian government document outlining an agreement for the dam’s construction, the joint venture Hydropower Lower Sesan 2 Co. Ltd. was to provide capital for 30 percent of the cost of the dam’s construction, listed at about $781 million.[89] CHNG media statements from 2012 through 2018 confirm its controlling ownership of Hydrolancang. They also recorded the presence of high-level company officials at ceremonial events involving the Lower Sesan 2 project, some of which were also attended by Cambodia Prime Minister Hun Sen and the Chinese ambassador to Cambodia.[90]

CHNG is a state-owned company (央企, yangqi). It is directly controlled and managed by the State Assets Supervision and Administration Commission (国有资产监督管理委员会, SASAC) of China’s powerful State Council.[91] The company’s senior leaders use government titles and the company’s published reports note that one of its purposes is to advance the Chinese government’s interests, including the Belt and Road Initiative. China Tobacco, which shares offices and personnel with China’s tobacco regulator, the State Tobacco Monopoly Administration, is part of the State Council’s Ministry of Industry and Information Technology (工业和信息化部, MIIT).

CHNG media statements from 2012 through 2018 confirm its controlling ownership of Hydrolancang. They also recorded the presence of high-level company officials at ceremonial events involving the Lower Sesan 2 project, some of which were also attended by Cambodia Prime Minister Hun Sen and the Chinese ambassador to Cambodia.[92]

The remaining 70 percent of the financing, according to Cambodian government documents from 2013, would come from a bank loan (the specific creditor is unspecified) with a payback period of 15 years.[93] The documents do not specify to whom the loan would be given and details about the financing arrangement have never been made public. The documents state that the joint venture has been granted a concession for the land for the dam’s construction and reservoir for a period of 45 years.[94]

The arrangement described above seems to be an oversimplification of more complex arrangements: other sources show that financing consisted of a medley of other state-owned financial support. Articles published in Chinese academic journals indicate that the Industrial and Commercial Bank of China (ICBC), one of China’s five state-owned commercial banks and the world’s biggest bank by assets, provided a large part of financing through its subsidiary ICBC Leasing.[95] China’s government-owned Eximbank also lists the Lower Sesan 2 project in a series on its website among energy production projects the bank has supported as part of the Belt and Road Initiative, but provides no information about the specific scope and nature of the financing.[96]

The Lower Sesan 2 on the day of its inauguration, December 17, 2018, attended by China Huaneng Group officials and Cambodian Prime Minister Hun Sen.  © 2018 LY LAY/AFP via Getty Images

IV. Environmental, Economic, and Societal Costs of Mekong Dams

The Srepok and Sesan Rivers are major tributaries of the Mekong River system, one of the world’s largest freshwater fisheries, containing hundreds of different species of fish, and hundreds of millions of pounds of animal biomass.[97]

It would be difficult to overstate the importance of the Mekong system to the people of Cambodia and its neighbors. About two-thirds of the approximately 65 million people who live on the Mekong system in Cambodia, Vietnam, Laos, and Thailand rely on fish for their diet; fish make up between 60 and 75 percent of protein in the Cambodian diet.[98] In past years, over two million tons of freshwater fish were caught annually on the Mekong and connected subsidiaries and lakes.[99]

The majority of fish in the Mekong and its tributaries travel hundreds or even thousands of kilometers every year as part of their feeding and reproductive life cycles. In most cases, migratory fish travel upstream to spawn in one of the Mekong’s tributaries during the beginning of the dry season (November to January). As the rainy system approaches (March and April), fish and their eggs or larvae flow downstream. Once born, new fish feed downstream and subsequently join adults in swimming back upstream in the dry season, where they then spawn once more.[100]

Hydroelectric dams disrupt this process by building a wall across the migratory pathway. Fish migrating upstream are unable to pass, and a reservoir is created upstream of the dam. Lacking significant current, eggs and larvae sink to the bottom and often die instead of flowing downstream to warmer and more food-abundant floodplains.

The total value of fish caught on the entire Mekong and its tributaries, according to a 2015 study, was estimated to be over US$11 billion per year,[101] of which over 70 percent is the kind of migratory fish that can be disrupted by dam construction.[102] The value of the fish caught within Cambodia on the Mekong and its tributaries amounted to almost US$3 billion in 2015, about 18 percent of the country’s entire Gross Domestic Product that year.[103]

The overall biodiversity and natural resources of the upper Mekong River system contain several other rich sources of livelihoods for local Indigenous and ethnic minority communities. Many communities in these areas engage in farming and gathering of forest products. Most of the communities who live along these rivers maintain a balanced coexistence with their surrounding resources, engaging in farming and fishing practices that sustain biodiversity and the balance of the area’s ecosystems.[104]

A Flawed Plan

Cambodia’s landscape is not very suitable for hydropower dams. Unlike neighboring Laos and Vietnam, Cambodia’s rivers are not marked by mountains, gorges, or valleys, which allow for deeper reservoirs with smaller surface areas. Cambodia’s flatter terrain requires longer dams with larger areas of flooding to match the power of dams with deeper reservoirs.[105]

Despite this basic problem, however, the Cambodian government—largely with Chinese government funding and with the cooperation of Cambodian crony companies—has commissioned and approved several hydropower dams in recent years in tributaries of the Mekong in the provinces of Kampot, Pursat, Koh Kong, Stung Treng, Ratanakiri, and Mondulkiri, while not exploring alternative energy production schemes, including solar.

The Lower Sesan 2 dam was one of the largest of these projects.

There was considerable scientific reporting before the Lower Sesan 2 project got underway that the dam would wreak extensive damage to fisheries beyond the vicinity of the dam project. A 2012 National Academy of Sciences study predicted a drop of approximately 10 percent of fish species Mekong-wide due to the Lower Sesan 2 project, which would lead to losses to fish catches along the larger Mekong system amounting to hundreds of millions of dollars per year. These losses would be supplemented by other losses of fish species as the dam’s effects are amplified by the effects of other similar projects.[106]

The 2008 Environmental Impact Assessment commissioned for the project, by Key Consultants Cambodia (KCC), stated that approximately 66 percent of fish species found in villages upstream of the project site seasonally migrated past the dam in both directions for seasonal spawning, feeding, new habitat and dry season refuge.[107]

The report noted that virtually every family in the villages to be submerged by the dam would suffer almost complete destruction of their existing food and income sources, specifically noting the pre-existing “livelihood diversification” of the area communities who “traditionally engaged in a mix of activities” including “livestock production, fishing, forest production collections, wage labour, and small-scale trading,” and listing their numerous sources of income, including yields from sugar cane, mango, cashew, banana, coconut, jackfruit, lemon, orange, pomelo, papaya, and pineapple, among many other sources.[108] The report also predicted that over 300,000 other people living on rivers up and downstream would be “indirectly impacted” by the project, citing impacts on fishing catches and changes in river flows affecting riverside agriculture, while noting that impacts on their livelihoods would be “very significant,” amounting to millions of dollars of lost income per year.[109] In its executive summary, the environmental assessment report noted that “the socio-economic impact from the consequent loss of fish will be one of the single largest impacts of the dam.”[110]

Ian Baird, a geography professor at the University of Wisconsin, Madison with decades of experience in the region, provided the 2008 KCC assessment authors with background information, research, and literature. Baird told Human Rights Watch that the primary author of the report had included more information about upstream fishing and agricultural losses in his initial draft of the assessment—and a recommendation that compensation for affected communities should include villagers upstream of the project and not just those in the reservoir area. But the report’s final version did not include the mitigation recommendation.[111] As Baird wrote in a 2020 paper, he had collaborated with the consultant in 2008 to calculate fishing losses, determining the dam would impact about 85 percent of the river’s upstream fish species. The paper stated:

However, by the time the final assessment was completed, the recognized impact area in the KCC report had been reduced significantly. Initially, the British consultant and the company that had hired him, KCC, had submitted a draft report with the above spatially expansive information included in it. In its reports, KCC acknowledged that [the dam] would block fish migrations, and negatively impact fisheries in other parts of Cambodia, Vietnam, Laos, and Thailand. However, unlike the first draft of its [project] reports, it no longer quantified the upstream impacts on fisheries in Ratanakiri Province, nor did it propose to fairly compensate rural villagers for their expected fisheries losses.
Instead, the dam builders had defined the scalar limits of the impacted area so that they would only be responsible for resettling people living in the dam’s reservoir area. In short, investor pressure on the KCC consultants had shifted the scale frame of the recognized impact area in a way that benefited investors and disadvantaged impacted people.[112]

The 2008 KCC assessment also did not meaningfully consider how the dam’s impact might contribute to negative impacts of other dams on the Mekong system.

Yet such cumulative effects can be severe. Ian Cowx, director of Hull University’s International Fisheries Institute (HIFI) in the UK, conducted research demonstrating that dams such as the Lower Sesan 2 dam project, in combination with other hydropower dams on the Mekong and its tributaries, will cause far larger losses to fish species and sediment flows in coming years, and outright extinction of many species, which in turn will affect potentially hundreds of thousands of people across Cambodia, Laos, and Vietnam.[113]

According to Cowx, other newer dams severely impacting fish migration on the Mekong include the Don Sahong dam on the Hou Sahong channel of the Mekong, in Laos, and the Xayaburi Dam, also in Laos, completed in 2019. “The big issue here is the reduction in flows caused by Chinese dams, the Lower Sesan 2 dam, and the loss of the Hou Sahong channel because of Don Sahong dam,” Cowx told The Diplomat for an article on the Mekong’s decline in September 2020.[114]

A 2019 report by the nongovernmental group International Rivers, summarizing the larger failures of the project’s 2008 Environmental Impact Assessment, noted that it “did not include a detailed study of the dam’s impacts across the wider Mekong River system and Tonle Sap Lake, and its potential transboundary impacts in neighboring countries.”[115]

Brian Eyler, a Mekong energy and water specialist at the Stimson Center, suggested in 2020 that as a result of the water disruption from the Lower Sesan 2 dam and other new dams in Laos, the larger fisheries of Cambodia—and the country’s economy at large—are now at risk of collapse: “These cycles of high debt and low fish catch can only be repeated so many times before the economy around the lake and likely the country itself begins to fall apart.”[116] Senglong Youk, an official at the Cambodian group Fisheries Action Coalition (FACT), said in 2020 that he estimates that in recent years, because of declines in fishing yields, 20 to 30 percent of fishermen in several areas on the Mekong system have abandoned fishing and are looking for alternative employment.[117]

Before the completion of the Lower Sesan 2 dam, the group Mekong Watch had starkly warned of the economic impacts to fisheries across Cambodia, writing that the dam “is expected to bring not only enormous negative impacts on the Sesan and Srepok Rivers in northeastern Cambodia, but also a disaster to the entire nation of the Royal Kingdom of Cambodia and Lower Mekong.”[118]

Studies also predicted that the project would negatively impact farming on the Sesan River downstream, and ultimately along the Mekong and in its delta, by decreasing the amount of nutrient-rich sediment deposited on their farmlands during annual floods. A 2014 study of sediment flows on the river system predicted that the dam would have the most severe impact on sediment downstream among several other projects planned for the area, including other upstream dam projects in Vietnam.[119] This was not discussed in any depth in the initial 2008 Environmental Impact Assessment. A later 2017 study also mentioned the dam as having a highly problematic impact on sediment flows on the Mekong.[120]

Despite all the earlier warnings and predictions, there is no evidence that officials with the Cambodian government, Hydropower Lower Sesan 2 Co. Ltd, or CHNG, ever took steps to meaningfully address the larger costs in crafting their mitigation strategies or compensation plans. These failures continued even after rights issues were repeatedly brought to their attention by civil society groups—in particular, International Rivers.

In repeated meetings with International Rivers staff in 2015 and 2016, project officials promised to provide a final copy of what was described as a subsequent final Environmental Impact Assessment, with more documentation of environmental mitigation measures and efforts, but never did so.[121]

A Fish Ladder

Faced with the inevitability of the Lower Sesan 2 dam’s construction, some fisheries experts in 2013 proposed the construction of a “fish ladder,” or canal alongside the dam, that would allow fish to bypass the dam in both directions and allow fish eggs to flow downstream.

However, designing fish bypass facilities for rivers can be extremely complicated, especially for rivers like the Sesan and Srepok, which have a broad and diverse number of species and large volume of biomass.[122] To be effective, a fish ladder canal design needs to enable different flow velocities catering to the swimming styles and “cues” needed for different species, and mimic natural flow systems as closely as possible. This is very difficult to achieve for a high diversity and high volume of species, and if success is achieved it can likely only be achieved for a limited number of species. A 2013 research paper proposed one design, for large water flow at high velocity, based on a model from South America, but it was not attempted.[123]

CHNG did build a fish ladder, but it is comparatively small and does not appear to be large enough to accommodate many species and seems to lack the current to allow eggs to travel downstream. Video footage of the fish ladder posted by a Khmer Times journalist invited by CHNG to report on the project shows a shallow stream running to the west of the dam, with limited water flow.[124] Photographs of the lower end of the ladder, obtained by Human Rights Watch in 2021, showed almost no water flowing through it.

Brian Eyler, the Mekong expert cited above, who saw the ladder in 2019, told Human Rights Watch that it was entirely inadequate to allow the full range of migratory species on the two rivers to bypass the dam.[125] “It seemed rudimentary and poorly built,” he said. “Especially compared to more sophisticated systems that exist on other parts of the Mekong and also in other major rivers where fish migration drives economic security. The fish ladder was an attempt to green-wash the project.”[126]

Maureen Harris, a senior official at International Rivers, made a similar critique in correspondence with Human Rights Watch in March 2021. Ian Baird, who also visited the villages around the fish ladder after the dam was completed in 2018, told Human Rights Watch that another problem with the ladder was that some local villagers had been blocking it to catch the few fish that were trying to use it, which led to the company setting up fencing and guards around it, adding that more research needed to be done to demonstrate which fish were not using it.[127]

Some villagers downstream of the dam told him in 2018 that fishing for some species had been good that year just below the newly closed dam, indicating that those species were not making it up.[128] There are doubtlessly other species that are not making it up either, as different species have different habitat requirements.

The inadequacy of the fish ladder does not seem to have been in dispute with CHNG even before the dam’s completion. At a forum in Cambodia on Mekong River energy and ecology issues in December 2017, a senior engineer from CHNG—and the lead engineer for the Lower Sesan 2 dam project—orally acknowledged that the fish ladder for the dam was designed only to serve a limited number of fish species, not all of them, according to a person in attendance.[129]

Failure to Address Larger Environmental Concerns

There also does not appear to have been any consideration of the project’s impacts on climate change. In popular imagination, hydroelectric dams are often considered to provide environmentally “clean” and sustainable sources of energy, since once constructed, they do not burn fossil fuels and therefore produce no greenhouse gasses.

Several scientific studies, however, have challenged the environmental benefits of hydroelectric power, demonstrating that hydropower dams do often release significant amounts of greenhouse gases into the atmosphere, especially in the first decades of their existence.[130] This is because large areas of vegetation are submerged by the dam’s filling reservoir and as that vegetation decays it releases large quantities of methane and carbon dioxide previously stored in the vegetation. At the same time, there is a loss of carbon capture from the lost vegetation that prior to its loss removed carbon dioxide from the atmosphere during photosynthesis.

Research has found that many hydropower dams, especially in warmer areas and forests—as exist in Cambodia—can emit even more methane and carbon dioxide than traditional fossil fuel power generation facilities.[131] A specific study on Mekong dams from 2017 lists the Lower Sesan 2 project among ones expected to have an carbon dioxide emission rate per megawatt hour comparable to those of some fossil fuel power plants.[132]

For these reasons, project and government officials should have considered alternative “cleaner” approaches to electricity production, including wind and solar, while considering the project. There is no evidence such approaches were considered before the Lower Sesan 2 dam was built.

There is also no evidence that project developers or the governments of Cambodia or China considered the value of the project in relation to its broader economic impacts, especially on fisheries across the Mekong.

Brian Eyler, the expert on Mekong energy and water issues—and author of a 2019 book Last Days of the Mighty Mekong,[133] which focuses on the intersection of causes impacting the river system—told Human Rights Watch in April 2021 that the larger long-term economic impacts on the Mekong and Tonle Sap system, brought by dams like the Lower Sesan 2, were extremely significant, especially with the central place of fish in the diet of the population. “It costs money and energy to replace the huge amount of protein being lost from drop offs in domestic fisheries yields, to replace what the Tonle Sap gives you for free,” he said. “Cambodia can’t afford to pivot away so quickly” from its heavily fisheries-oriented economy.[134] More research is needed to establish specific losses, he said.

It’s difficult but not impossible to disaggregate the effects of one dam…. But yes, the project was part of several causal factors leading to major impacts … there’s no doubt at all that [the Lower Sesan 2] contributed significantly to the larger problems the Mekong is facing right now.

While the full impact remains unknown for now, Eyler estimated that the disaggregated value of yearly food protein and fisheries income lost due to the Lower Sesan 2 far exceeds the yearly value of the electricity produced by it, which he calculated is likely less than $70 million per year.[135] This is consistent with financial figures reported since 2018.[136]

At the same time, Eyler noted, the main supposed economic benefit of the project—developing reliable sources of energy at an affordable cost—have not materialized: Cambodia has continued to suffer major power shortages since the dam’s completion, including rolling blackouts through much of 2019 and parts of 2020.

Eyler also noted that the Cambodian government itself announced in 2020 that it was exploring more solar projects and that no new large hydroelectric dams would be developed on the Mekong until at least 2030:

The fact that the government announced a moratorium on building large dams on the Mekong River, and is now pivoting away from large dams in Cambodia’s portion of the Mekong basin, toward other energy sources, demonstrates that officials at least internally are acknowledging the impacts and costs of large dams like the Lower Sesan 2.[137]
 
Former shrine in the village of Srekor, northeastern Cambodia, inundated after the completion of the Lower Sesan 2 hydroelectric dam. © 2019 Human Rights Watch

V. Failure to Adequately Consult with Affected Populations

Widespread Opposition

There is considerable evidence that community-driven opposition to the Lower Sesan 2 dam project was strong and united from the start. Numerous surveys and reports by local and international nongovernmental organizations, and even the project’s own 2008 environmental assessment, demonstrated the near-universal opposition to the project from the earliest days it was proposed, noting that the vast majority of villagers interviewed in impacted areas who knew about the proposed dam (most did) were already opposed to it. As the 2008 assessment noted:

Almost all people (175 households or 91.6 percent) already made a refusal or disagreed with such kind of this dam [sic]. They provided various reasons during household interviews, that, if constructed, the hydropower dam will affect to [sic] their current places, the ones where [there] are harmonized, heritage sites, and also affect their current livelihoods. One of the most [sic, add “common”] concerns of those people is the difficulty of making new income-earning opportunities.[138]

The 2009 report of the Rivers Coalition in Cambodia, in one of its starkest findings, noted:

The most important conclusion of the study is that 100 percent of the people who participated in village meetings organised in all the communities visited clearly indicated that they are opposed to the Sesan 2 dam. Many did not want to discuss compensation issues, instead insisting that no level of compensation would be sufficient to make up for the expected severe impacts of the dam.[139]

One author of that report, Ian Baird, later wrote in a 2016 academic paper about one of several consultancies he had held while researching that report in 2008:

As in the other nine communities I had visited, villagers were quite united in their opposition to the project. Even the local government officials I met would not admit to favoring it. After explaining the project and showing them maps, I asked those in attendance to raise their hands if they wanted the dam to be constructed. Not a single person did so. Then I asked them to raise their hands if they wanted plans to build LS2 discontinued. Everyone enthusiastically put up their hands. Of course, group dynamics must have been a factor, and maybe there were some in the audience who secretly hoped that the dam would proceed, but the overall mood was undeniable. Clearly, the vast majority fervently opposed the project.[140]

Several ethnic Lao and Bunong village elders quoted in the report indicated that they did not even want to discuss compensation—they just wanted to stop the project. During interviews in Kbal Romeas, the report noted:

Locals expressed strong opposition to the Sesan 2 dam, with everyone raising their hands to express their opposition to the project. In fact, some people objected to discussing resettlement or other compensation options in relation to the dam. A prominent village elder claimed, “I want to meet Hun Sen to tell him what we think and to ask him not to approve the dam.” Another villager said that any amount of compensation for losses would not be sufficient, not even US$100 million.[141]

These complaints were taken up by Cambodia’s then-opposition political party, the Cambodia National Rescue Party (CNRP), at the project’s start. In June 2011, opposition member of parliament Son Chhay wrote to Hun Sen, raising the concerns of local communities and requesting the project’s suspension. Hun Sen, in a six-page response in July 2011, flatly rejected the concerns raised in the letter. He made several false claims about the project, including that it would not impact fisheries beyond the Sesan or Srepok Rivers—an impact already identified in the EIA as a likely consequence of the project.[142] Hun Sen’s letter stated:

So far, some NGOs, politicians, and media that are against development always say only one side of impacts and inflate these impacts beyond the reality, and always subjectively predict and made estimations, which pollutes the public and international opinion so that they will misunderstand that the Royal Government does not consider [actions] thoroughly and does not consult with stakeholders.
For example, some … try to inflate the level of impacts and the number of affected people to a number higher than the reality in order to oppose development; others allege that there have been no consultations on resolution of impacts.[143]

The letter then stated that in 2008, “consultants”—apparently a reference to the 2008 Environmental Impact Assessment—carried out “public consultations in all local areas…. to assess people’s views,” and that most people favored the project: “All the people to be affected by the project [were interviewed]; according to these consultations the majority of the affected people surveyed approved the construction projects as long as there were appropriate solutions.”[144]

This claim, as the above discussion shows, was false.

Government Pressure and Threats

In repeated “consultations” between communities and company and government officials from 2012 through 2018, villagers found themselves under increased pressure from local government authorities to accept the inevitability of the dam project and take the compensation packages offered, even though they were inadequate.[145]

Understandably, community members increasingly began to suspect that they had no choice but to accept compensation and relocation packages. As a result, by 2013 one civil society group working with affected villages, the Cambodian Culture and Environment Preservation Association (CEPA), started to try to convince community members to abandon opposition to the project and instead move toward negotiating better terms for compensation and relocation.[146]

The group only worked with some of the affected villages, however, and did not focus at all on the effects of the dam project outside of the anticipated reservoir. This led to tensions within the community, as many villagers and civil society leaders disagreed with this approach and wanted to maintain full-scale opposition to the project.

Widespread opposition continued even as dam construction got underway. In 2015, when Rivers Coalition in Cambodia (of which CEPA was a member) conducted another survey of nearly 400 villagers in affected areas, community opposition remained very high, with 93 percent of the 378 randomly chosen interviewees requesting the project be cancelled and 7 percent stating that the offered compensation was “fair, just and acceptable.”

As resettlement processes moved forward, however, and later in 2017, as the flooding became imminent, many villagers felt coerced into agreeing to compensation packages they considered to be highly problematic and abandoning their opposition. Villagers told Human Rights Watch that most who accepted compensation packages did so only because the alternative was receiving nothing.

“Samphy,” from Kbal Romeas village, said that even though he thought the compensation was inadequate for the loss of his home, fishing, fruit trees, and destruction of ancestors’ graves, he ultimately decided to relocate, taking a few hundred dollars for moving expenses and lost income, the US$6,000 to build a new home, and five hectares of land. His wife’s side of the family also reluctantly decided to accept the compensation:

Their side of the family moved. If I were to stay, it would have been just me who would have to confront them on my own.… We didn’t have a choice.… I thought about confronting them. There was no use in confronting them either because sooner or later they would build the dam anyway.[147]

Others described similar dynamics. “Nhuy,” also from Kbal Romeas, said in July 2020 that “consultations” were with CHNG officials accompanied by government officials from the Ministry of Mines and Energy, the Environmental Ministry, the vice provincial governor, commune chief, and village chief. “There were objections from us all,” Nhuy said. “We told them that we didn’t want to see the development of the dam.” The consultations, however, were not negotiations: “In the consultation, they determined things for us. They didn’t ask us what we want or need.”[148]

Many found the process intimidating. At some point during the dam’s construction, Nhuy said, the vice provincial governor came to Kbal Romeas to discuss the resettlement offer again, and community leaders told him that they did not want to negotiate, they simply opposed the dam:

We rejected the offers and the development of the dam.… A week later, the government officers came back again to our village and they said, “If you are against development, it is up to you. But to let you know, this project has the approval from all the government at the highest levels. If you don’t relocate, when the dam starts to operate, your village will be submerged. If you don’t move to live in higher ground—snakes make efforts as snakes, frogs make efforts as frogs … if you don’t listen to us, we are not responsible for any deaths.” Having heard that, the people were really mad. Some of us said we are willing to die under water. But then finally, after having heard the words “not being responsible for the death” we decided to relocate and accept their offers.[149]

“Dao,” an ethnic Lao man who refused to resettle but instead moved to uninhabited land near the flooding site, said authorities repeatedly harassed his community from 2015 until the dam was finished in 2018, often using project officials to monitor meetings and pressuring them to accept resettlement or lose government benefits.[150]

Police continued to monitor their community, Dao said—and, during a Human Rights Watch visit to his village in 2019, a police chief arrived and questioned researchers about their presence there. Separately, civil society groups reported that Cambodian police maintained checkpoints around the community during periods before resettlement efforts were completed.[151] After the dam was completed, it lessened. “The pressure has stopped a bit, now that the flooding already happened and the dam is in operation,” Dao said. It was different before, he said, “when threats of arrests happened.” Nevertheless, the government continues to deprive them of basic services because they refused to resettle to the official resettlement area:

The commune chief said to us that it is our problem that we do not have schools and a hospital and a bridge [over flooded areas near their new village], and so on, because we refused the settlement package. If we want a road and a bridge, we need to build it ourselves, and so we did.[152]

Dao said that CHNG never properly consulted with his community once they took on leadership of the project in 2012. “No one came to consult the communities anymore once the Vietnamese retreated [referring to EVN’s selling of its stake in 2012].”[153] From that point on, discussions with the company or Cambodian government were not so much consultations, as occasions in which pressure was placed on Dao and his community to agree to pre-set terms.

Even in the face of threats, villagers organized protests against the project at various points in 2012-2017.[154] Police summoned for questioning several villagers involved in protests at various points between 2013 and 2017, including for “incitement to commit a crime.”[155]

Several villagers told Human Rights Watch that they continued to oppose the project through and beyond its completion, even as some felt trapped into agreeing to relocate. From interviews with villagers from Kbal Romeas and Srekor, and from conversations with local activists familiar with the process, it appears that Hydropower Lower Sesan 2 Co. Ltd. officials stopped talking to those villagers who were entirely opposed to the project and instead only interacted with villagers who continued to negotiate about compensation and resettlement terms.[156]

“Kany,” a village representative in new Srekor, said in July 2020:

There were so many meetings … but every consultation was done just to inform us that they will construct a hydropower dam for generating electricity and the village will be submerged and telling us to relocate to the resettlement site. They came to study for the dam construction and consultations at the same time, they were not waiting until consultations were finished.
I remember in 2014, there was a consultation meeting … and there were so many policemen, company, and local authorities measuring and counting our houses and land, counting our fruit trees and so on…. All the consultation meetings happened to inform us how much they will give us, but they never ask how much do we want, what do we want?
And they offered us unfair prices that are not aligned with market prices. They promised they would offer us for a coconut tree, say, for example US$30 with three to five years of compensation for lost income [like other villagers, Kany noted that the true value was higher]. In reality, those who took the offer only got $30. They broke their promises.[157]

Kany and others said there were vague promises of social services, and livelihood training in new income-generating activities, but without specifics.

“Tov,” another villager from old Srekor, gave similar descriptions of the meetings.[158]

“Kem,” a villager in Pluk village, immediately downstream of the dam, remembers only one meeting, he thinks in 2008, that was hardly consultative:

They came [local authorities and the company] and told us in our village that there will be no impacts on our village when the dam is built. At that time, there were about 50 villagers attending the meeting. Even though they said that there would be no impacts on our village, we still rejected the project. They told us that if you disagreed with the project, please give us your thumb prints on the paper. We gave thumb prints on their paper. After we gave them thumb prints, they built the dam. We did not know why it turned out like that.[159]

Like other villagers, Kem suspected that their thumbprints were later used not as record-keeping, but to falsely document their “assent” to the project.

Problems with consultation and coercion were documented as the project was still underway. In June and July 2015, the Fisheries Action Coalition Team (FACT), a coalition of civil society groups, conducted a major survey of affected communities in Kbal Romeas, Sre Sronok, Chrob, and Srekor villages, involving over 200 interviews focusing on the lack of consultation along with inadequate compensation.[160]

The survey, published in 2016, found that the majority of people said they did not understand the processes and had not been given an opportunity to discuss the processes or negotiate compensation or resettlement. Problems identified included “a lack of prior notice, failures to provide information and properly consult with those to be resettled, and the use of threats and intimidation to obtain consent to the survey and the compensation and resettlement policy.”[161]

The report quoted numerous villagers. One woman, 54, from Sre Sronok village, said: “I agreed because the asset survey team told [us] that they are going to build the LS2 dam. They said if I don’t agree now then my home will be flooded, and they will not be responsible for any loss. I didn’t understand the document, but I saw other villagers were giving their thumbprints, so I did too.”[162]

Another Srekor villager said:

They said that they would give us a new home and when construction is completed, we can move in. They also promised appropriate compensation and to resolve everything for us. They said they would give us land, crops, a cowshed and even hen and duck houses. They said if I refused to leave, I will get nothing. We were afraid of losing our land, so we agreed with the survey.

Others refused. One man, 32, from Chrob village, said:

I don’t want compensation and I cannot leave my village and my ancestors’ graves. Resettlement will cause us to lose our homes, crops, river for fishing, occupations, and incomes. They said that if I didn’t do the survey that day, they would not do anything for me in the future. I was threatened, but I knew if I placed my thumbprint on the survey document, I would lose my rights and I will not move.[163]

A 55-year-old woman from Srekor said, “I love my old village and cannot leave the burial land of my ancestors. When I refused to thumbprint the document the authority warned me to respect their higher authority and I felt intimidated and pressured, but I didn’t join the survey process.”[164]

The report’s overall findings were stark:

  • Over three-quarters (76 percent) of those questioned reported that they had not been given the opportunity to ask questions or make comments about the survey process.
  • 75 percent of villagers [questioned] said that they did not understand the survey form or the compensation entitlements that they were being offered.
  • 67 percent of those who gave reasons said that they felt they had no choice.
  • 44 percent also said that they agreed because they were afraid of the consequences.
  • Almost half (47 percent) of all of those questioned who had participated in the asset survey and provided their thumbprint, said that they felt “fear, pressure, or intimidation” during the survey process.

One young woman from Kbal Romeas said: “The village authorities told villagers to agree to have their house measured. They said that villagers should not protest against the Government and since we are ordinary people, we should respect higher-ranking people.” Another said “I was afraid and felt threatened. The survey team did the survey without consulting me. I had no choice.” Another said: “The company threatened me and I was afraid that I was going to be handcuffed and arrested.”[165]

The presence of police appears to have had a major role in creating an atmosphere of fear. As the report noted: “The overwhelming majority of respondents confirmed that when the survey team came to the village they were accompanied by the police, with 91% stating that they were accompanied by at least one police officer.”[166]

Lack of Consultation with Communities Outside the Displacement Zone

During the period before 2018 there was almost no consultation with any of the communities upstream or downstream of the dam, outside the anticipated flood zone, about the expected losses to their fishery incomes, and the possibility of flooding of their farmland and other damage to their land caused by the dam.

Some villagers in Sre Angkrong, upstream of the site, and Pluk, downstream of the site, recalled attending meetings with project officials at some point in the years before the dam’s completion, but said the officials dismissed their concerns. One of the villagers upstream, named Nisay, also the head of a “fishermen community committee,” said:

The Chinese company didn’t talk about the fish stock decreasing. They only said, “Don’t worry about fish migration. There will be a canal, a fish ladder, and migration won’t be affected.” But the canal is only about five meters wide and the water is still [i.e., the flow lacks necessary volume to allow migration and sediment and fish eggs to flow downstream].

At some point, likely about 2015 though Nisay could not remember the year, the fishermen community committee prepared a letter to Hun Sen, with the help of civil society groups, in which they expressed concerns of fishery decreases and other concerns around the construction of the Lower Sesan 2 dam project. They requested that the Lower Sesan 2 dam project be decreased in size to reduce negative impacts. But they said they never received an answer to their letter from the prime minister or any ministry.[167]

Bun Leap, the director of 3S Protection Network, told Human Rights Watch in 2019 that the consultation process had essentially broken down in the years after the dam’s construction began, in part because it was degraded by the division in community strategies and government officials appearing to “buy off” some community members:

During the government-led “consultations” the authorities selected representatives that favored the LSII dam project to participate. Several community representatives later on became policemen [i.e., implying they were given the posts as reward for supporting the project]. These representatives also evidently did not represent the interests of the communities but those of the government…. The downfall of the consultation process was also that there were too many NGOs involved that did not agree with each other. Some NGOs pressed the communities to accept the compensation and resettlement offers and some persisted in advising the communities to reject all offers made by the authorities.[168]

Bun Leap said that government officials had misrepresented community positions in later meetings and in media releases—in some cases reportedly using pictures of community groups raising their hands in meetings to indicate opposition to the dam, to instead illustrate their supposed support

When the communities were asked during “consultations” if they wanted the dam, they all unanimously rejected it. The authorities asked them to raise their hands if they were in favor of the project or against it. Photos were taken of their hands raised, which were obviously raised to show disapproval. Later on, these photos were used by the authorities as proof that the communities had demonstrated unanimous support for the dam.

Several village representatives of old Srekor and Kbal Romeas confirmed this practice.

Tov, from Srekor and a village representative, told Human Rights Watch in July 2020:

Hearing about the project, we rejected it. We said no to the project. At one point, they [the local authorities] asked us, “If you do not agree to the dam construction, please raise your hands.” We, all the people, raised our hands up and they took photos and they reported differently [i.e., in government media] that we agreed for the project to be built.[169]

Despite these divisions, most of the community groups and civil society organizations working in the area continued to voice opposition and concerns about the Lower Sesan 2 dam project through to its completion in 2018.

In October 2014, for instance, almost 20 civil society groups issued a joint four-page statement in which they said they were “extremely concerned about severe environmental impacts, including transboundary impacts in neighboring countries, resulting from the Lower Sesan 2.”[170] Endorsed by several groups working directly with impacted villages, the statement noted that the communities had “issued statements refusing to relocate and calling for cancellation of the project.”

They state that the losses to their communities, including to natural resources, livelihoods, cultural heritage, and identity, are incalculable and that their concerns have not been considered or addressed by the project developers in the project’s impact assessment and resettlement plans.
The studies for the EIA involved very limited information and no meaningful consultation with affected communities. Villagers from the project site invited to consultation meetings reported that little information was provided, and opportunities to express concerns were limited. Hundreds of thousands more people in communities upstream and downstream from the site have not been provided with any information about the project and its impacts, and have not had any opportunity to have their concerns considered and addressed.[171]

The statement called on the project owners and the Cambodian government to halt the project, release more information about it, including later EIA versions, and redo the project’s Environmental Impact Assessment.[172]

Community groups also sent numerous letters to Hydropower Lower Sesan 2 Co. Ltd. and the Cambodian government.[173] In November 2014, community representatives from 12 villages in Stung Treng and Ratanakiri provinces held a press conference in Banlung, Ratanakiri, calling on the government to halt the project.[174] They then traveled to Phnom Penh on November 25 and delivered a letter to Heng Samrin, president of Cambodia’s National Assembly, calling on the assembly to cancel the project.[175] They received no response.

In 2015, the Rivers Coalition in Cambodia issued a scathing analysis of the Cambodian government’s “failure” to “fully enforce existing laws” with respect to the Lower Sesan 2 dam project, including a general failure to “ensure an effective regulatory framework for the development of hydroelectric dam projects, including adequate communication, consultation, and human rights, social and environmental protection.”

The human rights of affected communities and Indigenous people, the report stated, “have been infringed,” including rights to receive accurate information, engage in effective consultation, and participate in decision-making “that will affect the exercise of numerous other human rights,” including to adequate housing and freedom from forced evictions; to culture; to an adequate standard of living, including rights to food, health, water, and adequate livelihoods; Indigenous people’s rights to self-determination and cultural and community integrity; to culture; and to a healthy and sustainable environment.[176] The report was sent to company representatives and Cambodian government officials.

The same year, the nongovernmental Mekong Group interviewed several villagers from the villages of Chrob and Sre Sronok in 2015 contemporaneously as project officials were carrying out negotiations on resettlement terms and “asset surveys” meant to quantify villagers’ expected losses from the project.[177] Villagers reported several different problems with the processes. Problems identified in the interviews, Mekong Watch wrote, included:

  1. Thumbprints during the asset survey are being [fraudulently] used as evidence of people’s agreement to compensation and resettlement;
  2. Threats and pressure are being used to force villagers into silence;
  3. The results of the asset survey were fabricated;
  4. Confusing compensation options;
  5. Resettlement before full payment of compensation or construction of housing;
  6. Resettlement site: little land, less water [with no access to river];
  7. Resettlement site area inadequate for people’s livestock assets; and
  8. The resettlement destroys livelihoods and Indigenous people’s cultural identity.

These were similar to problems villagers from Kbal Romeas and Srekor identified to Human Rights Watch in 2019 and 2020. Villagers interviewed described how members of a “Committee for Resolving Compensation” (CRC), made up of Cambodian government officials and company representatives threatened or pressured villagers to accept compensation packages.

CRC members, they said, created inaccurate or fabricated lists of assets, mispresenting or miscounting assets, for example, by undercounting the numbers of a family’s coconut trees, lowering the age of the trees—and thus their value—and offering patently incorrect estimates for moving and construction costs for a new home.[178] The team would then pressure villagers to affix a thumbprint to the prepared survey, which would signify their assent to its accuracy. A young woman from Sre Sronok described the process:

When the survey team came, my mother didn’t put her thumbprint because she wouldn’t accept the compensation rate for fruit trees. Then the company representative said that my mother is Indigenous ethnic, so she is ‘too stupid’ to understand about development. They said this development [LS2 project] will make poor people like us rich. They also said if she was protesting, they were not responsible for my family. When the village gets flooded, the government will not be responsible for us, and they will only be responsible for families that put a thumbprint.[179]

Villagers said that CRC members were explicit in threatening them. One Chrob villager in his 60s said:

CRC threatened me to sign for compensation. The official said to me, ‘All families in your village accepted already, so how about you? What do you want to do here? Do you want to cause a trouble?’

Despite these threats, he still refused to accept compensation and resettlement because he does not think the resettlement site is suitable for living as a farmer. However, he added that, “Other families also didn’t want to move but they were afraid to say so. I also cannot stay here anymore because of the threats.”

Another Sre Sronok villager, in his 50s, requested that the authorities provide [him] with fertile land for agriculture. The response he said he received was:

Who are you? Other villagers are fine but only you always cause problems. You dare to give orders to us?[180]

There were also no clear promises about health services and other government services in the new resettlement site, or clear information about livelihood or vocational training.

Many villagers, despite the threats and intimidation, refused to move, especially after visiting the proposed resettlement site, off the National Road No. 78, where they immediately saw problems with poor soil, poorly built housing, and inadequate water supplies.[181]

Mekong Watch researchers also reached the same conclusion, accurately predicting the problems that would arise for villagers who moved:

By observing the project’s resettlement site along National Road No. 78, it is easy to notice the poor quality of the houses, rice fields, and farming land. It is obvious that villagers whose way of life and livelihoods are dependent on natural resources provided from rivers and forests will completely lose their livelihoods and face extreme difficulties and hardship if they must live on the site.[182]

Efforts to convince authorities to change their approach, however, continued to be ignored into 2016, and resettlement began. Communities continued to protest the project. In March 2016, for instance, community members protested and communicated complaints during a meeting with Mom Saroen, the governor of Stung Treng, and Rhona Smith, the UN special rapporteur on the situation of human rights in Cambodia, who was visiting Cambodia at the time.[183]

Cheng Mengchou, a journalist quoted earlier in this report and who interviewed dozens of villagers as they were being resettled in 2016, told Human Rights Watch that villagers, despite their frustrations, were eventually coerced into moving:

I heard from several villagers that the consultations were a big problem. There were a lot of complaints about the discussions with the company and the government. There was a lack of transparency. Lack of consultation. Lack of information. In the upland areas [that were later flooded] they were aware of the problems in the resettlement areas, and they felt frustrated that they were being given no options, just the resettlement, no discussion about other options, or more compensation.[184]

Civil society groups’ numerous requests for documents—in particular, newer resettlement and mitigation plans—went unanswered. Villagers complained that compensation offers were inadequate, but that they “felt like they had no other options.” They were also not properly informed about their options. Mengchou said that villagers were not able to make informed decisions:

[W]e have to look at what information the villagers got. It wasn’t accurate. It wasn’t the complete picture. Was that information reliable? Was it truthful? Did the company tell the truth? The company said there would be land, and water, and that the villagers could work. But it wasn’t true. They got shelters, but there was no water, and no jobs, nothing to do economically. And they didn’t clear or plow the land as they had promised, so people couldn’t farm. Some of the villagers felt they had been lied to.[185]

In a media interview with Mengchou in December 2016, a spokesperson for the Stung Treng provincial government, Men Kong, said that opposition to the project had been fomented by NGOs, which explained the project to villagers incorrectly. “That’s why the people think about the downside of the dam.”[186]

Chinese Government and Companies’ Failure to Respond to Community Concerns

During the period, the Lower Sesan 2 dam was being built, several local community leaders and civil society groups engaged in efforts to communicate their concerns to the Chinese government. In December 2013, several Cambodian community leaders and civil society groups delivered a “Joint Statement of the communities along Sesan, Srepok and Sekong Rivers (3S Rivers)” to the Chinese ambassador to Cambodia in Phnom Penh, Bu Jianguo, highlighting numerous concerns with the project:

The Lower Sesan 2 dam will cause serious negative impacts on the food and protein sources we rely on to feed our children and families. The dam will further harm our livelihoods, traditional practices, agricultural land, and destroy large areas of forest and natural resources which [are] living downstream and upstream from the dam site [and] depend on for our survival...

The project developers of the Lower Sesan 2 hydropower dam, who include China’s Hydrolancang, have provided little to no information to our communities about these impacts or about plans for relocation and have not afforded us with an opportunity to voice our concerns and participate in decision-making on the project.[187]

The letter suggested that the project developers were not complying with Cambodian or Chinese law. The embassy reportedly accepted the letter, but the government never provided a response. [188]

In May 2014, Cambodian Prime Minister Hun Sen made a state visit to China and met with Cao Peixi, chairman of CHNG, and reportedly praised its work on the Lower Sesan 2 project.[189] A few days later, on May 26, community leaders and 15 civil society groups, most of them local Cambodian organizations, wrote follow-up letters to Chinese Ambassador Bu Jianguo, as well as China’s ministers of foreign affairs, commerce, and environmental protection, and the CEOs of CHNG and all its subsidiaries, again imploring them to suspend and reevaluate the project, citing widespread community opposition and violations of legal standards:

Local communities along the 3S Rivers affected by the Lower Sesan 2 Hydropower Dam, many of them Indigenous groups, are extremely concerned about the impacts of this project on their lives and livelihoods and have sought our assistance. The communities believe that the project must be immediately halted due to the enormous harm it poses to the environment and communities of the 3S Rivers and the Mekong River Basin in Cambodia, as well as neighboring countries.[190]

The letter also cited the widespread anticipated effects on food security in the entire region, noting that the losses associated with the project could threaten food security across the region and cause “major food and health security issues and increase poverty and malnutrition.”

The loss of food, protein and vital nutrients, the destruction of fertile soil, agricultural land, ecosystems and biodiversity will affect communities across Cambodia, the Vietnam Delta, and upstream along the Mekong in Laos and Thailand.

The letter described in detail the “severe social and environmental impacts” of the project and outlined how poor consultations violated Cambodian, Chinese, and international law while failing to include any evaluations of effects beyond the dam’s immediate area. It warned the Chinese government that the project was “likely to undermine China’s efforts to contribute to economic growth, environmental protection and sustainable development through its investments.” The letter concluded by calling on Chinese authorities to “[i]ntervene with Huaneng and Hydrolancang to immediately halt construction of the Lower Sesan 2 Dam” and conduct more comprehensive environmental impact assessments, including of transboundary impacts, while ensuring better information-sharing and meaningful consent and participation in future decision-making.”

The Chinese ambassador did not reply nor did any of the other government or corporate officials who were copied.

In November 2020, Chinese state media released a statement announcing a “study,” entitled “Sustainability Report of Chinese Enterprises in Cambodia,” containing “sustainability” analysis of various Belt and Road projects, including the Lower Sesan 2 dam, carried out by Asian Vision Institute (AVI), a Cambodian organization, in coordination with CHNG.[191]

The report’s claims were starkly and implausibly at odds with the findings of Human Rights Watch and every other nongovernmental organization that has studied the Lower Sesan 2 dam project. In a summarization of the report, it read:

By means of household surveys to relocation sites around the power station's reservoir, questionnaires, semi-structure interviews [sic], the research team made comparison of villagers’ living conditions before and after their relocation in terms of their income, infrastructure, medical service, and education, thus drawing a series of conclusions: China Huaneng Lower Sesan 2 Hydro Power Station has provided Cambodia with reliable and clean energy production in the context of climate change, local development, improved living standards, and economic growth. The project also demonstrates the commitment to comply with Cambodian rules and regulation, close coordination with local government and local community, active attitude toward resettlement issues, local environmental protection and cultural preservation in any way possible, and has made great contributes to the sustainable development of Cambodia.

A staff member of an organization in Phnom Penh familiar with the drafting of the report told Human Rights Watch in February 2021 that AVI carried out very few interviews with villagers, and interviewed only a few company officials, and that the report was “mainly for PR [public relations] purposes.”[192]

The same day of the release of the AVI report’s summary, the Khmer Times, a Cambodia government-controlled media outlet, released an article and video featuring interviews with CHNG officials and two “villagers” resettled from Srekor village, profusely lauding the dam’s contributions to Cambodia’s economy, the generosity of compensation given to displaced communities, and quality of resettlement sites, without addressing any critiques of the dam or damages to local economies.[193]

Human Rights Watch wrote to Asian Vision Institute and CHNG in March 2021, requesting copies of the report. In response, the president of AVI sent Human Rights Watch a draft statement about the report, dated November 23, 2020, outlining that the report is based on interviews with impacted communities and contains a section that “explains the socio-economic impacts of the project” and another that “illustrates its environmental sustainability and safeguards.”[194]

AVI subsequently released the larger report in May 2021.[195] The report contains few details about the methodology or scope of interviews with impacted persons or specific data about the economic, social, or environmental costs of the project for impacted communities. It does not address complaints of communities beyond those directly displaced by the project, or broader environmental impacts.

The report also contains several contradictory claims. For instance, in some places it clearly acknowledges that the dam severely impacted fisheries and income, while in other places raises unsubstantiated claims that those losses were due to other causes.[196]

Moreover, in several sections it simultaneously claims that relocated villagers’ lives have improved, while noting several ways in which they have been made worse off. In its final “Suggestions” section it states that CHNG and the government “should continue with all available means and resources to effectively provide affordable solutions, including to the issues of clean water access, livelihood security, and food security, and to solve the outstanding issues and concerns of the local villagers.”[197]

The report does not contradict or rebut the central complaints made by most people impacted by the dam’s construction. Instead, it simply sidesteps them, accentuating that villagers were given “new” houses and “5 hectares of land,” have a “new school,” access to “better roads,” and are closer to towns.

Separately, the report asserts—without providing evidence or numbers—that relocated villagers’ agricultural production grew after resettlement, ignoring the major losses they suffered from lost perennial products from trees, and avoiding the basic fact that soil in resettlement areas is inferior. In one striking passage, it suggests that villagers’ forced integration into Cambodia’s larger labor and supply economy is an improvement in itself, even while acknowledging their previous economic situation had been “self-sufficient.”

Before the relocation of the new immigrant village, the villagers were living without an adequate supply of electricity, no road and no telephone, and so on. It was in a self-sufficient natural economic state. The villagers’ houses are simple houses with old wooden structure. Most of them live on drinking river water and fishing…. After the implementation of the resettlement project, the production and living conditions of villagers have been greatly improved.[198]

Claims about improved “production,” referring to agricultural income, are unsupported, and also misleading, in that most families’ previous agricultural income had been secondary or even tertiary to their fishing and forest gathering work, meaning that even if they gained subsequent agricultural income, it would not represent a net economic gain.

The report acknowledges this elliptically, and at no point claims that villagers’ overall income after resettlement was improved. In fact, the report says the opposite—although downplaying the severity of the economic cost by referencing it briefly in a section on “socio-economic impacts,” noting that “minor challenges for the villagers remain.”

For example, after having moved to new village, they have found it hard for income generation, the forest they used to get benefit were flooded and the river is no longer convenient for fishing. The relocating villagers find that it is quite far from their new village to the river. Also, the villagers still have a major challenge with clean water access, and they still have to pay a high tariff for the water they purchased [for tanks].
The fish and forest products are harder to find, while the daily consumption expenses are increasingly higher over the years, as the result of spending for everything included electricity, meat, vegetable even water, before they do not spend any on these. To improve their livelihood, the villagers hope to get access to clean water with lower tariffs for electricity and clean water.[199]

In another section, the report acknowledges that human rights groups have “condemned the construction of the Lower Sesan-II Dam in Cambodia as a major disaster to the entire nation as it is forecasted to block fish migration and affect the Tonie Sap Lake,” and cites in particular the arguments of Mekong Watch that the project “will affect the livelihood of the fisherman living along the river while the electricity generated in comparison to the loss of fish production is relatively low and yields insignificant economic benefits.”[200]

It then faults Mekong Watch for failing to “provide the estimated electricity generated in comparison to the current benefits that the citizens are getting from the river,” without providing any figures or data on the same issue. Instead, it offers a largely incomprehensible passage that appears to acknowledge the human and environmental costs of the project while vaguely placing them in larger macroeconomic perspective:

“People face trade-off”[201] (sic) is one of the ten economics principles. It is a very efficient phrase that could apply in other terms even in the environmental fields. Humans have had to decide either to maintain and nurture the environment or live a better and simple life with an increase in wealth. As time flew, the answer was visible, human (sic) valued economics rather than the environment. However, the environment plays an important factor for humans; thus, many international or local organizations with assistance from the citizens, collaborate to protect and sustain mother nature until this very day.[202]

To arrive at conclusions about the dam’s construction benefiting “the community,” the report simply repeats its emphasis on the building of new houses and roads and infrastructure closer to other communities, and essentially asserts that transitioning from self-sufficient communal lifestyles to socioeconomic conditions featuring private land ownership and additional government services constitutes “improvement” and “success”:

[S]ocial lifestyles of the local communities have changed from reliance on traditional ways of living in a closely knitted community. To introduce a private ownership in the community of known collective ownership to allowing people to own farms, houses, is not that easy. Now that they now have these and a better access to social, public services, such as schools, health centers, pagodas, among several other improvements.[203]

The report’s concluding language, already undermined by its own admissions about negative impacts, contains a significant amount of platitudinal jargon.[204] It ends with a list of vague “outcomes” to the project, claiming that it helped ensure the “preservation of traditional cultures, the promotion of social justice, and protection of their sustainable livelihoods,” and “increased social understanding and preservation of indigenous cultures.” This glaringly contradicts earlier language that essentially describes Indigenous and ethnic communities living communally being forced to abandon their self-sufficient culture (which is “not that easy”), endure the economic “challenges” of their new lives, and the “shortcoming” of their lack of “access to affordable clean and safe water.”[205]

In January 2021, Human Rights Watch asked some villagers impacted by the Lower Sesan 2 dam to respond to the earlier released findings of the AVI report’s summary released in November 2020. Srang, a villager relocated from Kbal Romeas, disagreed with its findings, and said she had been interviewed months before, possibly by AVI staff. “We are not happy with the LS2 dam project. Our community members told them [a group who interviewed households about impacts of the dam] that we are not happy, we haven’t got [a] land title yet, we don’t have clean water.” She added: “I think the report findings are incorrect.”[206]

“Lol Loy,” of Koah Teak village upstream of the dam, said, “I don’t agree with the finding. They lie.” For Lol Loy’s village, he said, “It is the incorrect finding because I experienced so many impacts.”

[The dam] gave us so many challenges. It destroyed local people’s livelihoods…. We lost so many things…. I didn’t see anyone coming to interview my villagers about the impacts of [the] dam. I think the report writing did not include our village’s problems. It did not reflect the reality of our village. They did not include our voice.[207]

Kem, of Pluk village downstream of the dam, said: “I don’t think their findings are correct. We are not better off or happy with the Lower Sesan 2 dam.”[208]

Complaint to the International Finance Corporation and World Bank

On June 11, 2018, a group of affected communities filed a complaint with the Compliance Advisor Ombudsman (CAO), the accountability mechanism for the International Finance Corporation, the private sector finance institution of the World Bank Group. One of the dam’s initial project partners, EVN, the Vietnamese shareholder in the dam project, had received general financing from IFC Financial Intermediary clients, ABBank, and another unnamed IFC banking client in the region, although not for a dam project as such.[209]

According to the CAO’s website, the complaint has been found eligible for review, demonstrating a connection between IFC funding and the alleged harms suffered, but the complaint adjudication is still in the assessment phase.[210]

The CAO has decided to extend the assessment timeframe twice, once in late 2018 in order to establish contact with additional stakeholders and again in February 2020 in response to a stakeholder’s request.[211] The CAO’s standard compliance mechanisms often take years to finish and do not end with monetary compensation. When the assessment phase of the CAO’s review is completed, the case will move on to the stage of the “facilitation of settlement” phase and at last to the “monitoring and close-out” phase.

The CAO will issue a report that contains more details about the financial intermediaries involved in the dam’s construction; however, a CAO assessment does not entail a judgment on the merits of complaints. While the report may help the IFC avoid similarly harmful errors in the future, it will not provide relief for those harmed by the dam, although remediation and mediation efforts may result in parties providing new forms of compensation to impacted communities who launched the complaint.

VI. Social, Economic, and Cultural Impacts of the Lower Sesan 2 Dam

As discussed above, government officials and business representatives threatened and bullied members of communities directly impacted by the Lower Sesan 2 project during consultations and the resettlement process. Many community members were coerced to accept inadequate compensation or resettlement. Others upstream and downstream were not consulted at all or were otherwise ignored. This all presaged and intertwined with the direct human rights violations that community members suffered when resettlement or relocation actually occurred: loss of land, loss of income, loss of rights as Indigenous people, and serious harm to their standard of living.  

It appears overall income losses amount to hundreds of dollars per month for fishing families, with many new added costs (food, water, transportation) as well as labor time lost to building a new home and preparing new farmland. For many families, fish catches have fallen from more than US$100 or even $200 a month to essentially zero, with most fish caught being consumed, not sold.[212] On some occasions since the dam’s completion, Samphy and other villagers said, they have even had to purchase fish to eat.

Loss of Property and Income

As many villagers had expected, those who resettled found that the housing and land offered to them proved to be entirely inadequate. Prefabricated houses offered were in poorer condition than their existing houses. Those who took the offer of $6,000 to build new houses found it was insufficient to purchase necessary materials and labor. The soil on the new farmland was also of far lower quality than their previous farming areas, which has led to decreases in farming revenues.

Samphy, the Indigenous Bunong villager from Kbal Romeas village with a family of nine, told Human Rights Watch that he elected in 2016 to accept the housing and land compensation—$6,000 and approximately five hectares of land—and resettle to the new village several kilometers away, along Cambodia’s National Road No. 78. He said that almost three years after resettling, he had suffered economic setbacks in all areas of income generating activity—fishing, farming, and basic labor—and worsening of living conditions with respect to housing and water supply. [213]

Samphy’s family previously farmed between seven and eight hectares of land under ancestral title. The land was near the Srepok River, silty and nutrient rich, and easy to till. He said, “The soil of our old farmland was much better than the new farmland because it was close to the river. The muddy soil was easy to plow and the sediment was much better.”[214]

In the area to which Samphy was resettled, however, his family only had five hectares of far less fertile, rocky, dry soil—only four of which he said could practically be farmed and less than two hectares of which produce sizable agricultural yields. One of the hectares was essentially untillable and on a slope. “There’s a mixture with rocks in there,” he said. “There are some rocks and some are completely sand.”[215]

On his old farmland, he had been able to produce, on only four hectares, approximately 150 to 160 50-kilogram bags of rice, which he used to feed his family and sometimes lend to others. He used several other hectares for cashews and vegetables to supplement the family’s income. He estimated his family used to make about $800 per year selling cashews, for instance.

On the new land, he said, he has only been able to produce about 100 bags of rice and produces no extra crops for income. “We’ve never used compost before, how are we supposed to use it?” he said. “We don’t have the money for that [to purchase compost, manure, or fertilizer].”

Some of his family members have moved to other villages for work, in part because they are no longer able to produce enough money and food as a family: “Because we came here, sometimes my family doesn’t have enough,” he said, explaining that with only 100 bags of rice, he can only feed six.

Samphy said that at his old home he had been able to fish on the Srepok River almost every day, regularly catching about 30 kilograms a week and sometimes up to 50 kilograms, including large “meaty” fish that could sell for higher prices (US$4 to $8), some prize fish for as much as $15 a kilogram. In one day, Samphy said, he would catch “Maybe 10 kilograms of meaty fish; for small fishes like barramundi and sailfin shark carp it would be around 15 to 20 kilograms. When we would collect everything together, from traps and fishing nets, and it would be around 30, 40, to 50 kilograms.”

After the dam was finalized, Samphy said his fishing yields declined steeply. “There’s nothing here…. There are only small fishes.… in a night, four or five kilograms.” The small fish, he said, sell for 1,500 riel per kilogram, or less: “Just 1,000 riel ($0.24)! Small fishes, it’s 1,500 riel ($0.36) … and these tiny fishes, 1,000 riel or 500 riel ($0.12).”

Samphy also explained that it was much more difficult to produce income from fishing with the river so far away:

In the old village, my house was right next to the river and my work is next to the river. At whatever hour I was always in the water putting out fish traps and I would get money almost every day. But now, we have to spend time, [and travel] at least two kilometers, until we could reach the reservoir. And at the reservoir, it’s not like we can lay our fish traps and we get fish right away. We have to go to the river [i.e., motor out from the shore of the reservoir out to the center of the reservoir where the river used to run].

Samphy said that he made much less money than he used to. “For my family living in this new village, we don’t really make money. It’s a lot less.”

Human Rights Watch spoke with two other Bunong villagers from Kbal Romeas in 2019, who spoke of similar losses to their income and livelihoods.[216] “The company didn’t consider Indigenous rights,” one said. “They just told us to move and we had to move.”[217] “We can’t make money driving all the way to the water to fish, and then you get there and there are no fish,” said the second man. “So we have less income now. We have more troubles.”[218]

Another Kbal Romeas resident, Srang, told Human Rights Watch in January 2021 that fishing catches had continued to decrease through 2020, “by half,” and that while her family could still catch a few kilograms of fish per day, it required significantly more work, equipment, and time.[219] In May 2021, she reaffirmed to visiting journalists that fishery losses had been steep.[220]

General costs for relocated villagers rose, too. In addition to new transportation costs for fishing, the water in the new resettlement villages for Kbal Romeas appeared to be contaminated with metals and not safe or palatable for drinking. Numerous villagers complained about the water and other problems to Human Rights Watch from 2019 to 2021,[221] and in media interviews, to civil society groups, and to the government.[222] Villagers said that the complaints were communicated to authorities, including to Interior Minister Sar Kheng during his visit to the resettlement area in February 2019.[223]

Cheng Mengchou, a journalist who interviewed villagers in 2016 who had just resettled, outlined the grievances they communicated to her.[224] “The compensation was inadequate,” she said. “But they felt like they had no other options: ‘The farmland wasn’t the same. The soil wasn’t good. And the water—water quality was a big problem in the resettlement area.’ This was a key issue. They said it tasted bad and smelled bad…. They couldn’t cook with it or drink it.” [225]

Many Kbal Romeas villagers had opposed relocation from the start of the project. Two journalists, Austin Meyer and Gus Greenstein, interviewed Kbal Romeas villagers in September 2016 before relocation was completed. The villagers opposed relocation, listing their complaints about the compensation offered and problems in the relocation site.[226]

One of them, a 30-year-old local activist named Dam Samnang, made it clear that many members of his community had been flatly opposed to the project from the beginning and would reject the compensation package offered by project’s owners. “We can’t accept it because they have ignored our concerns,” he said, citing key international norms relating to Indigenous rights. “They never replied to what we were asking for. Nothing! They didn’t follow international human rights, national law or the FPIC principle.”[227]

One woman told Mengchou, the RFA reporter, that she and others had already complained to the authorities. “Initially I used this water for cooking,” the villager said in the report Mengchou prepared. “But not anymore because this water is undrinkable [due to its taste].” She indicated that she and other villagers then spent about $2.50—a significant amount—to purchase a cubic meter of pond water from passing trucks.

Human Rights Watch obtained a limited number of water samples from some of the resettlement sites and had them analyzed for contaminants. While more formal testing is needed to reach a conclusive determination about water quality, samples taken in April 2019 were found to contain levels of arsenic just over the limit considered safe by the World Health Organization (WHO)—10 μg/L in drinking-water—and highly elevated levels of iron, at 6,200 to 7,500 μg/L, which is likely what appears to have so severely impacted the water’s taste.[228] Continued exposure to arsenic over WHO health limits could result in development of cancers and skin lesions.[229]

“I’ll die because of the water one day,” said Samphy, the Bunong villager, who became especially angry about the issue of water when discussing the losses he’s suffered from coming to the relocation site. “I’ll die because of the water!” he repeated.

I’m not going to die from anything else. There’s rice to eat, but water.… We have to pay for the water.… We consume four tanks, 2,000 liters, per month. One tank costs $5 so four tanks costs $20. [i.e., $20 per month.] What income do I have [to buy water]?!  

***

Nhuy, the community representative of old Kbal Romeas who also resettled to the area near Highway 78, confirmed that many fishing families had reported steep losses to their fishing income after resettling. “Now fish are so scarce,” he said in July 2020.[230] “We used to get fish for eating and selling, but this year it has completely decreased. We sometimes don’t even have enough to eat.”

Already in 2019, he said, almost all the large species had disappeared, although still some resourceful fishing families could catch 50 to 60 kilograms in one night if they were lucky, although mostly smaller, less valuable fish.[231] “Now if they try really hard, make a lot of efforts, they may get about 80,000 to 90,000 riel a day ($20 - $22.50). But that is very rare.” In another interview in January 2021, Nhuy said catches had decreased even more dramatically in 2020, and that at most they might catch 10,000 to 20,000 riel worth of fish in a day ($2.50 - $5). “Most fish are small.”[232]

Nhuy said he was focusing instead on cultivating vegetables. “I stopped fishing because I can’t catch much fish anymore, and also the river is far away from my home,” noting that his cultivated crops were vulnerable to theft if he was absent for extended periods.[233]

Human Rights Watch interviewed some families living at the resettlement site nearest to the reservoir in 2019 who said their incomes were down significantly even then. “I used to fish 20 to 25 kilograms a night,” one woman said. “I now fish 10 kilograms and I sell small fish for 2,000 riel per kilogram and big fish for 10,000 riel per kilogram.”[234]

Nhuy had similar complaints as Samphy about the new houses, land, and services offered at the relocation site: “Our healthcare center’s roof was leaking. Some walls of our school have been broken. Almost all the wells are not usable, [so] we buy water [pumped from nearby ponds] for drinking and cooking…. Additionally, some houses’ walls have been damaged by insects.”[235] Nhuy separately noted that health workers were not even posted at the resettlement site’s medical clinic until early 2019.[236]

More problematic from the perspective of livelihood, Nhuy repeated complaints about the difficulty of farming on the new land, which he said was far drier and rockier than the fertile and easy-to-plow land in their old village. Many families could not afford to rent tractors, and as a result, his and other families’ agricultural income had sharply decreased.

Samphy, Nhuy, and the other former Kbal Romeas villagers struggled at times estimating exactly how much income they had lost since the construction of the dam, given the losses were in fishing- and farming-produced food both for consumption and sale, and the fact their community often shared food and income without calculating specific amounts.

Samphy summed up his situation after resettlement in this way: “There’s no income.”[237]

***

Dao, from Srekor, decided not to accept the offered resettlement deal. Instead, he moved his family upland to an area on the edge of the massive reservoir created on the Sesan River after the dam was closed, on a smaller remaining part of the forestland that was flooded. “We refused [to resettle] because it would mean leaving our ancestral land, forests, and the graves [of our ancestors].”[238]

Dao and his family have suffered major economic losses because of their displacement. Much of the forestland around them, from which they gathered herbs, mushrooms, and plants for medicine, all of which could be sold at market, is now underwater and dead, as are two hectares of his rice fields, from which he used to harvest about 80 to 90 50-kilogram bags of rice per year, of which he sold slightly more than a third, for about $250 per year. As of 2019, on the new land on which his family lives, he said that he is only able to grow about 10 bags of rice per year, and all of his more lucrative yields from coconut and other fruit trees are gone.

“In our old home, we had farmland and rice fields.” Dao said. “We had gardens with fruit that we can harvest. If we ever fell on hard times, we could at least use the produce from the land to exchange for other things.”

Dao, in 2019, planted some cashew trees, to offset the losses, but these will require years to produce significant yields. Other trees have not taken to the new soil of the area to which his family moved. “I tried planting coconut trees, but they died,” he said. “The jackfruit plants also died. I planted some potatoes for us to just eat.”

The biggest losses were with his fishing income. Dao said that he now catches far fewer fish than before the dam was finalized, explaining how the reservoir created by the dam has taken a toll on fish life. “Since the flooding there is no longer a river with river flow, but it is more a stagnant lake.”

Many species appear to have disappeared from the area altogether, including larger fish worth over $30 a kilogram, including a meaty fish, a carp known locally as pa va song na, or the “two-headed” or “bump-headed” fish.[239] Dao says that “The expensive fish species, like the yellow two-headed fish, have disappeared … we are left with cheaper and smaller fish.” Fishing on the reservoir, he said, “We don’t see the fish where we used to see them,” running through a list in Lao: “We don’t see pa va, pa ee tuu, pa phon, pa pak, pa kae, pa yang, pa nang ... there are no pa piey, pa tho,[240]—all fish that he and others used to catch but which disappeared after the river was dammed.

We’re not getting the same types of fish. For example, if you lay down a large net and you think you’re going to catch a big fish like pa va, you’re not going to catch it. You only end up catching trey chkor [a smaller fish].... We end up getting enough fish just for the family to eat.

Dao said he used to catch 40 to 50 kilograms of fish a night, which he could sell for varying prices averaging from $6 to $10 per kilogram, but is now able to catch only 10 to 20 kilograms, most of which are smaller and can only be sold for $1 per kilogram.

We had a comfortable life before. We did not have to work every day. We could take a few days off after days of fishing…. On a lucky night of putting out fish nets, we could make $180 to $200. On average, now we only make $70 to $80 per month—and we need to go fishing every day. Before we would make between $300 and $500 per month.

Other residents of Srekor had similar concerns.[241] Human Rights Watch researchers travelled by boat to visit their abandoned, now inundated village. The roofs of several buildings remained above water, including the decorated roof of the shrine where the villagers once prayed to forest spirits and for their ancestors. “You need to head out much farther now, to go fishing, and then when you get there, there are no fish,” a villager told us, pointing out to the reservoir. The increased distance in turn means higher fuel costs.[242]

In July 2020, Human Rights Watch conducted follow-up interviews by telephone with three village leaders, asking them whether their economic situation had changed further. “Tov,” one villager, said the fish catch in 2020 had dropped even more, and that most people could only catch fish for eating, not for sale. “The fish caught are often smaller fish. Bigger fish have become scarce. Some fish species have disappeared.”[243] Tov corroborated what Dao told Human Rights Watch, confirming that the valuable fish, like the “bump-headed” fish and large carps, were gone:

People catch smaller fish and smaller number of kilograms…. Last year [2019], some of families could catch fish daily about two to four kilograms, but now it is a bit less than that. Sometimes, we could get only one to two kilograms a day. It is sometimes just enough to feed the family. It is not sufficient for selling.

The small fish only sell for $1 a kilogram, he said, the same as the price Dao and other former Srekor villagers communicated to Human Rights Watch.

Another village leader in new Srekor, “Kim,” also said his income had fallen since the dam’s construction. “The fish this year has significantly dropped,” he said in July 2020.[244] “Many species of fish are gone.” Kim said he could no longer make much income but was mainly consuming what fish he caught. “Now my income generated from fishing is just enough for survival day by day,” he said, noting he could only make about 20,000 to 30,000 riel (about $5 to $7) after several days of fishing. Both Tov and Kim named most of the same species as other fishing families, listing various species of carps and barbs that have either disappeared or lessened dramatically.[245]

Another fisherman from old Srekor, “Ritt,” who refused resettlement but settled near the new dam reservoir, said that in late 2020 “the fish sharply decreased if compared with last year’s fish mass. We got even less fish now.”[246]

Kim, the new Srekor village leader, said that since the dam’s construction, he has increasingly turned to growing cashews, and hoped he could increase his income, but “I don’t have that much income as before.” He added that income from the submerged communal forest had also been erased:

Our village has no forest anymore. Before, I could log some trees for sale, but now everything is gone, both fish and forest. I want the government or the company to consider a livelihood subsidy to our community or give compensation for my lost income if possible. I also want them to give compensation on my property and rice field that was submerged in the reservoir.

Kim said that in the new Srekor village, there are about 20 other households who engage in fishing for income, and that they all face similar hardships.

“Kany,” a resident of Srekor who refused to resettle, said that in 2020 her family had been able to increase income slightly by farming sesame on the land around the homes they occupied, for which they had no title. The land reportedly belongs to a company that received it in a concession from the government, conducted logging on it, but has not used it for any subsequent cultivation. “We have cultivated some crops on [the company’s] land and we harvested it, we generated some income from it, which made our livelihood slightly better.”[247] She acknowledged, however, that their actions were problematic.

We know it is not right to occupy the land of the company, but there is insufficient fertile land ... we decided to temporarily use the company’s land because the land is empty…. If they complain or want it back, we will give it back to them. For now, we use it temporarily and are waiting for the government’s solution for our village.

According to local civil society groups, from 2018 through 2019, residents of new Srekor have made a number of formal requests of local authorities relating to their new village, asking for a new school, a health clinic, new roads and bridges for the community, a new temple, and title to the land around them.[248]

In June 2019, according to civil society groups and local leaders, authorities said that they were prepared to ensure that the demands were met but only if the community formally agreed, in writing, to stop protesting the company and government. “When the people heard this condition, the people rejected the offer,” said a staffer with a local group.[249]

The staffer visited new Srekor in June 2020 and spoke again with community leaders, who said the government did make some improvements on part of the road to the village, built some bridges, and partly repaired an older, abandoned school building, but that there has been no progress on the issue most important to villagers: land title.[250]

After the Covid-19 outbreak and for much of 2020, there were no teachers at the school at the new facility for Srekor residents who refused to resettle.[251] The staffer said that government officials said that they had no power over the land issue because the title belonged to a private company—not technically accurate if the land was provided by a government concession.

Notably, in his speech inaugurating the Lower Sesan 2 dam in December 2018, Prime Minister Hun Sen ostensibly instructed local officials to resolve the land issue, falsely claiming that families that refused to go to resettlement sites had stayed because they depend on “circle plantation” methods and needed to stay nearer to the river. He told the provincial office to “please prepare money for them and houses: if they want money, give them money, if they want houses, give them houses. Please solve this for them.”[252]

This was subsequently understood by the community, and reported in media, as an indication that they and other villagers who refused to resettle had won the right to stay in the location they had newly settled.[253] Hun Sen has a longstanding practice of making promises to address human rights abuses and complaints from communities in speeches or on television as part of a public relations effort, but then failing to follow through, demonstrating that his public promises mean little.

***

“Thom,” an Indigenous Bunong from Kbal Romeas who refused to move to the new resettlement area, made the same decision as some other Srekor residents and relocated to abandoned land a few kilometers from the edge of the new reservoir. He described similar losses to others in Kbal Romeas and other villages.[254] “Before the flooding, we mainly generated income from fishing and collecting edible natural flowers and mushrooms from the forest,” he said. Since the dam was completed, his income has all but disappeared.

I fish now [and catch] about three kilos a night.… But it is only small fish that I catch now, worth about 3,000 riel ($0.75) for a kilo.
Back in 2017, I used to catch 40 to 50 kilos in a night. I could make around $60 to $70 in a night.

At the same time, the income from gathering plants and mushrooms from the forestland has all but disappeared because the remaining forests near his home do not contain the same products. Thom had a clear understanding of the reasons for the fish catch declines, consistent with academic understandings of the rivers’ ecology:

The fish used to migrate up to Vietnam to lay eggs, and then the eggs flow down in the river and hatch downstream. Now that the dam has closed its gate, the fish gets stuck—they can’t pass by. And any eggs upstream, flowing down, they get stuck in the reservoir and can’t get downstream. They sink down into the mud and die.[255]

“The fishing that is happening now is not sustainable,” he said. “At some point there will be no more fish.”

Two other villagers from new Kbal Romeas who accompanied Thom agreed, and said their family’s losses were similar. Human Rights Watch accompanied them on a fishing boat to tour the submerged village of Kbal Romeas. The villagers pointed out their old homes, the village school, and other buildings now inundated by approximately two to six meters of water.

“I don’t think they [referring to China Huaneng Group] understood why we refused to resettle. They knew how much the flooding would affect our lives. We told them.”[256]

***

“Srey,” a community leader from Kbal Romeas whose family refused resettlement offers but settled near the dam’s reservoir, and whose husband fishes in the same area as Srekor villagers, described similar economic losses, due to farming disruptions and the disappearance of larger, more valuable fish.[257] She said:

The fishermen catch less fish now, and different species, which are much smaller. They can only be sold for 3,000 riel ($0.75) and they catch around 10 kilos a night (i.e., $7.50 a night).
Before, fishermen caught around five kilos per night of much bigger fish [using nets with wider mesh, which let smaller fish through] and it could be sold for about US$8 per kilo, because it was bigger fish.

Srey said that before the dam, her family cultivated rice for personal use on two hectares of rice paddy fields near her house. Since the flooding, her family has cleared two hectares of farmland near their new home but only plant vegetables: the poor quality of the soil makes it unsuitable for rice cultivation. Her husband, who accompanied her, nodded in agreement. “The farming is not the same,” he said.

Srey said she previously collected forest products like mushrooms, fruits, and flowers that she says she could sell for about $5 per kilo, on a semiregular basis. “We were able to collect around 10 kilos of forest fruits before the flooding,” during a typical day. That income is now largely gone.

Several other villagers from displaced villages had similar accounts of the impact of the dam on their incomes.

Loss of Income Outside of Displacement Areas

Villagers in several communes upstream and downstream of the reservoirs on the Srepok and Sesan Rivers have also experienced severe downturns in their fishery catches and irregular flooding that has harmed or destroyed agriculture. As noted earlier in this report, these losses were predicted: before the dam’s construction, many of the species found on these rivers would travel hundreds of kilometers downstream and upstream of the dam during their life cycles. The Lower Sesan 2 dam disrupted this process. 

Human Rights Watch conducted interviews in 2019 with about 30 villagers in five separate villages on the Srepok and Sesan Rivers, in Lumphat and Veun Sai districts, Ratanakiri province, east and upstream of the reservoir created by flooding from the Lower Sesan 2 dam project. Villagers belonged to the ethnic Lao, Kring, Brao, and other ethnic minorities who before the dam’s completion lived largely sustainably by a combination of fishing, farming, and gathering forest products.

In Samkha,[258] a group of villagers described steep decreases in the variety of fish they were able to catch, the apparent disappearance of almost 10 separate species of turtle and larger fish, mostly carps, barbs, and catfish, and lower yields of both small and large fish that remained.[259] The men all reported major losses of overall fish catch in terms of weight and value. One villager said:

We used to catch around four to ten kilos a day. We could sell at least three kilos of it [after consumption of fish eaten by family]. The more we caught, the more we sold. We were able to sell at a price of $2.50 per kilo [for larger fish] and make around $5 to $8 a day.

After the completion of the Lower Sesan 2 dam project, the villager said yields decreased to only one to two kilograms a day, “and the fish size is now smaller…. Because the fish are now smaller, we can only sell it for 3,000 to 5,000 riel per kilo, [at most,] we can make around 10,000 riel [$2.50] per day.”

Smaller fish are often fermented and made into a traditional Khmer seasoning paste, or condiment, called prahok. He said that his family now raises more chicken and pigs, but that still their income is down about 70 to 80 percent since the completion of the dam. As with almost all the other communities impacted by the dam with whom Human Rights Watch spoke, he and others said they did not receive any offers for training in new livelihoods or other economic assistance. 

In nearby Phum Thmey village, villagers described similar losses, listing as absent eight of the same fish species as villagers said had disappeared in the nearby village of Samkha—again, mostly large, meaty, and valuable carps, barbs, and catfish.[260]

In a group interview, three fishermen said they used to catch 10 to 20 kilograms of fish per day, mostly larger fish, and sell the catch for 5,000 to 9,000 riel per kilogram ($1.25 to $2.25). “We earned up to $20 a day per person,” fishing with other fishermen and splitting the profit among themselves. Many of the men said they would fish on two or three days per week. After the dam, villagers said they could now catch around 8 to 11 kilograms in a single day of fishing—but typically only smaller, less valuable fish. “We now need to use bigger and finer mesh nets to catch the smaller fish, and we have to travel further with our boats to catch any fish.”

The villagers in Phum Thmey said they now make about 14,000 to 15,000 riel ($3.50) less per day of fishing. They now raise chicken, pigs, cows, and ducks to sell, and till farmland for vegetables for consumption and sale. But they emphasized that those activities do not cover the loss of income that was generated through fishing, and only provide income occasionally. “Fishing, you can do every day.”

Villagers in another upstream community, Sre Angkrong, likewise spoke of declining fish catches. “Nisay,” a farmer and fisherman, said the steepest decline happened in 2018: “Since then, there have been less fish,” he said.[261] “Before December, a very active fisherman could catch up to 30 to 40 kilos in a night, but nowadays you can only get about 10 kilos a night.”

Mainly I can say that four of the larger fish we used to catch, we don’t see them anymore: pa vg, pa va [“two-headed” carp], pa sa e, and trey pra [catfish].… No one has seen them. Now we only catch small fish [indicating approximately seven centimeters with his fingers], worth about 3,000-5,000 riel [$0.75 – $1.25] per kilo. Today I was lucky and caught a bigger fish, two kilos, but normally it’s smaller fish, only about the size of my hand [holding out four fingers] or smaller [holding three fingers out].

Nisay said that now he only catches enough fish to feed his family and spends half his time farming. His overall income has been reduced by hundreds of dollars a month. He had a clear understanding of the reasons for the decline and, like many villagers along the Srepok, was familiar with the ecology of the river. “The fish migration is blocked on the river,” he said. “The fish can’t move down the river and they can’t back up…. It’s like the fish are all in a jar now, and when we catch them all, then they’ll all be gone.”

“Kiri” told us that he had also seen his catches and income drop:

Last year, I could earn about 50,000 riel [$12.25] to 400,000 riel [$98] per night of fishing [referring to working with others on a particular night of fishing in a week, not fishing alone every night]…. Now, this year, I only earn about $5 a night—and I have to work really hard to make that much. So sometimes I don’t fish and I work for a construction company, and I made about $6 a day. Of course we have less money, and we’ve had to try to adapt. And it’s been hard.[262]

In two other villages upstream on the Sesan River, communities reported similar losses of income from fishing and farming.[263]

The men said they also suffered massive losses to rice yields due to flooding in 2018 that occurred because of poor management of water flow at the Lower Sesan 2 dam project. Both said that in normal years, they could harvest approximately two tons, or 2,400 kilograms, of rice per year, but had only been able to salvage about a third of that in 2018.[264]

To make up for lost income, both have taken on new work. One said he sometimes did construction work, which pays about $5 per day, but that often he can find no work. “It is not a stable source of income.” The other does occasional work on farms or cuts timber, making about $10 to $15 a day, but said that that work is inconsistent. The losses from income and farming have been substantial, he said, representing several hundred dollars per month.

Three family members in the village of Tiem Loeu likewise suffered fishing and farming losses.[265] Asked what fish were no longer being caught on the river, the family’s son, 32, listed all of the nine types of fish that villagers on the Srepok had said disappeared, plus two additional types of catfish and another type of barb. “We do not fish anymore to sell it; we fish to feed the family.” The son said the family now focuses on farming as a source of income. 

The family told Human Rights Watch that irregular flooding of the river downstream since the dam’s construction—presumably due to unsteady management of the reservoir capacity—had led to crop losses in 2018. [266]

The family previously harvested about 1,200 kilograms of rice per year, plus some vegetables, to feed themselves, and grew cassava, which they could sell for about $700 per year. On separate land, they grew cashews. After the Lower Sesan 2 dam project was completed, they said their rice fields were flooded repeatedly, killing off most of their crop. Said one of the family members: 

The water flooded a lot of our farmland. The water came through the canal and onto our fields. We experienced flooding six times—with flooding lasting up to two to three days before water levels lower again. It was not possible to harvest any of what we cultivated, because all of our crops were destroyed. We had to buy rice to feed the family. We had to spend up to 18,000 riel [$4.50] a month to buy rice.

The family has been able to survive from their son’s construction work and selling cashews from a separate property, but they have had to work harder while generating less income.

A fisherman in the nearby village of Kalan described similar losses of most of the same fish as villagers in Tiem Loeu, including types of carps, catfish, and turtles that he said he could no longer catch.[267] To make matters worse, in 2018, flooding destroyed about two-thirds of his rice crop, which he grows for his family’s own consumption. He has begun to cultivate cashews for sale, but they are not ready for consumption. In short, as with most people along the river upstream of the dam, his basic income has been severely curtailed.

“Narin,” a 59-year-old fisherman, said in June and July 2020 that his village upstream in Koah Teak commune, in Voeun Sai district, had already suffered negative impacts to fishing and farming from the upstream Yali Falls Dam in Vietnam, but that the fishing had grown far worse after the completion of the Lower Sesan 2 dam:

The dam is a barrier for the fish migration.... Prior to the Lower Sesan 2 dam being built, we could catch about 5 to 10 kilograms a day…. Now we can only catch about one to two kilograms, and sometimes no fish at all…. This is only fish for eating, I’m not talking about selling, just eating. And sometimes we cannot catch even enough for eating, but only enough to make prahok [fish paste].

Families in his village, Narin said, have increased farming to offset the losses to their fishing income, but are unable to make nearly as much. Worse still, he said, major flash flooding now occurs in his village. Once a rarity, about once every seven years, it now occurs several times a year—three times in 2018 and twice in 2019—destroying crops and livestock, damaging houses, and increasing mosquito populations.

Narin said that he was never consulted about possible lost income from the Lower Sesan 2 dam, does not know how he would have approached the company responsible for compensation, and has no expectation that the government would help him, noting that his village chief had dismissed concerns he and others have raised about the floods:

We depend [on] our village chief to demand things for us. If the village chief says nothing, we dare not to say anything because the village chief is our leader. People here dare not to demand anything…. The local authority said to us, ‘The floods are caused by nature; don’t talk nonsense.’ These kinds of words made us dare not to react.

Another resident of Koah Teak, “Lol Loy,” said in January 2021 that fishing yields had worsened toward the end of 2020: “There are no more fish in our village’s river,” he said. “There has been no fish caught since December 2020. We don’t see any fish anymore. Now, we buy fish for eating. If you don’t believe, please come to my village to see and investigate.”[268]

In the second half of 2020, Lol Loy said his family was only able to catch about 0.5 to 1 kilogram of small fish for personal consumption, far less than before the Lower Sesan 2 dam was built. Since December 2020, he said, “We don’t see any fish. So we buy fish for eating. People spend about 10,000-12,000 riel ($2.50 - $3) for a kilogram of fish for cooking daily. People are facing a livelihood hardship because they need to buy fish for eating.” He also stated that villagers were reluctant to plant crops along the river because of irregular flooding of the river since the dam’s completion.

Families downstream of the Lower Sesan 2 have also reported steep losses to fishing income since the dam’s construction, and problems with agriculture near the Sesan River due to irregular flooding. “Kem,” a fisherman in Pluk village, in Stung Treng province, about 9 kilometers downstream of the dam, reported that fishing yields were far less than before the dam’s construction, and that he and others were obliged to bring their boats on trailers upstream of the dam to fish, which entailed paying police a bribe to pass.[269]

Our lives have been very difficult since the dam has begun operation. There have been very little fish in our river. So, when we fish, we have to go to upstream river [of the dam, to the reservoir] passing through the dam gateway. And we need to pay the policemen there for transporting our boats to upstream river—$5 per boat to just cross their gateway and when we come back, we need to pay $1.25 per boat to pass by their gate again. So, to minimize costs on the gateway’s policemen, we need to stay at upstream river for 5 to 10 days for fishing. We have to be away from our families for our livelihoods.[270]

In late 2020, Kem said, fishing yields dropped even more, both upstream and downstream of the dam. “At the end of 2020, fish mass dropped sharply,” he said. “These days, I can catch fish for eating only, and sometimes, I get no fish.” Describing his catch in January 2021, he said, “My income from fishing is almost zero daily.”[271]

Kem also described that since the dam’s construction, the Sesan River no longer flooded seasonally, but instead flooded irregularly, sometimes flooding suddenly and unexpectedly, without warning from dam operators, destroying his community’s crops near the riverbank. The irregular flooding also made them fearful of larger floods or even catastrophic floods, like the deadly and destructive floods in 2018 when the nearby Saddle Dam D collapsed in Laos.[272]

Our lives have been very risky, we live in fear daily because we don’t know whether the dam could collapse like Laos. We are so scared of that.
[I have seen] boats capsized twice in a single day when the water level went up suddenly…. It has been crazy for our village suffering from this situation…. we have no seasonal floods, we can’t predict floods like before…. Now, the river suddenly goes up and suddenly drops. We have too much water and we have too little water in a single day. We can’t grow any vegetables along our river’s bank because water might suddenly flood our river’s bank in a single day.[273]

According to some fishing communities downstream of the Lower Sesan 2 dam, fish catch yields for some species initially increased in the year immediately after the construction of the dam. As noted earlier in this report, however, such increases are a predictable result when hydroelectric dams are constructed on rivers with migratory routes for fish without adequate work-around canals or “fish ladders.”

Fish that cannot migrate on a blocked river tend to accumulate under the dam blocking them, creating higher populations in that area in the short term. The gain is temporary for many species, since without access to spawning grounds upstream, the reproductive process is soon disrupted, leading to future declines in the overall population. It is difficult to predict the timing of such declines since other new factors can impact populations, including the scope of other impacts from the dam on what fish eat, the overall capacity for various fish species to adapt to their new geographic situation, and the interplay of these different factors.

The Destructions of Indigenous Ways of Life

Before the Lower Sesan 2 dam project started, many of the thousands of Indigenous families in villages displaced by the Lower Sesan 2 dam project, or affected by the project’s impacts upstream and downstream, were living in forest areas in which their families had lived for generations, engaging with the forest and river using fishing, farming, and gathering methods central to their Indigenous way of life.

While hardly wealthy, they lived in a sustainable manner. Their Indigenous ways of life included social and religious practices relating to interactions with the graves of their ancestors, which were located in the vicinity of their now-submerged villages. Many villagers told Human Rights Watch of deep connections they felt to the land that they lived on, citing the physical presence of the graves of their ancestors.

As Yun Mane, the director of a group called Cambodian Indigenous Youth Association (CIYA), told the Phnom Penh Post in 2017, villages like Kbal Romeas were an important part of the country’s Indigenous heritage. “Indigenous people are part of the country’s heritage,” she said. “The risk is that when the village is flooded, they will lose their identity, their cultural beliefs, traditional knowledge, ways of collecting medicine, building houses, interacting with the land and forest.”[274]

From the time they heard of the project, Indigenous communities in the area knew that the dam would destroy their practices and ways of life. A 2015 academic study found that 88 percent of Indigenous people surveyed in upstream communities believed the project would “destroy their spiritual and cultural beliefs. Communities fear a breakdown of community integrity and the disappearance of traditional practices and knowledge.”[275]

Dao said that for many, moving away from their homes had always been unthinkable, citing his community’s ancestral lands and the graves of his ancestors: “We have to protect them. If we move away from this land, we are disrespecting our ancestors and their spirits. The ones that were resettled are still dreaming of their old lives.”[276]

In a statement issued in November 2014 calling on the National Assembly to cancel the project, several Indigenous community representatives outlined the effects the dam would have on their way of life, noting: “Fish is Cambodia’s heritage,” and that the dam “will damage Cambodia’s heritage and is not a good development project.” The statement continued:

[We] have been enjoying a life blessed with rich natural resources and cultural traditions. We believe in spirits that live in forests, mountains, and rivers in our village. Natural resources are very closely connected to our culture, tradition, and daily life. If we lose these sacred places because of LS2, we will lose our culture, tradition, and identity. We refuse relocation.[277]

In April 2015, another group of representatives of Indigenous or ethnic Bunong, Jarai, Kreung, Brao, Kavet, Tampuan, Kachok, Lao, and Khmer communities in Kbal Romeas, Chrob, Srekor, and other communities to be affected by the dam, wrote a separate letter to the Cambodian National Assembly requesting it to suspend the project and reopen debate about it, allowing stakeholders to voice their opposition to the project:

We are concerned that our ancestral graves cannot be compensated by cash or moved from our villages. Our culture, traditions, identity, and guardian spirits have strong connections to the land, which is our home village. These strong connections to the land enable us to use natural resources in the forest and river in sustainable ways. This has been recognized and respected as rights of Indigenous people. We will not move from our home villages because of this connection.[278]

They received no response.

Dam Samnang, the Bunong villager from Kbal Romeas quoted earlier, interviewed in 2016 before the flooding, said that many villagers were aware of their rights as Indigenous people and the rights the Bunong had to protect their ancestral forests, the graves of their ancestors, and the culture and identity of their way of life: “In reality, sellers have a legal right to sell or not.” The dam builders, he said, “have no right to make decision on the property, culture and IP [Indigenous peoples] identity, believe, bury spiritual place, the way of living.” He continued: “Some compensation committee members said that you mustn’t stay here. But it is their right, they can choose where they want to stay. I want to live here because I love it here.”[279]

In a media interview in April 2017, villagers from Kbal Romeas spoke of “guardian spirits” linked to their communal land and their village’s shrine, where residents regularly prayed to them and to their ancestors. Interviewed just before the flooding began, some villagers “expressed a belief that their ancestors would curse them, bringing illness and other bad luck, if the community were to leave and allow their graves to be flooded.”[280]

Nat Sota, an elderly Bunong villager from Srekor, told a radio journalist in 2017 just as the dam was completed: “I can’t leave my ancestors here…. I can't abandon their spirits. If I do that, I will lose my identity. If I abandon them, I won't know who I am.”[281]

Samphy, the Bunong villager from Kbal Romeas quoted earlier who did resettle, spoke bitterly about the loss of his Indigenous community’s way of life, and with regret about the loss of his community’s independence, self-sufficiency, and connections with its land: “If we were in the old village…. I know that our work being fishermen would have been enough [to support their families].”[282] He repeated the claims of others, saying that authorities and dam project representatives never consulted with him and other Bunong about their rights as an Indigenous group.

Siek Mekong, a former commune chief in Srekor, who several local residents said had been sympathetic to their concerns earlier but was later forced by higher level government officials to go along with the dam project, dismissed concerns of the Indigenous community in an interview with Radio Free Asia in 2016: “They always think about their traditional livelihood along the river … [but] we have to look at the world economy.… They have not looked at other countries that build hydroelectric dams like China,” which, he said, have used dams to promote economic growth. “I think Cambodia, by having hydroelectricity, we will prosper.”[283]

Indigenous community members interviewed for this report said that during consultations, neither Cambodian government officials nor project officials ever acknowledged the special legal status of the Indigenous communities affected by the dam or the specific legal standards applicable under Cambodian and international law. This includes complaints that the project and consultations were violating Cambodia’s 2001 Land Law, which gives Indigenous peoples special rights and controls over their communal land, and the prohibition of relocation under the UN Declaration on the Rights of Indigenous People “without the free, prior and informed consent of the indigenous peoples concerned and after agreement on just and fair compensation.”[284]

The 2011 letter sent by Prime Minister Hun Sen to opposition member Son Chhay, cited above, contained no mention of Indigenous peoples’ rights or communal land rights, nor do any other government statements about the project that Human Rights Watch has obtained.[285]

Bun Leap, of 3S Rivers Protection Network (3SPN), concluded that the government essentially rejected the rights of the Indigenous communities:

Cambodia agreed to be a member of the United Nations, which had adopted a set of principles that address the need for free and informed consent by communities in the context of such investment projects that have impacts on their livelihoods. However, the government has not recognized and in fact has rejected this principle.

VII. Legal Standards

The Cambodian government is obligated under international human rights law to protect the rights of all Cambodians—including its Indigenous people—through legal and regulatory frameworks and ensure that victims of human rights violations have access to redress. Indigenous people should enjoy the right to maintain their cultural institutions and traditional livelihoods.

Cambodia’s Domestic and International Legal Obligations

Cambodia’s constitution[286] and international human rights treaties it has ratified[287] provide guarantees for the protection of human rights including the rights to an adequate standard of living, housing, health, and education. The right to housing incorporates the rights to participation and prohibitions against forced evictions.

A key principle of the government’s obligations under international law is to ensure the progressive realization and non-retrogression of economic, social, and cultural rights.[288]

Foreign and domestic companies also have responsibilities under international law to respect human rights in their business operations.[289]

Rights to Adequate Standard of Living, Food, Water, Housing

The International Covenant on Economic, Social and Cultural Rights (ICESCR) protects every person’s rights to an adequate standard of living, including to food, water, and housing.[290] The International Covenant on Civil and Political Rights (ICCPR) states that, “in no case may a people be deprived of its own means of subsistence.”[291] The Universal Declaration of Human Rights refers to the right to property, stating, “[e]veryone has the right to own property, alone as well as in association with others and no one shall be arbitrarily deprived” of their property.[292]

International law also protects the right to adequate, accessible, and acceptable food, as an element of the right to an adequate standard of living, the right to health, and as a stand-alone right.[293] Under the ICESCR, Cambodia is obligated to act progressively to realize the rights to food, water and housing, and avoid acts that result in retrogression of the realization of these rights.[294]

The right to water[295] includes water for personal and domestic use as a component of the right to an adequate standard of living and the right to health.[296] The right entitles everyone to have access to sufficient, safe, acceptable, physically accessible, and affordable water for personal and domestic use.[297]

Human Rights and Resettlement

Adequate housing is a component of the right to an adequate standard of living.[298] It also makes up an important element of the right to health.[299]

The United Nations Guidelines on Development-Based Evictions and Displacement, drafted by the UN expert on housing rights, set out the human rights framework under which governments, in exceptional circumstances, may resort to involuntary resettlements.[300] Any such forced resettlement must be properly provided for and be in compliance with domestic law and international human rights law. Those subject to involuntary resettlement should not suffer detriment in the enjoyment of their rights due to the resettlement nor bear any undue burden that undermines their right to maintain and improve a standard of living that is equal or better to the one they previously enjoyed.[301]

Those subject to involuntary resettlement have the right to relevant information, full consultation and participation throughout the entire process.”[302] They are entitled to “fair and just” compensation in accordance with human rights standards. Compensation should at a minimum cover the loss of physical structures and land. [303] 

However, those resettled should have access to the same or equivalent sources of livelihood and income, formal or informal, on the site of resettlement, and compensation should also include the loss of any livelihood and income to the extent that is not replaced.[304] Those forcibly resettled should also have access to legal advice prior to, during, and after the resettlement. The guidelines also provide special protections to women, children, and marginalized members of society and call for governments to give special assistance to these groups when carrying out development projects.[305]

The Cambodian government has multiple obligations with respect to the right to housing under the ICCPR and ICESCR.[306] Individuals forcibly resettled should have safe and secure access to appropriate and affordable housing at the time of resettlement. In keeping with the obligation to ensure rights are not diminished through involuntary resettlement, the housing available should be of similar size and quality to what they enjoyed prior to resettlement, and the government should bear the entire cost of the resettlement and rehousing.[307]

The government has an obligation to provide compensation for losses incurred during resettlement. Compensation should cover both material losses and lost opportunities including employment, business losses, lost crops, livestock, and lost income. Where resettled people have lost land, the guidelines state, “Cash compensation should under no circumstances replace real compensation in the form of land and common property resources. Where land has been taken, the evicted should be compensated with land commensurate in quality, size and value, or better.”[308]

Right to Participation

To best protect the rights of everyone to live in an environment adequate for their health and well-being, states should ensure the rights of access to information, public participation in decision-making, and access to redress in environmental matters.[309]

The lack of meaningful involvement by affected communities in decision-making processes over the Sesan 2 dam project was in violation of their right to participation. [310] Violations of the right to participate can occur through “failure to take reasonable steps to facilitate participation, including by ensuring the right to access to information.”[311]

The UN special rapporteur on the human right to safe drinking water and sanitation has described the right to participation as needing to be “active, free, and meaningful.” Active, free, and meaningful participation requires more than “token forms of participation,” such as “the mere sharing of information or superficial consultation.” Rather, “[s]tates have an obligation to invite participation and to create opportunities from the beginning of deliberations on a particular measure and before any decisions, even de facto decisions, have been taken.” Further, “[p]articipants must be involved in determining the terms of participation, the scope of issues and the questions to be addressed, their framing and sequencing, and rules of procedure.”[312]

UN treaty bodies, such as the Committee on Economic, Social and Cultural Rights, the Human Rights Committee, and the Committee on the Elimination of Racial Discrimination, have recommended that states ensure consultation with affected communities, including in the following contexts:

· Prior to conducting development projects, exploitation of natural resources, and land acquisition and concession[313]

· In the management of land and natural resources[314]

· While developing legislation and mechanisms for land management,[315] and

· While solving and preventing land conflicts.[316]

Public participation in land-related decision-making processes can help ensure that the allocation and use of land will serve citizens’ priorities.

Right of Access to Information

Information is a prerequisite for the exercise of various other rights, including the right to health, the right to participation, and the right to a healthy environment. The UN Human Rights Committee’s General Comment No. 34 on article 19 of the ICCPR expressly articulates a right for access to information held by public bodies. The Human Rights Committee stated that in order to “give effect to the right of access to information, States parties should proactively put in the public domain government information of public interest,” ensuring access is easy, prompt, effective, and practical. [317]

Right to Culture and to Participation of Indigenous Peoples

Many of the affected communities living upstream and downstream of the Lower Sesan 2 dam belong to Indigenous groups. Others belong to ethnic minority groups who share many of their ways of life and communal practices.

Cambodia has obligations under international human rights law to protect the rights of Indigenous people through its regulatory frameworks and to ensure that victims of abuses have access to redress. This includes the rights of Indigenous people to maintain their cultural institutions and traditional livelihoods. Companies have responsibilities under human rights law to respect Indigenous peoples’ rights in their business operations.

The United Nations Declaration on the Rights of Indigenous Peoples was adopted by the UN General Assembly in 2007.[318] Although not a treaty, the UN considers this declaration to be “an important standard for the treatment of indigenous peoples that will undoubtedly be a significant tool towards eliminating human rights violations against the planet’s 370 million indigenous people and assisting them in combating discrimination and marginalization.” It says that states should prohibit “any action which has the aim or effect of dispossessing [Indigenous peoples] of their lands, territories or resources.”[319]

The declaration recognizes the rights of Indigenous peoples, as a collective and as individuals, to the full enjoyment of all rights under international human rights law.[320] Indigenous peoples have the right to maintain their distinct political, legal, economic, social, and cultural institutions.[321] States have the duty to provide effective mechanisms to prevent and provide redress for any actions that deprive Indigenous peoples of “their integrity as distinct peoples, or of their cultural values” or dispossess them of their “lands, territories or resources.”[322] Indigenous peoples have a right to practice and revitalize their cultural traditions and customs.[323] States have a responsibility to respect, protect, and promote the rights of Indigenous peoples, including their rights to participate in decision making in matters that would affect their rights[324] and be consulted in good faith to “obtain their free, prior, and informed consent.”[325]

International human rights law also provides for the right to a specific way of life as part of the right to culture.[326] The ICCPR recognizes the right to self-determination and rights of minorities to their own culture.[327] The right to culture has been interpreted to require legal protection for particular ways of life negatively impacted by changes to the natural environment, including such traditional activities as fishing or hunting.[328]

Indigenous Peoples’ Rights to Traditional Land, Prohibition of Dispossession

Indigenous peoples’ rights are both “collective and individual.” This extends to the “lands, territories, or resources” they “own or otherwise occupy or use.” States have a responsibility to prevent actions that dispossess Indigenous peoples of their lands, territories, or resources and provide access to redress when they are dispossessed.[329]

International law recognizes Indigenous peoples’ claims to land and resources that they possess based on “traditional ownership, traditional occupation or use, or which they have otherwise acquired.”[330] The UN Committee on Economic, Social and Cultural Rights (CESCR), a treaty monitoring body, stated in a general comment that governments should “take measures to recognize and protect the rights of Indigenous people to own, develop, control and use their communal lands, territories and resources.”[331]

The Declaration on the Rights of Indigenous Peoples acknowledges Indigenous peoples’ right to own, use, develop, and control these traditional “lands, territories and resources.”[332] The declaration ensures that states give legal recognition and protection to these “lands, territories and resources” to prevent and redress “any action which has the aim or effect of dispossessing [Indigenous peoples and individuals] of their lands, territories or resources.”[333]

Importantly, international human rights protections on housing or property do not hinge on individuals holding formal title to land or property. CESCR stated that rights protections apply whether or not individuals hold formal title: legal security of tenure “takes a variety of forms, including … occupation of land or property,” and “[n]otwithstanding the type of tenure, all persons should possess a degree of security of tenure which guarantees legal protection against forced eviction, harassment and other threats.” [334]

Cambodian Law

Cambodia’s 2001 Land Law entitles all Cambodians to occupy, use and sell land.[335] Where Cambodians have occupied land peacefully and without force for five years, they are entitled to request a title of ownership.[336]

Cambodia’s Land Law defines “original minority nationalities” (ជនជាតិដើមភាគតិច) as a “group of people that resides in the territory of the Kingdom of Cambodia whose members manifest ethnic, social, cultural and economic unity and who practice a traditional lifestyle, and who cultivate the lands in their possession according to customary rules of collective use.”[337]

The specific processes by which such groups can obtain collective ownership over their communal land, via a so-called “communal land title” (CLT), were not promulgated by the government until 2009, and the process of issuing CLTs in Cambodia has been slow.[338] The first CLTs were only issued in 2011, and many communities have been unable to obtain titles.[339] As a result, while the communities who have lived along the Srepok and Sesan Rivers met these definitions, because of the dysfunctionality and inaccessibility of Cambodia’s legal system, particularly for marginalized groups, none possessed communal land titles at the time the project began, although some later made efforts to secure such protection.

Fair and Just Compensation for Confiscated Land and After Public Consultations

Cambodia’s Land Law sets out that a person may not be deprived of land ownership unless it is in the public interest and upon advance payment of fair and just compensation.[340] This is in line with article 44 of Cambodia’s 1993 Constitution, which “require[s] fair and just compensation” in advance of any confiscation of property. [341] 

Sub-decree No. 146 on Economic Land Concessions (ELC) states that there cannot be involuntary resettlement of a previous land occupant.[342] One of the criteria for the granting of an ELC is that public consultations with local authorities and residents had taken place.[343]

The Cambodian government adopted more specific laws on expropriations in Cambodia, which require fair and just compensation of local communities whose land was repurposed for development projects for the public and national interest and development of Cambodia.[344] The law aims to “[e]nsure just and fair deprivation of legal rights to private property; [e]nsure a fair and just compensation in advance; [s]erve the national interest; and [d]evelop the development of public infrastructure.”[345]

Prior to any expropriation, there should be a “public consultation with authorities at provincial, district and commune level, the commune councils and village representatives or the communities affected by the expropriation in order to give them clear and specific information and to have all opinions from all concerned parties about the propose [sic] for public physical infrastructure project.”[346]

The law defines fair and just compensation as including market price or replacement value, including for land, buildings, and cultivated plants, but the precise meaning of these terms is not stipulated in the law.[347] The lack of legal clarity has contributed to arbitrary determinations of losses by local authorities, often forcing communities to accept offered amounts on a “take it or leave it” basis—as in the cases documented in this report.

Lack of Access to Courts to Seek Redress

Cambodia’s politicized judicial system, controlled by the ruling Cambodia People’s Party (CPP) under Prime Minister Hun Sen, lacks independence and impartiality and is inaccessible to ordinary victims of rights abuses seeking remedies for injustices perpetrated by the powerful. The courts act on behalf of the interests of Hun Sen and his political or business allies. They routinely drop the criminal complaints brought by victims of rights abuses against the wealthy and well connected. At the same time, fabricated criminal cases against protesting communities brought by private companies are taken up by prosecutors, resulting in lengthy prison sentences or hefty fines against land rights activists.[348]

For these reasons, affected communities in Cambodia often lack any effective access to independent or impartial complaints mechanisms. While the Law on Expropriations enshrines the right to access to the courts for persons affected by expropriations, a failed and fundamentally flawed judicial system does not allow implementation of that right. Where resettlement packages are offered to community members, at times a project resettlement committee is established to receive grievances by affected community members accepting resettlement. This body is, however, also responsible for developing and implementing resettlement and compensation plans, rendering its function meaningless and subject to corruption and lack of independence.[349]

Approvals of Infrastructure Projects

There is no specific law that regulates hydroelectric development in Cambodia, though several are relevant for the development and running of hydroelectric development projects.

The government ministry primarily responsible for developing hydroelectric dams is the Ministry of Mines and Energy (MoME).[350] The Ministry of Water Resources and Meteorology (MOWRAM)[351] and the Ministry of Environment (MoE)[352] are also relevant line ministries for decisions on hydroelectric dams. Cambodia’s state power company, Electricité du Cambodge (EdC),[353] is responsible to a lesser extent and deals more with the daily management of the electricity sector. The Electricity Authority of Cambodia (EAC)[354] issues generation and transmission licenses. The Council for the Development of Cambodia (CDC),[355] the highest decision-making body for private and public sector investment in Cambodia, has evaluation and decision-making powers for investment projects.

Cambodia’s Council of Ministers must approve investment projects when among others there is a capital investment above $50 million, the investment relates to a Build-Operate-Transfer,[356] or a project has possible negative impacts on the environment.[357] Any project needs to start out with a Memorandum of Understanding between the company and the MoME in order to conduct and prepare a feasibility study of that proposed development project, which may take up to two years. After the study is complete, the proposing company may enter further into discussion with the MoME about developing the project.[358] The MOWRAM has to provide a water use license for all hydroelectric dam projects.[359]

Environmental Impact Assessments and Public Consultations

The Cambodian Constitution provides citizens with the right to participate in the political, economic, social and cultural life of the nation.[360] As such, the voices of citizens are to be given consideration during planning for large-scale projects that will affect their economic and social life.

Environmental Impact Assessments (EIAs) should allow Cambodian people to express their views for meaningful consideration of a specific project. EIAs should aim to place public participation, equitable and informed views of all involved stakeholders—including affected communities—at the core of the decision-making process of development projects.

These obligations are incorporated in Cambodian law specifying environmental protection mechanisms and EIAs, including the 1996 Law on Environmental Protection and Natural Resource Management (LEP),[361] the 1999 Sub-Decree on Environmental Impact Assessment Process (Sub-Decree on EIAs), and the 2009 decree (“prakas”) on General Guidelines for initial and Final Environmental Impact Assessment Reports.[362]

Despite these laws, Cambodia has systematically failed to conduct EIAs or done them in a timely and meaningful or participatory manner in most large-scale projects. The MoE reported in 2012 that between 2004 and 2011, only 110 out of nearly 2,000 development projects had conducted an EIA.[363]

In practice, EIAs in investment projects in Cambodia are often conducted too late in the development process of projects, defeating their intended purpose, which is to mitigate risks during the planning stage and prevent incorrect estimations of adverse social and environmental impacts.[364]

The lack of communication as well as tensions between ministries relevant for the conduct of EIAs can also undermine their purpose.[365] Academics and other experts have repeatedly criticized the conduct of EIAs in Cambodia, noting that meaningful public participation in EIA processes is often lacking and that the Cambodian government often fails to comply with EIA procedures.[366]

An adequate EIA report should contain a project overview; methodology and scope of study; summary of the relevant framework; full description and action plan; description of existing environmental resources (including physical, ecological, and socio-environmental resources); detailed information on the results of public consultations; environmental impact migration measures; environmental management plan; economic analysis compared with environmental costs; and conclusions and recommendations.[367]

EIAs in Cambodia rarely address all of these issues or address them adequately. Companies and government officials typically consider EIAs a burdensome procedural formality, not a means to ensure that adverse effects of development projects are averted. 

The current fragmented legal framework often neglects to provide specific and binding requirements for the EIA process, which would ensure rigorous compliance with the law. Both the Law on Environmental Protection and Natural Resource Management and the Sub-Decree on EIAs set out that an EIA is mandatory for every private or public development project, as well as be reviewed and evaluated by the Ministry of Environment before a decision is taken to go ahead.[368]

The sub-decree specifies that the MoE has to review every project’s serious impact to natural resources, ecosystem, health or public welfare, before government approval is given to a project.[369] In other words, the current legal framework would require a full EIA report for every proposed hydroelectric dam project and be reviewed by the MoE before the government gets to decide on a project.[370]

But the sub-decree on EIAs neglects to provide the MoE with approval or veto powers; it is merely authorized to provide its findings and recommendations upon review. If the MoE does not provide input within 30 working days,[371] its silence is interpreted as meaning that the EIA report complied with all of the requirements under the sub-decree.[372] Where the MoE does provide findings and recommendations, these only need to be considered but are not binding. Notably, the sub-decree on EIAs and the Law on Environmental Protection and Natural Resource Management do not require public participation in the implementation of EIA processes; instead, such engagement with relevant and affected stakeholders is merely encouraged.[373]

The weaknesses of these measures increase “risks that project sponsors will take advantage of such capacity limitations and draft inadequate EIAs that fail to account for the potential environmental and social impacts.”[374]

EIAs are separately addressed in Cambodia’s Forestry Law,[375] which seeks to “ensure public participation in any government decision that has the potential for heavy impact on concerned general citizens, livelihoods of local communities and forest resources of the Kingdom of Cambodia.”[376] The Forestry Law requires also that EIAs are made available for public comment.[377] In practice, however, these obligations are rarely fulfilled.[378]

The Cambodian government has been considering a new EIA Law. A draft was considered in 2012, but the National Assembly shelved a stand-alone law in 2015 and the effort was folded into a larger draft Environment and Natural Resources Code, which would lay out criteria for EIAs but also address other environmental sustainability issues. The code is currently in its eleventh draft, involving numerous domestic and international human rights and environmental lawyers.[379] Since the latest draft was presented to relevant government ministries in mid-2018,[380] the process has stalled. It is unclear when a draft will move forward in the legislative process.

Regional Frameworks on the Development of Hydroelectric Dams

The 1995 Mekong Agreement[381] is a non-binding, multilateral treaty signed by Cambodia, Laos, Thailand, and Vietnam that sets out principles of international environmental law and rules for development in the Mekong River region. The Mekong River Commission (MRC), an inter-governmental organization working directly with the governments of the four countries, is mandated to ensure the agreement’s implementation.[382]

The agreement is supposed to require regional consultation before a hydroelectric dam is being constructed in the Mekong River region and notification to the commission where a dam is being constructed. That process did not occur with the Lower Sesan 2 project.[383]
 

Standards of International Financial Institutions

As noted earlier, one of the companies involved in the Lower Sesan 2 project received financing from a Vietnamese institution that had received funding from the International Financial Corporation.

The World Bank’s “Operational Manual 4.12 on Involuntary Resettlement” and several other policy documents outline several applicable standards that should guide the planning of projects that involve involuntary resettlement.[384] These are meant to ensure that people affected by resettlements can restore or improve the standard of living and income-earning capacity that they enjoyed prior to displacement.

Relevant Chinese Legal Provisions and Obligations on Chinese Corporations

While the Cambodian government bears the primary responsibility for managing the resettlement process, CHNG, as the majority owner of the main company responsible for constructing, operating, and benefiting from the dam, also has the responsibility to ensure that the resettlement process meets human rights standards.[385] The United Nations Guiding Principles on Business and Human Rights state that businesses have a responsibility to exercise due diligence to identify human rights risks and impacts, avoid complicity in abuses, and ensure that any abuses are remedied.[386] The Industrial and Commercial Bank of China (ICBC), which provided a form of financing for the dam’s construction, should also have exercised oversight over the resettlement process.[387]

The Chinese government—owner of CHNG and the ICBC—also has an obligation to ensure the businesses it controls and regulates respect and protect human rights. Under the UN Guiding Principles, governments have heightened obligations to protect against human rights abuses by businesses that are state-owned or controlled.[388] (Notably, the Chinese government imposes several restrictions on companies implementing hydroelectric power projects within China itself; according to the group International Rivers, the Lower Sesan 2 project violated many of those standards.[389])

As a central state-owned enterprise, CHNG is controlled and managed by the State Assets Supervision and Administration Commission (SASAC) of the State Council, China’s most senior administrative body. In 2017, SASAC issued Measures for Supervision and Administration of Outbound Investment by Central Enterprises (the “SASAC Measures”) that provide guidance as to how central state-owned enterprises should operate abroad.[390] The document also gives SASAC the power to conduct inspections of state-owned enterprises.[391]

In recent years, in response to criticism of the impact of BRI projects on the environment and on local communities, Chinese government agencies have begun to underscore the need for BRI projects to respect responsible environmental and, to a lesser degree, social standards.[392] In remarks at a major BRI forum in April 2019, President Xi Jinping stated that, “We are committed to supporting open, clean and green development.”[393]

Article 28 of the SASAC Measures above states that:

Central enterprises shall establish a correct idea of moral and profit, adhere to the principle of mutual benefit and win-win, strengthen the construction of public relationship with the governments, media, enterprises and communities at the countries (regions) where investment is made and all sectors of the society, actively perform their social responsibilities, pay attention to cross-cultural integration, and create a favorable external environment.[394]

The Chinese government has established some mechanisms for the approval and monitoring of foreign investment and operations by Chinese companies, although research has indicated that these mechanisms have so far not adequately promoted respect for social and environmental standards.[395] China’s top planning agency, the National Reform and Development Commission, has promulgated Measures for the Administration of Outbound Investment by Enterprises calling for investors to, “respect local public order and good morals, fulfill necessary social responsibilities, pay attention to environmental protection, and build a good image of Chinese investors.”[396]

In 2014, China’s Ministry of Commerce, which approves investments by state-owned enterprises, published measures stating that companies with overseas investments should “comply with investment destination laws and local customs, social responsibility, environment and labor protection.”[397]

Neither document has provisions related to the respect for human rights.[398]

Recommendations

Everyone involved in the Lower Sesan 2 project, from local company officials to senior members of the Chinese and Cambodian governments, should recognize and acknowledge the actions and omissions that led to the serious human rights abuses documented in this report. The responsible entities should undertake the remedial steps outlined in the recommendations below to mitigate the harm caused. They should also undertake systemic reforms to ensure that abuses and mistakes documented here do not occur in future projects. 

To China Huaneng Group and Hydropower Lower Sesan 2 Co. Ltd.

  • Re-evaluate, reassess, and renegotiate resettlement and compensation packages for communities and individuals impacted by the Lower Sesan 2 dam.
    • Urgently conduct new assessments of the economic and food security impacts of people impacted by the dam, for both communities displaced by the dam’s construction and reservoir, and other communities residing upstream and downstream of the dam who have experienced fishery or agricultural losses due to the dam’s construction.
    • In the framework of such reassessments, consult with affected communities and civil society groups in a meaningful, open, transparent, and consultative process.
    • Based on the reassessment, provide fair and adequate compensation packages to affected individuals living upstream and downstream of the dam to compensate for their experienced degradation in livelihoods from fishery depletion or agricultural impact. 
  • Provide access to information regarding past and future plans and assessments.
    • Publish all past versions of resettlement plans, environmental and social management plans, and all environmental and social impact assessments conducted on the project.
    • Commit to publishing all future new or revised resettlement plans and assessments.
    • Translate summaries and full reports at the community level in local languages, make the documents available online, and post these documents in public buildings and throughout impacted communities.
    • Make officials available to summarize the contents of key project material orally, and in local languages, at public meetings with displaced persons.
  • Ensure impacted communities’ livelihoods and human rights.
    • In communities that were already formally resettled, negotiate and sign new agreements with displaced residents setting out the measures that China Huaneng Group (or its subsidiary Hydropower Lower Sesan 2 Co. Ltd.) will take to improve the resettlement sites, housing, livelihoods, access to water, and other residual issues affecting the resettlement. Ensure that residents fully understand the contents of these agreements and their rights while they are being negotiated.
    • In communities not displaced but which have experienced degradation in livelihoods from fishery depletion or agricultural impacts, negotiate and sign agreements with impacted families setting out financial compensation and steps to be taken for livelihood restoration.
    • Permit the participation of civil society groups to help with negotiation or renegotiations of compensation and resettlement plans.
    • Establish a project resettlement committee to receive grievances by affected community members accepting resettlement. This body should be independent and without affiliation to the decision-makers who developed and implemented the resettlement and compensation plans in order to render its function meaningful and free from corruption and lack of independence.
    • Provide written documentation at the community level of the terms of agreements between impacted communities and the project, as well as minutes of meetings from community consultations and negotiations.
  • In re-evaluating compensation for impacted communities, ensure that all impacted families receive fair market compensation for land, crops, and other assets, and for lost livelihoods, and social services that were promised.
    • Provide fair financial compensation for land that was flooded or rendered inaccessible by the Lower Sesan 2 dam project, its reservoir, or related infrastructure, including communal land.
    • Ensure that compensation reflects the actual value of land and agricultural items lost and yearly lost income. Revisit compensation to people already compensated to ensure it reflects these values. Ensure compensation for lost communal land.
    • Work with government and civil society groups and environmental experts to determine losses to fishery and agricultural livelihoods in communities upstream and downstream who were not displaced and negotiate compensation and mitigation agreements with those impacted to ensure that income or livelihoods are restored.
    • Commit to providing direct food and financial assistance to those impacted until livelihoods are, at minimum, restored to pre-displacement levels.
    • Ensure that compensation standards are transparent and consistently applied across affected communities.
    • Ensure safe drinking water in formal resettlement areas. Conduct regular water tests for contaminants in official resettlement areas, communicate results to the resettled communities, and commit to providing access to clean, drinkable water for resettled persons, including through the provision of alternative water sources or use of water treatment for existing water.
    • Work with the Cambodian government to ensure that schools in resettlement areas have qualified teachers and that health centers are staffed and equipped.
  • Develop a new livelihood restoration plan and ensure that impacted persons’ livelihoods are, at minimum, restored to pre-resettlement levels.
    • Develop with impacted communities and then make public a comprehensive new plan for livelihood restoration that includes an entitlement matrix describing services available to impacted persons; eligibility criteria defining who has access to those services; a timeframe for implementation; and a system for monitoring the effectiveness of the program.
    • Ensure that impacted persons, community leaders, local authorities, civil society groups, and experienced specialists familiar with local conditions participate in the definition of livelihood restoration activities at the community level.
    • Include, as part of this livelihood restoration plan, consideration of how impacted people can better utilize agricultural land given to them or engage in other new economic activities to restore their income. This will require a new round of negotiations between China Huaneng Group and the Cambodian government to provide impacted communities with new agricultural land or land for businesses.
    • Livelihood restoration projects should include vocational training and economic grants to allow those involved in fishing and farming, who are no longer able to generate income from previous occupations, to acquire new skills for new employment or business activities and utilize those skills to product income. Such skills trainings should be provided to all communities impacted by the construction of the dam project, even those who were not displaced.
    • For at least five years, monitor the success of livelihood restoration programs in improving displaced residents’ economic status and living standards. Intervene with additional support for households or communities where living standards have not been improved.
    • Ensure that women have equal and adequate access to measures to restore livelihoods.
  • Commit to better safeguarding Indigenous peoples’ rights.
    • Recognize that impacted communities include Indigenous peoples and publicly acknowledge that they are entitled to specific rights, including communal land titles for which compensation should be offered where communal land rights were impacted, whether or not the communities had previously obtained formal title under Cambodian law, and work with these communities to help them obtain title from the Cambodian government.
  • Create effective grievance mechanisms.
    • Develop a clear and transparent grievance mechanism, consistent with the United Nations Guiding Principles on Business and Human Rights, by which resettled residents and others impacted by the Lower Sesan 2 project can file complaints and have them reviewed and resolved in a timely and impartial manner.
    • Appropriately inform affected populations about the existence of the grievance mechanism and the manner in which to file a complaint.
    • Ensure that the grievance mechanism includes a process for challenging the valuation of homes, crops and trees and the amount of compensation accorded.
  • Increase oversight of the resettlement process.
    • Commission an independent annual audit of mitigation, compensation, and resettlement processes to identify failures to meet applicable laws and standards and make recommendations for improvement. Make public the audit reports.

To the Government of Cambodia

  • Enforce Cambodia’s legal framework for development projects and those involving Indigenous or environmental rights.
    • Fully enforce existing laws and decrees, including relevant provisions in Cambodian law that protect communities and individuals from expropriation and land grabbing, that protect Indigenous rights, and that require development and investment projects to undergo the scrutiny of Environmental Impact Assessments in line with Cambodia’s obligations under international law. The Cambodian government should amend existing laws and adopt new laws to ensure its legal frameworks provide effective protection and should act to minimize negative impacts of development and investment projects in line with its obligations under international law.
  • Ensure fair compensation and resettlement packages for communities and individuals involved in the land dispute related to the Lower Sesan 2 dam project.
    • Take all appropriate measures to compel China Huaneng Group to re-evaluate, reassess and renegotiate its compensation packages, as specified above.
    • Order local authorities to quickly process and grant land titles to resettled communities and those living near the reservoir area.
    • Acknowledge that impacted communities include Indigenous people and adopt policies toward Indigenous groups that are consistent with the UN Declaration on the Rights of Indigenous Peoples.
    • Review past practices and offer compensation or remediation to the Indigenous peoples that were impacted, taking into account the “free, prior, and informed consent” principle.
    • Publicly acknowledge that Indigenous groups are entitled to specific rights, including communal land titles for now-inundated land for which compensation should now be offered, whether or not the communities had previously obtained formal title under Cambodian law.
  • Ensure that human rights and environmental due diligence is better integrated into future hydropower projects.
    • In future development projects, ensure rigorous Environmental Impact Assessments (EIAs) are conducted at the planning stage before construction begins to minimize and mitigate human rights abuses and risks and prevent adverse social and environmental impacts.
    • Ensure that all EIA reports are conducted in a rigorous manner and contain a project overview; methodology and scope of study; summary of the relevant framework; full description and action plan; description of existing environmental resources (including physical, ecological and socio-environmental resources); detailed information on the results of public consultations; environmental impact migration measures; environmental management plan; economic analysis compared with environmental costs; and conclusions and recommendations.
    • Stop development projects that do not comply with these requirements.
    • Ensure compliance with the principle of “prior, free and informed consent” when Indigenous peoples are impacted by development projects.
    • Communicate clearly to companies engaged in current and future infrastructure projects that fair compensation must always be paid, including to families and communities with communal land rights, and that companies must ensure that involuntary land acquisitions do not negatively impact livelihoods.
  • Undertake a countrywide policy review on hydropower projects in Cambodia.
    • Commission an independent assessment on the cumulative human rights, social, and environmental impacts of past and potentially future hydropower projects in Cambodia, addressing current and potential future impacts of dams on fishery stocks and the economy countrywide and including discussion of the effects of climate change on existing and planned dams as well as the effects of dams on climate change weighed against other sources of renewable power.
  • Improve Cambodia’s legal framework on largescale development projects.
    • Reform Cambodia’s laws and regulations to standardize and improve processes to be followed to resettle and compensate people who lose land to large-scale development projects, whether homes or agricultural land, and compensate other people impacted by such projects. New laws and regulations—including a new Environmental Impact Assessment law—should be developed in consultation with environmental experts, civil society groups and affected communities.
    • As suggested by the UN special rapporteur on human rights in Cambodia: “Simplify the procedure for communal land titling, allowing indigenous peoples to gain recognition and claim their land, and protect indigenous peoples from attacks and intimidation by government agents and private companies, as they seek to exercise rights related to their communal lands.”[399]
    • Proceed with the drafting and adoption of a comprehensive environmental code that includes, language on criteria for environmental impact assessments, in line with international standards. This law should be drafted in consultation with environmental experts, civil society groups, and affected communities.
    • As part of a wider land reform process, and with the participation of civil society groups and affected communities, urgently take action to identify, secure, and demarcate individual and communal land rights, particularly in areas where large-scale development projects are planned. Securing land rights means giving individuals and communities the ability to protect those rights in the legal system.

To the Government of China

  • Instruct the State Assets Supervision and Administration Commission to conduct a transparent audit of the Lower Sesan 2 dam project and specifically its compensation and resettlement process.
  • Develop and enact a binding set of regulations to guide the operations of Chinese companies operating abroad, as well as banks financing outside investment, including a requirement that Chinese companies conduct human rights due diligence to identify, prevent, mitigate, and account for how they address their adverse human rights impact, including their ongoing impact.
  • Instruct the National Reform and Development Commission and the Ministry of Commerce only to approve overseas investment projects that have conducted rigorous human rights due diligence.
  • Modify the criteria according to which proposed overseas investments are judged, such as the Administrative Measures for Outbound Investment by Enterprises (issued by the National Reform and Development Commission) and Administrative Measures on Outbound Investment (issued by the Ministry of Commerce), to include human rights standards. Pending amendment of these measures, ensure that the National Reform and Development Commission and Ministry of Commerce enforce existing standards and do not approve overseas investments where they are not met.
  • Integrate human rights standards, including specific language relating to resettlements, into the Measures for the Supervision and Administration of Overseas Investment by Central Enterprises, which describe how central state-owned enterprises should operate abroad. Pending the amendment of these measures, ensure that the State Assets Supervision and Administration Commission enforces existing standards, including through regular inspections of state-owned enterprises operating overseas.
  • Instruct China Huaneng Group to:
    • Ensure that all future hydropower projects conduct human rights risk and impact assessments, including prevention, mitigation, and redress measures.
    • Conduct more rigorous oversight of its processes for negotiating compensation and resettlement for the Lower Sesan 2 project, including by meeting with civil society groups to discuss the problems identified in this report; conducting regular site visits; and requiring a third-party audit of the project’s resettlement policies and procedures.
    • Ensure that new or revised compensation and resettlement processes respect national laws, industry standards regarding resettlement, and international human rights law.

To the Industrial and Commercial Bank of China and China Eximbank

  • Ensure that projects seeking its funding conduct human rights risk and impact assessments, including prevention, mitigation, and redress measures. Provide rigorous oversight of the social and environmental impacts of bank-financed construction projects.
  • Meet with civil society groups and impacted communities in Cambodia to discuss the problems identified in this report.
  • For the Lower Sesan 2 dam project, establish a list of benchmarks that China Huaneng Group will be required to meet in renegotiating new compensation and resettlement processes, including:
    • Full disclosure, in writing and through oral dissemination to affected communities, of the updated resettlement action plan, compensation frameworks, and a plan for livelihood restoration.
    • Fair compensation for lost land.
    • Development of a comprehensive plan for livelihood restoration that includes an entitlement matrix that describes the services available to community members; eligibility criteria defining who has access to those services; a timeframe for implementation; and a system for monitoring the effectiveness of the program.
    • An effective grievance mechanism.
  • Establish a schedule of site visits and document and assess progress against these benchmarks.

To the World Bank Group

  • Ensure that the Compliance Advisor Ombudsman (CAO), the accountability mechanism for the International Finance Corporation, accelerates its ongoing complaint assessment on the Lower Sesan 2 project and helps convene stakeholders to facilitate better compensation and mitigation for those impacted by the dam.

To International Donors, including the US, UK, EU, Japan, South Korea, and Australia

  • Provide assistance to independent civil society groups and nongovernmental organizations to enable them to support impacted communities throughout and after the resettlement process, including with assistance filing complaints.
  • Provide assistance to communities directly or indirectly impacted by the construction of the dam project to obtain legal representation of their choice.
  • Provide support to community groups, including those representing women and youth, to facilitate communication between impacted communities and company and government officials.
  • Assist the Cambodian government in developing and enforcing laws and practices described above.
  • Press the Cambodian and Chinese governments to ensure that the rights of vulnerable communities, including Indigenous peoples, are protected and reflected in future decisions and policy making related to large-scale development projects, citing publicly and highlighting the human rights impacts of projects like the ones documented in this report.

Acknowledgments

This report was written by John Sifton, Asia advocacy director, with input from Yaqiu Wang, China researcher, and other researchers in the Asia Division of Human Rights Watch. It was reviewed by Sophie Richardson, China director, and Felix Horne, senior researcher with the Environment and Human Rights Division, and staff in the Business and Human Rights Division. It was edited by Brad Adams, Asia director; James Ross, legal and policy director; Joseph Saunders, deputy program director; and Danielle Haas, senior program editor, provided legal and program review. Production assistance was provided by Travis Carr and Seashia Vang.

Human Rights Watch would like to thank the many individuals and civil society and advocacy and research groups who provided support and assistance in the research and preparation of this report, and our donors, whose generous financial support helped make it possible. We express our appreciation especially to the scores of Cambodian people who spoke with us about the subject of this report, many of whom we cannot name due to security concerns.

 

[1] Because of transliteration variations, village names are sometimes rendered differently in English, for instance, Srekor is sometimes rendered as Srokor, and Sre Srenok as Sre Sranok.

[2] See footnotes below citing research and reporting by the UN Special Rapporteur on the Situation of Human Rights in Cambodia and non-governmental groups including Global Witness, the Cambodian League for the Promotion and Defense of Human Rights (LICADHO), ADHOC, and others.

[3] For example, Cambodian government Royal Decree NS/RK/0609/009, June 20, 2009, states that qualified investment projects in the agriculture and agro-industry sector are eligible for tax holidays of between three and nine years.

[4] Cambodia Sub-Decree No. 146 on Economic Land Concessions, 2005.

[5] Hem Socheth, The International Institute for Sustainable Development, Foreign Investment in Agriculture in Cambodia: A Survey of Recent Trends, p. 9, December 2012, https://www.iisd.org/sites/default/files/publications/foreign_investment_ag_cambodia.pdf.

[6] Cambodia Sub-Decree No. 11 on Build-Operate-Transfer Contract, February 13, 1998, http://www.cambodiainvestment.gov.kh/sub-decree-no-11-on-build-operate-transfer-bot-contract_980213.html.

[7] UN Commission on Human Rights, Report of the UN Special Rapporteur on the Situation of Human Rights in Cambodia, Surya P. Subedi, “A human rights analysis of economic and other land concessions in Cambodia,” adopted at the UN Human Rights Council, A/HRC/21/63/Add.1, 21st Session, September 2012, https://www.ohchr.org/Documents/HRBodies/HRCouncil/RegularSession/Session21/A-HRC-21-63-Add1_en.pdf.

[8] See Cambodian League for the Promotion and Defense of Human Rights (LICADHO), informational webpage, “Land Concessions,” https://www.licadho-cambodia.org/land_concessions/.

[9] See LICADHO website topic page on “land,” https://www.licadho-cambodia.org/topic/land.

[10] LICADHO, Land Grabbing and Poverty in Cambodia: The Myth of Development, May 2009, https://www.licadho-cambodia.org/reports/files/134LICADHOREportMythofDevelopment2009Eng.pdf.

[11] See Global Witness, “Hostile Takeover,” July 2016, https://www.globalwitness.org/en/reports/hostile-takeover/ and “Country for Sale,” February 2009, https://www.globalwitness.org/en/reports/country-sale/.

[12] See, for example, Network in Action (CNA), Ponlok Khmer, GRAIN, Cambodia Indigenous Youth Association (CIYA), and the Asia Indigenous Peoples Pact (AIPP), Cambodia: communities in protracted struggle against Chinese sugar companies’ land grab, June 8, 2017, https://www.grain.org/e/5728.

[13] Suraya Subedi, “A human rights analysis of economic and other land concessions in Cambodia,” September 2012.

[14] Cambodia, Order 01 on Measures for Strengthening and Increasing the Effectiveness of the Management of Economic Land Concessions, May 7, 2012; LICADHO, Land Concessions, http://www.licadho-cambodia.org/land_concessions.

[15] See ADHOC, Whose Land? Land Situation in Cambodia 2014 and First Half of 2015, July 22, 2015, on file with Human Rights Watch; Open Development Cambodia, “Concessions,” August 4, 2015, available at https://opendevelopmentcambodia.net/topics/concessions.

[16] Suraya Subedi, “A human rights analysis of economic and other land concessions in Cambodia,” September 2012. See also Dominic Faulder and Kenji Kawase, “Cambodians wary as Chinese investment transforms their country,” Nikkei Asian Review, July 18, 2018, https://asia.nikkei.com/Spotlight/Cover-Story/Cambodians-wary-as-Chinese-investment-transforms-their-country; Kimkong Heng, Chinese investment strains Cambodian society, Nikkei Asian Review, July 22, 2019, https://asia.nikkei.com/Opinion/Chinese-investment-strains-Cambodian-society.

[17] LICADHO, Land Concessions, http://www.licadho-cambodia.org/land_concessions.

[18] United States Department of State, Bureau of Democracy, Human Rights and Labor, Country Reports on Human Rights Practices for 2019, March 11, 2020, https://www.state.gov/wp-content/uploads/2020/02/CAMBODIA-2019-HUMAN-RIGHTS-REPORT.pdf.

[19] United States Department of State, Bureau of Democracy, Human Rights and Labor, Country Reports on Human Rights Practices for 2020, March 30, 2021, https://www.state.gov/reports/2020-country-reports-on-human-rights-practices/cambodia/.

[20] Sahmakum Teang Tnaut (STT), Evictions and Relocations – Research on the Process of Eviction and Relocation in Phnom Penh, June 2020, http://teangtnaut.org/eviction_relocation_site_report/?lang=en.

[21] “Cambodia: Micro-Loan Borrowers Face Covid-19 Crisis – Suspend Debt Collection, Stop Coerced Land Sales,” Human Rights Watch news release, July 14, 2020, https://www.hrw.org/news/2020/07/14/cambodia-micro-loan-borrowers-face-covid-19-crisis.

[22] “Cambodian Bank Demands ‘Action’ Against NGOs Who Say Workers Need Debt Relief,” Radio Free Asia, July 2, 2020, https://www.rfa.org/english/news/cambodia/bank-07022020141015.html.

[23] Micro-loan officers assert significant pressure on borrowers by holding distressed borrowers’ land titles to ensure timely repayment. These threats are often reinforced by commune or village-level authorities. The Cambodian government and micro-loan providers have so far failed to respond to Cambodia’s micro-loan debt crisis and a micro-loan sector that has failed its intended purpose. LICADHO, Collateral Damage: Land Losses and Abuses in Cambodia’s Microfinance Sector, August 7, 2019, https://www.licadho-cambodia.org/pressrelease.php?perm=444.

[24] NASA Earth Observatory, “Cambodia’s Forests Are Disappearing,” 2017, https://earthobservatory.nasa.gov/images/89413/cambodias-forests-are-disappearing.

[25] See generally, Kang Maozhao, Waijiao Huiyilu, Kang Xizhong, Liu Shaohua, and Chen Benhong editors (Beijing: Zhongyang wenxian chubanshe, 2000).

[26] Ibid.

[27] See David Chandler, The Tragedy of Cambodian History: Politics, War, and Revolution since 1945, (New Haven: Yale University Press, 1993).

[28] Melvin Gurtov, China and Southeast Asia, p. 78, (Baltimore: Johns Hopkins University Press, 1975).

[29] Chandler, The Tragedy of Cambodian History, pp. 194-6

[30] See Qiang Zhai, “China and the Cambodian Conflict, 1970–1975,” in Behind the Bamboo Curtain, edited by Priscilla Roberts (Stanford University Press, 2006).

[31] See generally Sophie Richardson, China, Cambodia, and the Five Principles of Peaceful Coexistence, (New York: Columbia University Press, 2009).

[32] See generally, Elizabeth Becker, When the War Was Over, (New York: Simon & Schuster, 1986).

[33] See Richardson, China, Cambodia, and the Five Principles of Peaceful Coexistence, pp. 93-96.

[34] See Evan Gottesman, Cambodia After the Khmer Rouge: Inside the Politics of Nation Building, pp. 172-73 (New Haven: Yale University Press, 2004).

[35] See Richardson, China, Cambodia, and the Five Principles of Peaceful Coexistence, pp. 112-113.

[36] See Becker, When the War Was Over.

[37] Zhonghua renmin gongheguo waijiao shipian, Zhongguo waijiao gailan, p. 56 (Beijing: Shijie zhishi chubanshe, 1987) and “Daguo dui Jianpuzhai shiwu de jieru,” Dongnanya yanjiu 9 (1993) p. 82.

[38] Tian Cengpei, Gaige kaifang yilai de Zhongguo waijiao, p. 93 (Beijing: Shijie zhishi chubanshe, 1993).

[39] Zhonghua renmin gongheguo waijiaobu waijiao shipian, Zhongguo waijiao gailan, pp. 62-63.

[40] “Cambodia: 30 Years After Fall of the Khmer Rouge, Justice Still Elusive,” Human Rights Watch news release, January 5, 2009, https://www.hrw.org/news/2009/01/05/cambodia-30-years-after-fall-khmer-rouge-justice-still-elusive.

[41] Richardson, China, Cambodia, and the Five Principles of Peaceful Coexistence, p. 193.

[42] “China: Forcibly Returned Uighur Asylum Seekers at Risk,” Human Rights Watch news release, December 22, 2009, https://www.hrw.org/news/2009/12/22/china-forcibly-returned-uighur-asylum-seekers-risk.

[43] “ASEAN nations fail to reach agreement on South China Sea,” BBC, July 22, 2012, https://www.bbc.com/news/world-asia-18825148. Cambodia has blocked ASEAN common statements on the South China Sea on multiple occasions; see also “ASEAN deadlocked on South China Sea, Cambodia blocks statement,” Reuters, July 25, 2016, https://www.reuters.com/article/us-southchinasea-ruling-asean/asean-deadlocked-on-south-china-sea-cambodia-blocks-statement-idUSKCN1050F6. 

[44] Catherine Putz, “2020 Edition: Which Countries Are for or Against China’s Xinjiang Policies?” The Diplomat, October 9, 2020, https://thediplomat.com/2020/10/2020-edition-which-countries-are-for-or-against-chinas-xinjiang-policies.

[45] See “China pledges over $100 million military aid to Cambodia,” Reuters, June 18,2018, https://www.reuters.com/article/us-cambodia-china/china-pledges-over-100-million-military-aid-to-cambodia-idUSKBN1JF0KQ; Jeremy Page, Gordon Lubold, and Rob Taylor, “Deal for Naval Outpost in Cambodia Furthers China’s Quest for Military Network,” Wall Street Journal, July 22, 2019, https://www.wsj.com/articles/secret-deal-for-chinese-naval-outpost-in-cambodia-raises-u-s-fears-of-beijings-ambitions-11563732482; and “Cambodia says to increase arms purchases from China,” Bangkok Post, July 29, 2019, https://www.bangkokpost.com/world/1720915/cambodia-says-to-increase-arms-purchases-from-china.

[46] Prak Chan Thul, “Chinese President Xi Jinping visits loyal friend Cambodia,” Reuters, October 13, 2016, https://www.reuters.com/article/us-china-cambodia/chinese-president-xi-jinping-visits-loyal-friend-cambodia-idUSKCN12D0NV.

[47] Richardson, China, Cambodia and the Five Principles of Peaceful Coexistence, p. 151.

[48] See “Deal for Naval Outpost in Cambodia Furthers China’s Quest for Military Network,” Wall Street Journal, July 22, 2019, https://www.wsj.com/articles/secret-deal-for-chinese-naval-outpost-in-cambodia-raises-u-s-fears-of-beijings-ambitions-11563732482; and “Cambodia says to increase arms purchases from China,” Bangkok Post, July 29, 2019, https://www.bangkokpost.com/world/1720915/cambodia-says-to-increase-arms-purchases-from-china.

[49] Heimkhemra Suy, No simple solution to China’s dominance in Cambodia, December 26, 2020, https://www.eastasiaforum.org/2020/12/26/no-simple-solution-to-chinas-dominance-in-cambodia. See also, Ian Storey, China’s Tightening Relationship with Cambodia, Jamestown Foundation, April 26, 2006, https://jamestown.org/program/chinas-tightening-relationship-with-cambodia.

[50] Brad Adams and Teppei Kasai, “Japan Should Stop Acting Like China in Cambodia,” The Diplomat, March 22, 2019, https://www.hrw.org/news/2019/03/22/japan-should-stop-acting-china-cambodia.

[51] The World Bank, “Belt and Road Initiative,” March 29, 2018, https://www.worldbank.org/en/topic/regional-integration/brief/belt-and-road-initiative (accessed June 28, 2019).

[52] “China's hydropower enterprises have accounted for more than 70% of overseas hydropower construction market (中国水电企业已占海外70%以上水电建设市场),” China Power News Network, Xinhua Net (新华网), January 22, 2019, http://www.xinhuanet.com/power/2019-01/22/c_1210044274.htm (accessed June 28, 2019).

[53] “Unit 2 of the Cambodian Lower Se San II Hydropower Station, which the Chinese side participated in, was put into operation (中方参与的柬埔寨桑河二级水电站2号机组投产发电),” China News Net, Sina International News, December 31, 2017, http://news.sina.com.cn/w/2017-12-31/doc-ifyqchnr7919980.shtml (accessed June 28, 2019).

[54] Alvin Cheng-Hin Lim, “Cambodia Joins the “Belt and Road,” IPP Review, October 14, 2016, ippreview.com/index.php/Home/Blog/single/id/255.html, citing Chinese language report in Xinhua, “Chinese investment in energy creates new history for Cambodia: Cambodian minister,” October 11, 2016.

[55] “Xi Focus-Backgrounder: Belt and Road Initiative progress,” Xinhua, April 26, 2019, http://www.xinhuanet.com/english/2019-04/26/c_138013178.htm

[56] Andrew Chatzky and James McBride, “China’s Massive Belt and Road Initiative,” Council on Foreign Relations Backgrounder, https://www.cfr.org/backgrounder/chinas-massive-belt-and-road-initiative.

[57] China Huaneng Group, 2017 Sustainability Report, p. 12 (Box: “Interpret Trendy Words of the 19th CCP National Congress - Belt and Road”), http://www.chng.com.cn/eng/n75869/n75959/c39720850/part/39720865.pdf

[58] Ibid., p. 12 (“China-Cambodia Cooperation Drove Economic Development”).

[59] Friends of the Earth U.S., Investing in a Green Belt and Road? Assessing the Implementation of China’s Green Credit Guidelines Abroad, December 2017, https://1bps6437gg8c169i0y1drtgz-wpengine.netdna-ssl.com/wp-content/uploads/2017/12/ChinaGreenBelt_Dec2017.pdf

[60] John Hurley, Scott Morris, and Gailyn Portelance, “Examining the Debt Implications of the Belt and Road Initiative from a Policy Perspective,” Center for Global Development, 2018, https://www.cgdev.org/publication/examining-debt-implications-belt-and-road-initiative-a-policy-perspective.

[61] “Dam Displacement Destroys Livelihoods in Guinea,” Human Rights Watch video, April 15, 2020, https://www.hrw.org/video-photos/interactive/2020/04/15/dam-displacement-destroys-livelihoods-guinea-16000-people.

[62] Medan and Jakarta, “Court rejects challenge to Batang Toru dam,” Jakarta Post, March 4, 2019, https://www.thejakartapost.com/news/2019/03/04/court-rejects-challenge-to-batang-toru-dam.html.

[63] Hans Nicholas Jong, “Dam that threatens orangutan habitat faces three-year delay,” Mongabay, July 15, 2020, https://news.mongabay.com/2020/07/batang-toru-hydropower-dam-tapanuli-orangutan-delay-nshe.

[64] Thomas Fuller, “Myanmar Backs Down, Suspending Dam Project,” New York Times, September 30, 2011, https://www.nytimes.com/2011/10/01/world/asia/myanmar-suspends-construction-of-controversial-dam.html (accessed June 28, 2019).

[65] “Myanmar CSOs Urge Xi Jinping to Terminate Myitsone Dam Project,” Irrawaddy, January 16, 2020, https://www.irrawaddy.com/news/burma/myanmar-csos-urge-xi-jinping-to-terminate-myitsone-dam-project.html.

[66] Andrew Nachemson, “The mystery man behind the Shwe Kokko project,” Frontier Myanmar, July 7, 2020, https://www.frontiermyanmar.net/en/the-mystery-man-behind-the-shwe-kokko-project.

[67] Office of the Leading Group for the Belt and Road Initiative, “Building the Belt and Road: Concept, Practice, and China’s Contribution,” May 2017, https://www.yidaiyilu.gov.cn/wcm.files/upload/CMSydylyw/201705/201705110537027.pdf (accessed June 28, 2019).

[68] Friends of the Earth U.S., Emerging Sustainability Frameworks: China Development Bank and China Export-Import Bank, January 2016, https://af.reuters.com/article/worldNews/idAFKCN1S2063.

[69] China Export and Import Bank (China Eximbank), “Guidelines for Environmental and Social Impact Assessments of the China Export and Import Bank’s (China Eximbank) Loan Projects,” 2007 (unofficial translation on file with Human Rights Watch).

[70] Ibid., article 12.

[71] Ibid., articles 13 to 18.

[72] Ibid., article 19.

[73] A 2019 Natural Resources Defense Council (NRDC) report noted that, “the environmental and social consequences of overseas investment by Chinese financial institutions are increasing … there is an urgent need for financial institutions to incorporate environmental and social risks into BRI investment.” NRDC, Research on Green Investment and Financing Standards for Policy Banks in the Belt and Road Initiative, 2019, p. 11, http://coalcap.nrdc.cn/Public /uploads/pdf /1574069427377628218.pdf (accessed January 26, 2020).

[74] See section on Chinese government and corporation obligations in “Applicable Legal Standards,” below.

[75] China, Ministry of Foreign Affairs, the Ministry of Environmental Protection, the National Development and Reform Commission and the Ministry of Commerce of People’s Republic of China, “Guiding Opinions on Promoting Green BRI Building,” May 8, 2017, https://eng.yidaiyilu.gov.cn/wcm.files/upload/CMSydylyw/201705/201705080221005.pdf (accessed June 28, 2019).

[76] Brenda Goh and Cate Cadell, “China’s Xi says Belt and Road must be green, sustainable,” Reuters, April 25, 2019, https://af.reuters.com/article/worldNews/idAFKCN1S2063 (accessed June 28, 2019).

[77] Hydro Power Lower Sesan 2 Co. Ltd., “Project Description,” http://www.hydrosesan2.com/jp/project.php?id=119.

[78] Horn Chanvoitey, “Power to the People? Cambodia’s Lower Sesan 2 dam, one year on,” Southeast Asia Globe, December 23, 2020, https://southeastasiaglobe.com/lower-sesan-ii-dam.

[79] These value figures are based on the dam producing approximately one-third of its maximum capacity of 1,998 gigawatt hours per year (the typical real world production level of hydropower dams), and local and regional electricity prices in Cambodia from 2020, ranging from $0.07 to $0.15 per kilowatt hour.

[80] Robert Carmichael, “Work Begins on Controversial Cambodian Dam,” Voice of America, May 7, 2013, https://www.voanews.com/east-asia-pacific/work-begins-controversial-cambodian-dam.  

[81] “‘I Will Lose My Identity’: Cambodian Villagers Face Displacement By Mekong Dam,” National Public Radio (NPR), Weekend Edition, August 26, 2017, https://www.npr.org/sections/parallels/2017/08/26/546036670/i-will-lose-my-identity-cambodian-villagers-face-displacement-by-mekong-dam.

[82] Mekong Watch, Lower Sesan 2 Dam Compensation and Resettlement Program Implementation Impacts on Indigenous Communities: Notes made from interviews in July 2015, November 5, 2015, pp. 3 and 7, http://www.mekongwatch.org/PDF/LS2_NotesCompensationResettlement.pdf.

[83] See National Aeronautics and Space Administration, “A New Dam in Cambodia,” February 1, 2018, https://earthobservatory.nasa.gov/images/91761/a-new-reservoir-in-cambodia; Soth Koemsoeun, “Lower Sesan II dam opens,” Phnom Penh Post, December 18, 2018, https://www.phnompenhpost.com/national/lower-sesan-ii-dam-opens

[84] Key Consultants Cambodia, “Environmental Impact Assessment for Feasibility Study of Lower Sesan 2 Hydropower Project, October 2008 draft, executive summary, https://data.opendevelopmentcambodia.net/dataset/draft-environmental-impact-assessment-for-feasibility-study-of-lower-sesan-2-hydropower-project-stu.

[85] People’s Republic of China Central Government (中华人民共和国中央人民政府), “Cambodia Lower Se San Dam II Hydropower Station was completed and put into production (柬埔寨桑河二级水电站举行竣工投产仪式),” December 17, 2018, http://www.gov.cn/xinwen/2018-12/17/content_5349674.htm (accessed June 27, 2019).

[86] International Consortium of Investigative Journalists Offshore Leaks Database, “Entity: Hydrolancang International Energy Cayman Co., Limited,” https://offshoreleaks.icij.org/nodes/82022999 and “Entity: Hydrolancang International Energy Hong Kong Co., Limited,” https://offshoreleaks.icij.org/nodes/80080292; China Huaneng Group statement, “China Huaneng Group successfully completes share acquisition of Cambodia Se San River II Hydropower Project,” January 2013, http://www.chng. the com.cn/eng/n75863/n75941/c1152506/content.html; Huaneng Lancang River Hydropower (华能澜沧江水电股份有限公司), “Huaneng Lancang River Hydropower 2018 Edition Annual Report,” (华能澜沧江水电股份有限公司 2018年年度报告),” April 25, 2019, http://file.finance.sina.com.cn/211.154.219.97:9494/MRGG/CNSESH_STOCK/2019/2019-4/2019-04-26/5270489.PDF (accessed June 27, 2019) p. 26-27.

[87] Human Rights Watch obtained the shareholder information through qichacha.com, a Chinese companies registry company and Hong Kong companies registry. 

[88] Huaneng Lancang River Hydropower (华能澜沧江水电股份有限公司), “Huaneng Lancang River Hydropower 2018 Edition Annual Report (华能澜沧江水电股份有限公司 2018年年度报告),” April 25, 2019, http://file.finance.sina.com.cn/211.154.219.97:9494/MRGG/CNSESH_STOCK/2019/2019-4/2019-04-26/5270489.PDF (accessed June 27, 2019) p. 53; see also company listing on SASAC’s website.

[89] Draft Law on Authorization of Payment Warranty of the Royal Government of Cambodia for the Hydro Power Lower Sesan 2 Company, and accompanying Explanatory Note, January 10, 2013, (unofficial translation), https://archive.internationalrivers.org/sites/default/files/attached-files/draft_law_on_rgc_approval_of_lower_sesan_2_eng-2.pdf. The financing terms appear to oversimplify the actual funding arrangements. The document did not specify how the company’s three owners would divide this obligation.

[90] China Huaneng Group media statement, “Cambodia’s largest hydropower project Huaneng Lower Sesan River II Hydropower Station starts reservoir impoundment,” September 2018, noting attendance at operational ceremony of Cambodian prime minister Hun Sen, Chinese Ambassador to Cambodia Xiong Bo, and a vice president of China Huaneng Group’s Huaneng Power Co., Huang Yongda, http://www.chng.com.cn/eng/n75863/n75941/c39595308/content.html; see also China Huaneng Group statement, “China Huaneng Group successfully completes the share acquisition of Cambodia Se San River II Hydropower Project,” January 2013, http://www.chng.com.cn/eng/n75863/n75941/c1152506/content.html.

[91] Huaneng Lancang River Hydropower (华能澜沧江水电股份有限公司), “Huaneng Lancang River Hydropower 2018 Edition Annual Report (华能澜沧江水电股份有限公司 2018年年度报告),” April 25, 2019, http://file.finance.sina.com.cn/211.154.219.97:9494/MRGG/CNSESH_STOCK/2019/2019-4/2019-04-26/5270489.PDF (accessed June 27, 2019) p. 53; see also company listing on SASAC’s website.

[92] China Huaneng Group media statement, “Cambodia’s largest hydropower project Huaneng Lower Sesan River II Hydropower Station starts reservoir impoundment,” September 2018, noting attendance at operational ceremony of Cambodian prime minister Hun Sen, Chinese Ambassador to Cambodia Xiong Bo, and a vice president of China Huaneng Group’s Huaneng Power Co., Huang Yongda, http://www.chng.com.cn/eng/n75863/n75941/c39595308/content.html; see also China Huaneng Group statement, “China Huaneng Group successfully completes the share acquisition of Cambodia Se San River II Hydropower Project,” January 2013, http://www.chng.com.cn/eng/n75863/n75941/c1152506/content.html.

[93] See January 10, 2013, Cambodian government “Draft Law,” cited above. As previously noted, the details about financing may not be accurate.

[94] See ibid.

[95] Instead of giving out a traditional loan, ICBC Leasing purchased equipment and other assets used in constructing the dam, totaling US$500 million, and then leased them to the company constructing the dam. See Min He, Weijiao Wang, and Wensen He, “Research on the Application of Financial Leasing in the Lower Se Sam II Dam Hydropower Project in Cambodia” (融资租赁在柬埔寨桑河二级水电项目中的运用研究), Yunnan Water Power 34 (云南水力发电) (2018), p. 16-17; Yang Gao, Wenrong Jin, and Zhiliang Zhu, “Cambodia Lower Se San II Dam Hydropower Station BOT Project Financing” (柬埔寨桑河二级水电站BOT项目融资), Yunnan Water Power 34 (云南水力发电) (2018), p. 13-14; Evergrowing Financial Leasing Co., Ltd (丰源融资租赁股份有限公司), “Analysis of the Role of Financial Leasing in China's Export of Products in the ‘Belt and Road’ Countries” (融资租赁在中国产品出口 “一带一路” 国家中的作用分析), June 14, 2017; Shanghai Leasing Trade Association (上海市租赁行业协会), “The application of China's financial leasing in project financing” (中国融资租赁在项目融资中的运用), January 23, 2019. See also Yingtongzhilue, “The use of financial leasing in project financing in China,” June 26, 2019, https://www.shangyexinzhi.com/article/154360.html.

[96] See China Eximbank webpage, “Electricity,” [电力篇], undated, http://www.eximbank.gov.cn/info/ztzl/rw/201906/t20190625_10167.html.

[97] Mekong River Commission (MRC), “State of the Basin Report 2018,” published 2019, p. vii, http://www.mrcmekong.org/assets/Publications/SOBR-v8_Final-for-web.pdf; see also Patrick Dugan et al, “Fish migration, dams, and loss of ecosystem services in the Mekong basin,” Ambio, vol. 39, pp. 344–348 (2010), https://agrilifecdn.tamu.edu/aquaticecology/files/2012/07/2010-Dugan-et-al.-Fish-migration-dams-and-loss-of-services-in-the-Mekong.pdf.

[98] Open Development Cambodia, “Agriculture and Fishing,” July 30, 2019, https://opendevelopmentcambodia.net/topics/agriculture-and-fishing/#return-note-64001-2; International Union for Conservation of Nature, Mekong transboundary cooperation: Making a problem bigger, June 19, 2019, https://www.iucn.org/news/viet-nam/201906/mekong-transboundary-cooperation-making-a-problem-bigger. According to 2015 figures, the overall value of fish captured within Cambodia on the Mekong and its tributaries that year amounted to over $3 billion, or 18 percent of the country’s entire gross domestic product that year. See MRC, “Economic value of Lower Mekong fisheries: Lower Mekong fisheries estimated to be worth around $17 billion a year,” Catch & Culture: Fisheries Research and Development in the Mekong Region, vol. 21. vol. 3, December 2015, http://www.mrcmekong.org/assets/Publications/Catch-and-Culture/CatchCulture, vol-21.3.pdf. With Cambodia’s gross domestic product now over $23 billion, this estimate is now likely closer to 13 percent.

[99] Ibid.

[100] See MRC, “Mitigation of the impacts of dams on fisheries: A primer,” pp. 16-22, http://www.mrcmekong.org/assets/Publications/Hortle-and-So-2017-Mitigation-of-the-impacts-of-dams-on-fisheries-a-primer-L-Res.pdf; and Patrick Dugan, “Mainstream dams as barriers to fish migration: international learning and implications for the Mekong,” Catch and Culture, vol. 14, no. 3, December 2008, http://www.mrcmekong.org/assets/Publications/Catch-and-Culture/CatchCulture, vol. 14.3.pdf.

[101] MRC, “Economic value of Lower Mekong fisheries: Lower Mekong fisheries estimated to be worth around $17 billion a year,” Catch & Culture: Fisheries Research and Development in the Mekong Region, vol. 21. vol 3, December 2015, http://www.mrcmekong.org/assets/Publications/Catch-and-Culture/CatchCulture, vol. 21.3.pdf.

[102] Brooke Peterson and Carl Middleton, Feeding Southeast Asia: Mekong River Fisheries and Regional Food Security, International Rivers, February 2010, https://archive.internationalrivers.org/sites/default/files/attached-files/intrivers_mekongfoodsecurity_jan10.pdf.

[103] MRC, “Economic value of Lower Mekong Fishers,” 2015. With Cambodia’s gross domestic product now over $23 billion, this estimate is now likely closer to 12 to 13 percent.

[104] Many Bunong and Lao, for instance, engage in limited seasonal gathering of forest herbs, nuts, mushrooms, and other natural products, to ensure replenishment, and use only traditional fishing techniques (and not the use of explosives or large fishing nets) with the intention to sustain fisheries and fish stock.

[105] Brian Eyler and Courtney Weatherby, Letters from the Mekong – Toward a sustainable water-energy-food future in Cambodia, The Stimson Center, February 2019, p. 33, https://www.stimson.org/sites/default/files/file-attachments/WEB-FEB_Cambodia%20Report.pdf; Amanda Kaufmann, The Prince of Power, Southeast Asia Globe, September 5, 2018, https://southeastasiaglobe.com/an-alternative-to-catastrophic-hydropower-in-cambodia.

[106] Guy Ziv, Eric Baran, So Nam, Ignacio Rodrigo-Iturbe, and Simon A. Levin, “Trading-off Fish Biodiversity, Food Security, and Hydropower in the Mekong River Basin,” The Proceedings of the National Academy of Sciences of the United States of America, no. 15 (2012), https://www.pnas.org/content/pnas/109/15/5609.full.pdf.

[107] Key Consultants Cambodia, “Environmental Impact Assessment for Feasibility Study of Lower Sesan 2 Hydropower Project, October 2008 draft, executive summary and main report, p. 119, https://data.opendevelopmentcambodia.net/dataset/draft-environmental-impact-assessment-for-feasibility-study-of-lower-sesan-2-hydropower-project-stu.

[108] Ibid., p. 121.

[109] Ibid., pp. 121-124. The report cited the approximately $2.5 million annual value of fish catches on the Sesan and Srepok, approximately $500,000 in annual value of gather forest products, and unknown but significant value of subsistence agricultural activities.

[110] Ibid., Executive Summary, p. 6.

[111] Human Rights Watch interview with Ian Baird, December 23, 2019, and follow-up emails in January 2021, on file with Human Rights Watch.

[112] Nathan Green and Ian Baird, “The contentious politics of hydropower dam impact assessments in the Mekong River basin,” Political Geography 2020, https://www.academia.edu/43877643/The_contentious_politics_of_hydropower_dam_impact_assessments_in_the_Mekong_River_basin.

[113] Shaun Turton, “Mekong dams will wipe out fisheries, study says,” Phnom Penh Post, October 22, 2015, https://www.phnompenhpost.com/national/mekong-dams-will-wipe-out-fisheries-study-says.

[114] Tom Fawthrop, “The Last Farewell to the Mighty Mekong,” The Diplomat, September 2, 2020, https://thediplomat.com/2020/09/the-last-farewell-to-the-mighty-mekong; see also Tom Fawthrop, “Something is Very Wrong on the Mekong River,” The Diplomat, August 26, 2019, https://thediplomat.com/2019/08/something-is-very-wrong-on-the-mekong-river/.

[115] International Rivers, “Watered Down,” Lower Sesan 2 Case Study, p. 117, https://www.internationalrivers.org/sites/default/files/attached-files/watered_down_eng_full_report_web_0.pdf

[116] Fawthrop, “The Last Farewell to the Mighty Mekong.”

[117] Ibid.

[118] Mekong Watch, “Briefing Paper: Negative Impacts of the Lower Sesan 2 Dam on Cambodia,” November 12, 2015, http://www.mekongwatch.org/platform/bp/supplement/english-LS2_20151112.pdf.

[119] Thomas Wild and Daniel Louck, “Maintaining Sediment Flows through Hydropower Dams in the Mekong River Basin,” Water Resources Research, May 2014, https://agupubs.onlinelibrary.wiley.com/doi/pdf/10.1002/2014WR015457. 

[120] Thanapon Piman and Manish Shrestha, “Case study on sediment in the Mekong River Basin: Current state and future trends,” Stockholm Environment Institute project report, March 2017, p. 21, https://mediamanager.sei.org/documents/Publications/Bangkok/SEI_2017_Report_Mekong_sediment_LoRes.pdf.

[121] Stephanie Jensen-Cormier, “Lessons from my three years engaging with China’s hydropower giants: a first-person account of how China’s hydropower giants engage with civil society groups when operating overseas,” Panda Paw Dragon Claw (blog), April 5, 2019, https://pandapawdragonclaw.blog/2019/04/05/lessons-from-my-three-years-engaging-with-chinas-hydropower-giants.

[122] Before the dam’s construction, studies on the rivers around the dam found 329 separate fish species, including 89 migratory fish species. Eric Baran, Saray Samadee, Teoh Shwu Jiau, and Tran Thanh Cong, “Fish and fisheries in the Sesan, Sekong and Srepok River Basins,” chapter 3, Water, Land, and Ecosystems Mekong, 2013, https://www.researchgate.net/publication/241768763_Fish_and_fisheries_in_the_Sesan_River_Basin_catchment_baseline_fisheries_section.

[123] To improve chances of effectiveness, prior study of the swimming behavior and capacities of different species needs to be undertaken and factored into the design, as well as ongoing monitoring and adjustment of the passage and flow velocities are needed. Moreover, most fish passage facilities only cater to upstream migration but are unable to facilitate downstream flow of fish eggs and larvae, which tend to get trapped in the dam reservoir. Pelle Gätke, Eric Baran, Helio Martins Fontes Jr., Sergio Makrakis, Maristela Cavicchioli Makrakis, Timo A. Räsänen, Saray Samadee, “Fish Passage Opportunities for the Lower Sesan 2 Dam in Cambodia; Lessons from South America,” Water, Land, and Ecosystems Mekong, October 2013, https://www.researchgate.net/publication/274835826_FISH_PASSAGE_OPPORTUNITIES_FOR_THE_LOWER_SESAN_2_DAM_IN_CAMBODIA_-_lessons_from_South_America.

[124] “Cambodia’s Lower Sesan II Hydropower Project provides a better life for resettled villagers,” Khmer Times, YouTube video, November 30, 2020, https://www.youtube.com/watch?v=DoWwXk9N3pc.

[125] Human Rights Watch telephone interview with Brian Eyler, April 20, 2021.

[126] Ibid. Eyler noted that the ladder’s design makes it difficult for fish traveling downstream to locate the ladder’s entrance, and worse still, the ladder fails to capture much of the downstream movement of fish eggs, which require continued water turbulence to continue moving (most eggs, emptying into a stagnant reservoir after traveling downstream on the Sesan and Srepok will likely sink to the cold bottom of the reservoir and die). “Fish ladders work both ways,” Eyler noted, “Fish need to move upstream to spawning grounds, but fish and fish eggs need to move downstream.”

[127] Email correspondence between Human Rights Watch and Ian Baird, March 7, 2021.

[128] Ibid. Villagers said that they had caught large amounts of Gyrinocheilus Pennocki, a carp, suggesting those fish were blocked and had accumulated just downstream of the dam. 

[129] Human Rights Watch telephone and email communications with an attendee who requested anonymity to preserve access to officials present at the meeting.

[130] Ilissa Ocko and Steven Hamburg, “Climate Impacts of Hydropower: Enormous Differences among Facilities and Over Time,” Environmental Science & Technology, November 2019, https://pubs.acs.org/doi/10.1021/acs.est.9b05083; Bridget R. Deemer et al, “Greenhouse Gas Emissions from Reservoir Water Surfaces: A New Global Synthesis,” BioScience, vol. 66, Issue 11, November 1, 2016, pp. 949–964; Laura Scherer and Stephan Pfister, “Hydropower's Biogenic Carbon Footprint,” PLoS ONE 11(9): e0161947, September 14, 2016, https://doi.org/10.1371/journal.pone.0161947; Philip Fearnside, “Emissions from tropical hydropower and the IPCC,” Environmental Science & Policy, Vol. 50, June 2015, pp. 225-239, https://doi.org/10.1016/j.envsci.2015.03.002.

[131] See sources in footnote above, specifically Deemer and Fearnside.

[132] See Timo A Räsänen et al., “Greenhouse gas emissions of hydropower in the Mekong River Basin,” Environmental Research Letters 2018, https://iopscience.iop.org/article/10.1088/1748-9326/aaa817/pdf. The study calculated that the Lower Sesan 2 dam would emit an average of 370 kilograms of CO2 per megawatt hour of electricity produced, comparable to the emission rate of some natural gas power plants. However, this number is calculated over a 100-year period, and because emissions decrease over time, the Lower Sesan 2 in its first decades will emit even higher levels. 

[133] Brian Eyler, Last Days of the Mighty Mekong, (New York: Zed Books, 2019).

[134] Human Rights Watch telephone interview with Brian Eyler, April 20, 2021.

[135] Ibid.

[136] See “Lower Sesan 2 Dam: Technical Details, Ownership, and Financing,” above.

[137] Human Rights Watch telephone interview with Brian Eyler, April 20, 2021.

[138] Key Consultants Cambodia, “Environmental Impact Assessment for Feasibility Study of Lower Sesan 2 Hydropower Project, October 2008 draft, https://data.opendevelopmentcambodia.net/dataset/draft-environmental-impact-assessment-for-feasibility-study-of-lower-sesan-2-hydropower-project-stu.

[139] Rivers Coalition in Cambodia Best Practices report, May 2009, p. 13.

[140] Ian Baird, “Non-government Organizations, Villagers, Political Culture and the Lower Sesan 2 Dam in Northeastern Cambodia,” Critical Asian Studies, March 2016, pp. 1-2, http://dx.doi.org/10.1080/14672715.2016.1157958.

[141] Ibid.

[142] Letter from Cambodian Prime Minister Hun Sen to President of the National Assembly Heng Samrin, “Clarification to the request by HE Son Chhay for delay in the implementation of the Hydropower Project of Lower Sesan II,” July 28, 2011, on file with Human Rights Watch.

[143] Ibid., p. 2.

[144] Ibid., pp. 2-3. Hun Sen’s letter also stated that the government was continuing to “review” a “request for deposit of a fund equaling to about 8.27% of the total project value for dealing with the impacts of the project,” an amount that, for a project of approximately US$800 million, would amount to about $65 million. Notably, this is roughly half what the project’s initial impact assessment reportedly recommended: $127 million. See Kem Ley, “The compensation policies and market property price LS2 dam development project,” October 2015, p. 27. Even a lower rate of $65 million appears to be higher than the amounts actually spent to provide resettlement and compensation, since at that rate, even discounting 10 percent for administrative costs, this would have resulted in about $60,000 in expenses and compensation per family resettled, which is far higher than families are known to have received. The 2013 Cambodian “Draft Law” on the project’s budget, cited above, lists only about $42 million allocated for “Compensation for impacts.” 

[145] Information presented here about community dynamics was provided by Human Rights Watch interviews with villagers in affected areas, staff at nongovernmental organizations including International Rivers and 3SPN, and with Ian Baird, who took part in many of the consultations with communities.

[146] See Baird, “Non-governmental Organizations, Villagers, Political Culture and the Lower Sesan 2 Dam in Northeastern Cambodia,” pp. 2-4.

[147] Human Rights Watch interview with “Samphy,” a Bunong man from Kbal Romeas village, April 22, 2019. Samphy requested that his real name be withheld to protect him from retaliation from authorities.

[148] Human Rights Watch telephone interview with “Nhuy,” community representative of old Kbal Romeas, July 17, 2020. Nhuy requested that his real name be withheld to protect him from retaliation from authorities.

[149] Ibid.

[150] Human Rights Watch interview with “Dao,” an ethnic Lao fisherman, Srekor village, Stung Treng province, April 22, 2019. Dao requested that his real name be withheld to protect him from retaliation from authorities.

[151] Human Rights Watch interviews with 3sPN and International Rivers staff, April and July 2019 and January 2021.

[152] Human Rights Watch interview with “Dao,” April 22, 2019.

[153] Ibid. “The Vietnamese did not have sufficient money” for the project, he noted.

[154] See, for example, Thin Lei Win, “Cambodian fury over proposed dam,” Al Jazeera, October 27, 2013, https://www.aljazeera.com/features/2013/10/27/cambodian-fury-over-proposed-dam (quoting villagers talking about threats from government officials); “Cambodian Villagers Threaten Renewed Protests Against Dam Developer,” Radio Free Asia, March 2, 2015, https://www.rfa.org/english/news/cambodia/dam-03022015173133.html.

[155] See “Cambodian fury over proposed dam,” Al Jazeera, October 27, 2013. In August 2017, three holdout villagers from Kbal Romeas reportedly received a court summons and one reported that his motorcycle was confiscated, see https://www.phnompenhpost.com/national/lower-sesan-ii-dam-protesters-summonsed.

[156] See corroborating interviews conducted in Kbal Romeas by Mekong Watch in February 2015, published as “Interview at Affected Village in February 2015 Regarding Asset Survey Held on Lower Sesan 2 Dam,” Mekong Watch Field Note, June 15, 2015, http://www.mekongwatch.org/PDF/LS2_FieldNoteRegardingAssetSurvey.pdf, and later interviews conducted with former Kbal Romeas villagers in 2021: Sangeetha Amarthalingam, Say Tola, “Cambodians displaced by dam struggle to retain their identity,” China Dialogue, May 27, 2021, https://chinadialogue.net/en/energy/lower-sesan-dam-displaces-cambodians-identity/.

[157] Human Rights Watch telephone interview with “Kany,” (name withheld) Srekor village representative, July 3, 2020.

[158] Human Rights Watch telephone interview with “Tov,” Srekor village representative, July 3, 2020. Tov requested that his real name be withheld to protect him from retaliation from the authorities.

[159] Human Rights Watch telephone interview with “Kem,” from Pluk village, Stung Treng province, August 19, 2020. Kem requested that his real name be withheld to protect him from retaliation from the authorities.

[160] “Drowning Dissent: Report on the Experiences of the Communities to be Resettled for the Lower Sesan 2 Dam,” Fisheries Action Coalition Team (FACT), December 2016, pp. 1-2, on file with Human Rights Watch.

[161] Ibid.

[162] Ibid.

[163] Ibid.

[164] FACT report, 2016, p. 2.

[165] FACT report, 2016, pp. 6-10.

[166] FACT report, 2016, p. 11.

[167] Human Rights Watch interview with “Nisay,” from Sre Angkrong village, Ratanakiri province, April 24, 2019. Nisay requested that his real name be withheld to protect them from retaliation from the authorities.

[168] Human Rights Watch interview with Bun Leap, director of 3S Protection Network (3SPN), a regional nongovernmental organization that worked with communities impacted by the Lower Sesan 2 dam, from Ban Lung town, Ratanakiri province, July 13, 2019.

[169] Human Rights Watch telephone interview with “Tov,” village representative of new Srekor, July 3, 2020.

[170] Joint statement of 18 non-governmental organizations, “Lower Sesan 2 Dam: Call for release of information on project redesign and a new Environmental Impact Assessment,” October 14, 2014, p. 1, on file with Human Rights Watch.

[171] Ibid, p. 2.

[172] Ibid., pp. 2-3.

[173] See, for example, Statements: “Phnong Ethnic Villagers in Kbal Romeas and Lao Villagers in Srekor 1 & 2 Village Publicly Announce: ‘We Refuse to be Resettled by the Lower Sesan 2 Dam,’” September 29, 2014, on file with Human Rights Watch; Alice Cuddy and Phak Seangly, “Villagers Refuse Relocation,” Phnom Penh Post, September 29, 2014, https://www.phnompenhpost.com/national/villagers-refuse-relocation.

[174] Statement of community leaders, “Affected Communities Appeal to the National Assembly: ‘Lower Sesan 2 Dam Damages Cambodia’s Rich Natural Resources. Cancel the Project Immediately,’” November 23, 2014, on file with Human Rights Watch.

[175] Ibid.

[176] Kem Ley, “The compensation policies and market property price LS2 dam development project,” Rivers Coalition in Cambodia, October 2015, p. 30, https://kh.boell.org/sites/default/files/lower_sesan_2_dam_survey_on_the_compensation_policies_and_market_property_english.pdf.

[177] Mekong Watch, “Lower Sesan 2 Dam Compensation and Resettlement Program Implementation Impacts on Indigenous Communities: Notes made from interviews in July 2015,” November 5, 2015, p. 1, http://www.mekongwatch.org/PDF/LS2_NotesCompensationResettlement.pdf.

[178] Ibid.

[179] Ibid.

[180] Ibid. pp. 2-3.

[181] Ibid. One of the villagers interviewed by Mekong Watch in 2015 quite accurately predicted what life would be like for those who moved to the site: “[A]t the resettlement site, our life will be more difficult than before. Where can I grow vegetables? We don’t have water. If I live near the river, I don’t need to buy water and I can go fishing by myself. When I come to the new site, I have to buy everything. My life will be worse. I cannot trust what the company said.”

[182] Ibid.

[183] Jack Davies, “Dam-affected villagers make case to UN envoy,” Phnom Penh Post, March 29, 2016, https://www.phnompenhpost.com/national/dam-affected-villagers-make-case-un-envoy.

[184] Human Rights Watch interview with Cheng Mengchou, independent journalist who, in 2016, interviewed villagers affected by the Lower Sesan 2 dam project and local government officials, May 3, 2019.

[185] Ibid.

[186] Radio Free Asia interview with Men Kong, spokesperson for Strung Treng provincial authority, “China-Backed Dam Causes Mass Evictions in Cambodia,” December 9, 2016, https://www.youtube.com/watch?reload=9&v=rIq1Bu2bt0E.

[187] “Joint statement of the communities along Sesan, Srepok and Sekong River To Madam Bu Jianguo Ambassador of the People's Republic of China in Kingdom of Cambodia,” on file with Human Rights Watch; 3SPN, Media Statement: “The Communities along the Sesan, Srepok and Sekong River submit their joint statement to Chinese Embassy,” December 13, 2013, on file with Human Rights Watch.

[188] “Cambodian villagers petition Chinese embassy to scrap dam projects,” Radio Free Asia, December 12, 2013, https://www.refworld.org/docid/52e0d61e14.html.

[189] China Huaneng Group Press Release, “Cao Peixi meets with Cambodian Prime Minister Hun Sen,” http://www.chng.com.cn/eng/n75863/n75941/c39562571/content.html. According to the statement, Hun Sen “thanked China Huaneng Group for its contribution to the economic and social development of Cambodia” and “spoke highly” of the Lower Sesan 2 dam project and said that “China Huaneng Group carries out the project with supreme attention to high quality, ecological and environmental protection, and high standards of the resettlement sites, and the Cambodian government has full confidence on the commercial operation of the project on schedule.”

[190] Letter of 15 Civil Society Groups to Chinese Ambassador to Cambodia Bu Jianguo, “Urgent request to reconsider China's investment in the Lower Sesan 2 Dam, Stung Treng Province, Cambodia,” May 26, 2014, https://www.internationalrivers.org/sites/default/files/attached-files/140512_cso_follow_up_letter_to_chinese_ambassador_-_final_-_english.pdf.

[191] PR News Wire, “The Sustainability Report of Chinese Enterprises in Cambodia was released in Beijing,” Yahoo News, November 24, 2020, https://finance.yahoo.com/news/sustainability-report-chinese-enterprises-cambodia-104400010.html.

[192] Human Rights Watch email exchange with civil society staffer in Phnom Penh who requested anonymity to preserve access to informational sources, January 21, 2021.

[193] “Cambodia’s Lower Sesan II Hydropower Project provides a better life for resettled villagers,” Khmer Times, November 23, 2020, https://www.khmertimeskh.com/50785151/cambodias-lower-sesan-ii-hydropower-project-provides-a-better-life-for-resettled-villagers and https://www.youtube.com/watch?v=DoWwXk9N3pc. According to other residents of the Srekor resettlement site, the main villager interviewed is in fact an official with Cambodia’s ruling party, the CPP. Human Rights Watch consultant telephone calls with Srekor residents, March 2021.

[194] Human Rights Watch wrote to AVI again on April 26, 2021, inviting the group to respond to the findings of this report. On April 27, 2021, an official responded in an email, stating the published report “is a product of our consulting contract. We are bound by the contract that we cannot share the report without consent from the company. As of today, we have not received any confirmation to allow us to share the report. In addition, under the term of the agreement, we are not allowed to discuss the content and substances of the report without their consent with the third party.” Email from Asian Vision Institute to Human Rights Watch staff, April 27, 2021.

[195] Asian Vision Institute, “Sustainability Report 2020, Report on Corporate Social Responsibility of China Huaneng Group Co. Ltd.,” November 2020, http://asianvision.org/archives/publications/csr-report-china-huaneng.

[196] Ibid, p. 21: “those kinds of fish might have been endangered by overfishing or their migrating routs have been obstructed from the upstream dam sites located in other countries.”

[197] Ibid. p. 41.

[198] Ibid. p. 32.

[199] Ibid, p. 13. The report also notes: “Our finding show that some villagers hope the company and authority provide some non-interest loan to them for agriculture cultivation and find the market for their agriculture products to stabilize the price, presently also middlemen come to buy their products for a low, unstable price offer.”

[200] Ibid. p. 20.

[201] “People Face Trade Offs” appears in an economics textbook by Harvard University professor N. Gregory Mankiw as one of ten “economic principles.” See N. Gregory Mankiw, Principles of Economics, (New York: Harcourt, 1997).

[202] Ibid. p. 20

[203] Ibid. p. 40.

[204] See Ibid. Undefined terms listed in the projects’ outcomes include “community participation,” “post-project governance,” “provision of supports to community,” “measures of social and environmental safeguards,” and promotion of “equality and equity for both women and men to ensure the preservation of their traditional cultures.” Also listed are “Greater empowerment of the local people through the protected rights to use and manage the natural resources, and adapt to the changing climate,” and “Enhanced networking as a means for the people to communicate with members of the society about their social, economic, and environmental rights.”

[205] Ibid.

[206] Human Rights Watch interview with Srang, resident of the relocated Kbal Romeas community, January 15, 2021.

[207] Human Rights Watch telephone interview with “Lol Loy,” (name withheld) a resident of Koah Teak, January 19, 2021.

[208] Human Rights Watch telephone interview with “Kem,” from Pluk village, January 13, 2021.

[209] Website page for complaint filed June 18, 2018, to the Compliance Advisor Ombudsman, http://www.cao-ombudsman.org/cases/case_detail.aspx?id=1275. Civil society leaders involved in the process confirmed the details of this complaint in several emails and calls with Human Rights Watch from March 2019 through early 2020.

[210] Ibid. According to the CAO, the aim is “to listen to people's concerns, understand the different perspectives, and determine what options are available to address the complaint through CAO’s Dispute Resolution and Compliance functions.”

[211] See CAO case detail site: http://www.cao-ombudsman.org/cases/case_detail.aspx?id=1275.

[212] Many villagers told Human Rights Watch that they formerly sold approximately 30 kilograms of fish per day, but with wildly varying prices ranging from around $1.75 up to $8 per kilogram for some large fish, though mostly priced at the low end. (With occasional catches of more valuable fish, up to $15 per kilogram.) In one night, most fishing boats caught about 20-25 kilograms of lower value fish selling at about $0.50 per kilogram (i.e., $10.00 to $12.50) plus a few large fish totaling about 5 to 10 kilograms, selling for about $4 to 8 per kilogram ($20 to $80) though typically closer to the lower end of the range. This totals $30 to $92.50 per week, or about $120 to $370 per month.

[213] Human Rights Watch interview with “Samphy,” Bunong man from Kbal Romeas village, April 23, 2019.

[214] Ibid.

[215] As noted above, the resettlement area for Kbal Romeas is more barren than the forestland near the Srepok and Sesan Rivers. Human Rights Watch viewed the area in which Samphy’s land was located and visually confirmed that the land is more rocky, dry, and sandy than areas near the river, thus more likely requiring fertilizer to produce sizable yields.

[216] Human Rights Watch interviews with two Bunong men from Kbal Romeas, names withheld, April 23, 2019.

[217] Ibid.

[218] Ibid.

[219] Human Rights Watch interview with Srang, a resident of the relocated Kbal Romeas community, January 15, 2021.

[220] Sangeetha Amarthalingam, Say Tola, “Cambodians displaced by dam struggle to retain their identity,” China Dialogue, May 27, 2021, https://chinadialogue.net/en/energy/lower-sesan-dam-displaces-cambodians-identity/.

[221] Human Rights Watch interviews with Samphy, Nhuy, Srang, and other Bunong residents of Kbal Romeas, cited above.

[222] See e.g., “China-Backed Dam Causes Mass Evictions in Cambodia,” Radio Free Asia, December 9, 2016, https://www.youtube.com/watch?v=rIq1Bu2bt0E.

[223] Cambodia Peoples Party statement, “សម្តេចក្រឡាហោម ខេង ឧបនាយករដ្ឋមន្រ្តី រដ្ឋមន្រ្តីក្រសួងមហាផ្ទៃ អញ្ជើញទស្សនកិច្ចនៅតំបន់ទំនប់វារីអគ្គិសនីសេសានក្រោម២,” “Samdech Kralahaom Sar Kheng, Deputy Prime Minister and Minister of Interior, Graciously Visits the Sesan 2 Hydroelectric Dam Area,” February 21, 2019, https://www.cpp.org.kh/details/115692. Several villagers from Kbal Romeas told Human Rights Watch in April 2019 about the visit in interviews conducted there on April 23, 2019.

[224] “China-Backed Dam Causes Mass Evictions in Cambodia,” Radio Free Asia, December 9, 2016, https://www.youtube.com/watch?v=rIq1Bu2bt0E.

[225] Human Rights Watch interview with Cheng Mengchou, independent journalist who in 2016 interviewed villagers affected by the Lower Sesan 2 dam project and local government officials, May 3, 2019.

[226] Austin Meyer and Gus Greenstein for “Fork in the River,” a multimedia production by Roads & Kingdoms and Slate, April 17, 2017, https://roadsandkingdoms.com/2017/fork-in-the-river/ and https://www.youtube.com/watch?v=H9J9Cew6qls.

[227] Austin Meyer and Gus Greenstein interview with Dam Samnang, villager in Kbal Romeas, for “Fork in the River,” September 7th, 2016, transcript and recording on file with Human Rights Watch. For more on the FPIC standard, see “Applicable Legal Standards” below.

[228] Notes on water sample results from Microecologies Inc., briefing to Human Rights Watch, June 21, 2019.

[229] World Health Organization, Fact Sheet: Arsenic, https://www.who.int/news-room/fact-sheets/detail/arsenic.

[230] Human Rights Watch telephone interview with Nhuy, community representative of old Kbal Romeas, July 17, 2020.

[231] Like several other villagers interviewed for this report, Nhuy could list the large and valuable fish species that disappeared after the dam was completed, such as Trey Pa Se Ee (ត្រីប៉ាសេអ៊ី) (Mekongina erythrospila); Trey Pa Va (ត្រីប៉ាវ៉ា) (Labeo dyocheilus or Labeo erythropterus); Trey Pa Va Mok Pi (ប៉ាវ៉ាមុខពីរ) (Bangana behri or Incisilabeo behri), known as “two headed” fish; and Trey Pra (ត្រីប្រ៉ា)​ (Pangasius krempfi, Pangasius bocourti, and Pangasius mekongensis), among others. Srang, another former Kbal Romeas villager, corroborated that most of these species disappeared after the dam’s gates closed. See “Cambodians displaced by dam struggle to retain their identity,” China Dialogue, May 27, 2021.

[232] Human Rights Watch telephone interview with Nhuy, January 18-20, 2021.

[233] Ibid.

[234] Human Rights Watch interview with fishing families along the Sesan reservoir, April 23, 2019.

[235] Human Rights Watch telephone interview with Nhuy, July 17, 2020.

[236] Human Rights Watch telephone interviews with Nhuy, January 18-20, 2021.

[237] Samphy now works from time to time as a laborer, while his family tends some pigs and chickens that can occasionally be sold for income—but that it was hardly enough to cover costs. Samphy said that his compensation for construction labor was about $6 a day—far less money than he produced before—and that it was highly inconsistent. The income from pigs, which he said sell for about $15-$17 each after 14 months of feeding, is negligible.

[238] Human Rights Watch interview with Dao, an ethnic Lao fisherman from Srekor village, Stung Treng province, April 22, 2019.

[239] Referring to large, meaty, valuable fish (Latin: Bangana behri, Incisilabeo behri, or Labeo erythropterus).

[240] Mostly various species of carps and barbs.

[241] Human Rights Watch group interviews with other Srekor residents, April 22, 2019. See also follow-up telephone interviews in July 2020 (see below).

[242] Human Rights Watch brief interview with a Srekor fisherman, April 22, 2019.

[243] Human Rights Watch telephone Interview with “Tov,” community representative in new Srekor, June 5, 2020.

[244] Human Rights Watch telephone Interview with “Kany,” July 9, 2020.

[245] Like Dao quoted earlier, Tov listed many of the species that were gone, including various carps, barbs, and cyprids, e.g., the Trey Pa Va (ត្រីប៉ាវ៉ា) (Labeo dyocheilus or Labeo erythropterus); and Trey Pa Va Mok Pi (ប៉ាវ៉ាមុខពីរ) (Bangana behri or Incisilabeo behri), or “bump headed, “two headed” fish, among other species.

[246] Human Rights Watch interview with “Ritt,” (name withheld), resettled from Srekor to a resettlement site, January 13 and 21, 2021.

[247] Human Rights Watch telephone interviews with “Kany,” village leader in new Srekor, June 15, 2020 and July 3, 2020. 

[248] Human Rights Watch interviews with villagers and 3SPN staff in April 2019 and telephone interviews in July 2020.

[249] Human Rights Watch telephone interview with a 3SPN staffer who visited Srekor community representatives in June 2020, on file with Human Rights Watch.

[250] Ibid.

[251] Ibid.

[252] Speech by Prime Minister Hun Sen on the occasion of opening of Lower Sesan 2 dam project, December 2018 https://www.youtube.com/watch?v=mA2ENz0rNGs (21:00-22:00).

[253] “Sesan Locals Win Right to Stay,” Khmer Times, December 6, 2017, https://www.khmertimeskh.com/94169/sesan-locals-win-right-stay.

[254] Human Rights Watch interview with “Thom,” an Indigenous Bunong man from Kbal Romeas, April 22, 2019. Human Rights Watch has changed the interviewee’s name to protect his identity.

[255] This is consistent with academic research on the effects of dam on rivers like the Srepok and Sesan. See Pelle Gätke et al., “Fish Passage Opportunities for the Lower Sesan 2 Dam in Cambodia,” report for the International Centre for Environmental Management, Hanoi, Vietnam, October 2013, pp. 13-14, https://wle-mekong.cgiar.org/download/mk3-optimizing-cascades/MK3-Fish-passage-opportunities.pdf.

[256] Human Rights Watch interviews with two former residents of Kbal Romeas, April 22, 2019, names withheld.

[257] Human Rights Watch interview with “Srey,” a community leader from Kbal Romeas, April 22, 2019. For a portion of the interview, Srey was accompanied by her husband. Human Rights Watch has changed the interviewee’s name to protect her identity.

[258] The information in this section is taken from a group interview with four men in Samkha village, Lumphat district, Ratanakiri province, July 13, 2019. Several other men were also present and provided additional information. The villagers requested their names be withheld to protect them from retaliation by authorities.

[259] Like villagers in submerged areas downstream of them, the villagers had a detailed understanding of which fish were no longer seen on the river, both small and large migratory fish with reproductive cycles that require migration past the Lower Sesan 2 dam, for instance Trey Pa Se Ee (ត្រីប៉ាសេអ៊ី) (Mekongina erythrospila); Trey Pa Va (ត្រីប៉ាវ៉ា) (Labeo dyocheilus or Labeo erythropterus); Trey Pa Va Mok Pi (ប៉ាវ៉ាមុខពីរ) (Bangana behri or Incisilabeo behri), “two headed” fish; Trey Pra (ត្រីប្រ៉ា)​ (Pangasius krempfi, Pangasius bocourti, and Pangasius mekongensis); Trey Proul (ត្រីព្រួល) (Cirrhinus microlepis); Kon Theay (កន្ធាយ) (uncertain, type of softshell turtle); On Derk (អណ្តើក) (uncertain, type of turtle); and Trey Real (ត្រីរៀល) (Henicorhynchus siamensis or Henicorhynchus obatus).

[260] Human Rights Watch interview with three villagers in Phum Thmey, Lumphat district, Ratanakiri province, July 13, 2019, in the presence of several other younger fishermen. The villagers requested their names be withheld to protect them from retaliation from the authorities.

[261] Human Rights Watch interview with “Nisay,” a Sre Angkrong village, Ratanakiri province, April 24, 2019. Nisay requested that his real name be withheld to protect them from retaliation from the authorities.

[262] Human Rights Watch interview with “Kiri,” Sre Angkrong village, Ratanakiri province, April 24, 2019. Kiri requested that his real name be withheld to protect him from retaliation from the authorities.

[263] Human Rights Watch interview with two villagers in Tiem Loeu village, in Voeun Sai district, Ratanakiri province, July 14, 2019. The villagers requested their names be withheld to protect them from retaliation from the authorities. The two men told Human Rights Watch that they used to catch up to eight kilograms of fish in a day, consisting of larger, more valuable fish, and sometimes more. “We could earn up to 100,000-200,000 riel at a time (approximately $25 to $50) if we were lucky.” Their fishing incomes have been cut by more than half since the Lower Sesan 2 dam project was completed. “Now we can catch around one or two kilos at a time. We can earn up to 50,000 riel ($12.50) at a time.”

[264] One man said he was able to harvest 760 kilograms of rice in 2018; the other said he harvested 800 kilograms.

[265] Human Rights Watch interview with three family members—father, 58, mother, 50, and son, 32—in Tiem Loeu village, in Veun Sai district, Ratanakiri province, July 14, 2019. The three requested their names be withheld to protect them from retaliation from the authorities.

[266] These losses could have been avoided had downstream communities been consulted about schedules for water release from the dam, but the project mitigation plans do not appear to have provided for such measures, as the almost all compensation and mitigation efforts were focused only on communities flooded by the dam, not on others farther upstream and downstream.

[267] Human Rights Watch interview with two fishermen and a village leader from Kalan village, Ratanakiri province, July 14, 2019. The men requested their names be withheld to protect them from retaliation from local authorities. While one fisherman said he used to catch about five to six kilograms of larger fish, to sell for $2.50 to $5 a kilogram, and occasionally larger fish worth far more; now he can only catch one or two kilograms at a time, and of smaller fish worth far less.

[268] Human Rights Watch telephone interview with “Lol Loy,” (name withheld), a resident of Koah Teak, January 19, 2021.

[269] Human Rights Watch telephone interviews with “Kem,” Pluk village, August 19, 2020 and January 13, 2021.

[270] Human Rights Watch telephone interview with “Kem,” Pluk village, August 19, 2020.

[271] Human Rights Watch telephone interviews with “Kem,” Pluk village, January 13, 2021.

[272] For more on the 2018 Laos dam collapse, see Ian Baird, “Catastrophic and slow violence: thinking about the impacts of the Xe Pian Xe Namnoy dam in Laos,” Journal of Peasant Studies, October 21, 2020, https://doi.org/10.1080/03066150.2020.1824181.

[273] Human Rights Watch telephone interview with “Kem,” Pluk village, August 19, 2020.

[274] Cristina Maza and Phak Seangly, “Sesan dam to bring power, pain,” Phnom Penh Post, April 28, 2017, https://www.phnompenhpost.com/national-post-depth/sesan-dam-bring-power-pain.

[275] Kem Ley, “The compensation policies and market property price LS2 dam development project,” Rivers Coalition in Cambodia, October 2015, https://kh.boell.org/sites/default/files/lower_sesan_2_dam_survey_on_the_compensation_policies_and_market_property_english.pdf.

[276] Human Rights Watch interview with Dao, an ethnic Lao fisherman in Srekor village, April 22, 2019.

[277] Statement of community leaders, “Affected Communities Appeal to the National Assembly: ‘Lower Sesan2 Dam Damages Cambodia’s Rich Natural Resources. Cancel the Project Immediately,’” November 23, 2014, on file with Human Rights Watch.

[278] “Lower Sesan 2 will not benefit to Cambodia. That’s why we ask to cancel it,” April 30, 2015 letter from “Project Affected Communities” and signed by seven Indigenous community representatives from the communities of Kbal Romeas, Chrob, Vernsai, Kro Bey Chroum, Srekor, Srepok Thom, and Phlouk, addressed to Heng Samrin, President of the National Assembly of Cambodia, and Ham Pol, Chairperson of the Commission on Planning, Investment, Agriculture, Rural Development, Environment, and Water Resources, on file with Human Rights Watch.

[279] Interview with Dam Samnang, a villager in Kbal Romeas, September 7, 2016.

[280] Cristina Maza and Phak Seangly, “Sesan dam to bring power, pain,” Phnom Penh Post, April 28, 2017, https://www.phnompenhpost.com/national-post-depth/sesan-dam-bring-power-pain.

[281] “‘I Will Lose My Identity’: Cambodian Villagers Face Displacement By Mekong Dam,” NPR, Weekend Edition, August 26, 2017, https://www.npr.org/sections/parallels/2017/08/26/546036670/i-will-lose-my-identity-cambodian-villagers-face-displacement-by-mekong-dam.

[282] Human Rights Watch interview with “Samphy,” a Bunong man from Kbal Romeas village, April 22, 2019.

[283] Radio Free Asia interview with Siek Mekong, commune chief for Srekor village, in video “China-Backed Dam Causes Mass Evictions in Cambodia,” December 9, 2016, https://www.youtube.com/watch?reload=9&v=rIq1Bu2bt0E.

[284] United Nations Declaration on the Rights of Indigenous Peoples (UNDRIP), adopted September 13, 2007, G.A. Res. 61/295, U.N. Doc. A/RES/47/1, art. 10.

[285] Hun Sen letter to Son Chhay, July 28, 2011, cited above.

[286] Constitution of the Kingdom of Cambodia, entered into force September 21, 1993, https://pressocm.gov.kh/en/archives/9539; Land Law of the Kingdom of Cambodia, entered into force August 13, 2001, available at: http://www.sithi.org/admin/upload/law/Land%20Law.ENG.pdf.

[287] Cambodia is obligated under international law to protect, promote, and ensure human rights under the International Covenant on Civil and Political Rights (ICCPR), adopted December 16, 1966, G.A. Res. 2200A (XXI), U.N. Doc. A/6316 (1966), entered into force March 23, 1976, ratified by Cambodia in 1992; International Covenant on Economic, Social and Cultural Rights (ICESCR), adopted on December 16, 1966, G.A. Res. 2200(XXII), U.N. Doc. A/6316 (1966), 993 UNTS 3, entered into force, January 3, 1976, ratified by Cambodia in 1992; Convention on the Elimination of All Forms of Discrimination against Women (CEDAW), adopted December 18, 1979, G.A. res. 34/180, U.N. Doc. A/34/46, entered into force September 3, 1981, ratified by Cambodia in 1992; and the Convention on the Rights of the Child (CRC), adopted November 20, 1989, G.A. Res. 44/25, U.N. Doc. A/44/49 (1989), entered into force September 2, 1990, ratified by Cambodia in 1992.

[288] International Covenant on Economic, Social and Cultural Rights (ICESCR), art. 2. Article 2(1) obligates states to use “the maximum of its available resources … to achiev[e] progressively the full realization” of economic, social and cultural rights “by all appropriate means.”

[289] Office of the UN High Commissioner for Human Rights, “Guiding Principles on Business and Human Rights,” HR/PUB/11/04, adopted June 16, 2011, Part II, http://www.ohchr.org/Documents/Publications/GuidingPrinciplesBusinessHR_EN.pdf (accessed December 3, 2019).

[290] ICESCR, art. 11(1).

[291] ICCPR, art. 1(2).

[292] Universal Declaration of Human Rights (UDHR), G.A. Res. 217 A (III), U.N.Doc. A/810, at 71 (1948), art. 17.

[293] The right to food is recognized under article 25 of the UDHR, and under article 11 of the ICESCR as interpreted by the Committee on Economic, Social and Cultural Rights, General Comment No. 12, “Right to adequate food,” (Twentieth session, 1999), U.N. Doc. E/C.12/1999/5 (1999).

[294] ICESCR, art. 2. See also, Committee on Economic, Social and Cultural Rights, General Comment No. 12, “Right to adequate food” (states have “an obligation to move as expeditiously as possible towards that goal. Every State is obliged to ensure for everyone under its jurisdiction access to the minimum essential food, which is sufficient, nutritionally adequate and safe, to ensure their freedom from hunger.”); see also, below, Committee on Economic, Social and Cultural Rights, General Comment No. 14 on “The right to the highest attainable standard of health.”

[295] UN Committee on Economic, Social and Cultural Rights, General Comment No. 15: “The Right to Water,” UN Doc. E/C.12/2002/11, adopted January 20, 2003; UN General Assembly, “The human right to water and sanitation,” Resolution 64/292 (2010), A/64/L.63/Rev.1 and Add.1, http://www.un.org/es/comun/docs/?symbol=A/RES/64/292&lang=E; UN Human Rights Council, “The human right to safe drinking water and sanitation,” Resolution 18/1, (2007), http://www.un.org/es/comun/docs/?symbol=A/HRC/RES/18/1&lang=E.

[296] ICESCR, art. 11; CRC, art. 24; and CEDAW, art. 14(2)(h).

[297] Domestic use is understood to include drinking, sanitation, bathing, washing clothes, and cooking. See UN Human Rights Council, “The human right to safe drinking water and sanitation,” Resolution 18/1, (2007). See also UN Committee on Economic, Social and Cultural Rights, “Substantive Issues Arising in the Implementation of the International Covenant on Economic, Social and Cultural Rights,” General Comment No. 14, The Right to the Highest Attainable Standard of Health, E/C.12/2000/4 (2000), para. 2, http://www.unhchr.ch/tbs/doc.nsf/(Symbol)/40d009901358b0e2c1256915.

[298] ICESCR, art. 11.

[299] UN Committee on Economic, Social and Cultural Rights, General Comment No. 14, “The right to the highest attainable standard of health,” U.N. Doc. E/C.12/2000/4 (2000), para. 4, (noting that “The right to health … extends to the underlying determinants of health, such as food and nutrition, housing, access to safe and potable water and adequate sanitation, safe and healthy working conditions, and a healthy environment”).

[300] Office of the UN High Commissioner for Human Rights, “Basic Principles and Guidelines on Development-Based Evictions and Displacement” (the “Basic Principles”), Annex 1 of the report of the Special Rapporteur on adequate housing as a component of the right to an adequate standard of living, U.N. Doc. A/HRC/4/18, para. 6.

[301] Basic Principles, para. 56(d).

[302] Basic Principles, para. 38.

[303] Basic Principles, para. 60.

[304] Basic Principles, para. 52.

[305] Basic Principles, paras. 29, 37, 39, and 57.

[306] ICCPR, article 17, ICESCR, article 11(1). See also UN Committee on Economic, Social and Cultural Rights (ESCR Committee), General Comment No. 4, The Right to Adequate Housing, UN Doc. No E/1992/23 (1991) and General Comment No. 7, Forced evictions, and the right to adequate housing (Sixteenth session, 1997), U.N. Doc. E/1998/22, annex IV at 113 (1998).

[307] Basic Principles, paras. 52, 55, and 56 (c) and (d).

[308] Basic Principles, para. 60.

[309] See Convention on Access to Information, Public Participation in Decision-making and Access to Justice in Environmental Matters, Aarhus, Denmark, June 25, 1998, art. 1. Cambodia is not a party to the convention.

[310] CEDAW, art. 7; Voluntary Guidelines on the Responsible Governance of Tenure of Land, Fisheries and Forests in the Context of National Food Security, (Rome, FAO, 2012), guiding principle 3B (6), guideline 9.9; Guiding principles on human rights impact assessments of trade and investment agreements (A/HRC/19/59/Add.5), principle 4; Large-scale land acquisitions and leases: A set of minimum principles and measures to address the human rights challenge (A/HRC/13/33/Add.2), principles 1, 2, 10; Basic principles and guidelines on development-based evictions and displacement (A/HRC/4/18, annex I), paras. 38, 53, 55, 56 (e) and (i), 65.

[311] UN Human Rights Council, Special Rapporteur on the Human Right to Safe Drinking Water and Sanitation, Common Violations of the Human Rights to Water and Sanitation, Catarina de Albuquerque, U.N. Doc. A/HRC/27/55. June 30, 2014, para. 68.

[312] Report of the Special Rapporteur on the Human Right to Safe Drinking Water and Sanitation, paras. 18–31.

[313] See, for example, Concluding observations of the Committee on Economic, Social and Cultural Rights on Cambodia (E/C.12/KHM/CO/1).

[314] Concluding observations of the Committee on Economic, Social and Cultural Rights on Australia (E/C.12/AUS/CO/4) and of the Committee on the Elimination of Racial Discrimination on the Congo (CERD/C/COG/CO/9).

[315] Concluding observations of the Committee on the Elimination of Racial Discrimination on Finland (CERD/C/FIN/CO/19) and Suriname (CERD/C/SUR/CO/12).

[316] Concluding observations of the Committee on Economic, Social and Cultural Rights on the Democratic Republic of the Congo (E/C.12/COD/CO/4) and Finland (E/C.12/FIN/CO/5).

[317] UN Human Rights Committee, General Comment No. 34, Freedoms of Opinion and Expression, U.N. Doc. CCPR/C/GC/34 (2011), paras. 18-19. The Human Rights Committee also noted that the right to information is addressed in other articles of the ICCPR, including arts. 2, 10, 14 and 17.

[318] United Nations Declaration on the Rights of Indigenous Peoples (UNDRIP), adopted September 13, 2007, G.A. Res. 61/295, U.N. Doc. A/RES/47/1.

[319] “Frequently Asked Questions: Declaration on the Rights of Indigenous Peoples,” United Nations Permanent Forum on Indigenous Issues, http://www.un.org/esa/socdev/unpfii/documents/FAQsIndigenousdeclaration.pdf (accessed July 13, 2019). 

[320] UNDRIP, art. 1.

[321] Ibid., art. 5.

[322] Ibid., art. 8(2).

[323] Ibid., art. 11(1).

[324] UNDRIP, art 18.

[325] UNDRIP, arts. 19 and 32; International Labour Organization (ILO), Convention concerning Indigenous and Tribal Peoples in Independent Countries (ILO Convention No. 169), 72 ILO Official Bull. 59, entered into force September 5, 1991, arts. 6, 7 and 15. The Asian Infrastructure and Investment Bank (AIIB) and other international financial institutions set out circumstances in which companies receiving their financing need to obtain the “free, prior and informed consultation” or the “free, prior, and informed consent” of Indigenous people whose rights will be impacted; see AIIB Environmental and Social Framework, amended version of February 2019, available at https://www.aiib.org/en/policies-strategies/_download/environment-framework/Final-ESF-Mar-14-2019-Final-P.pdf.

[326] Universal Declaration of Human Rights (UDHR), adopted December 10, 1948, G.A. Res. 217A(III), U.N. Doc. A/810 at 71 (1948)), art. 27; ICESCR, art. 15(1). For analysis, see Elissavet Stamatopoulou-Robbins, Cultural Rights in International Law: Article 27 of the Universal Declaration of Human Rights and beyond, Series: The Universal Declaration of Human Rights, Volume: 2 (Boston: Martinus Nijhoff, 2007); Ana Vrdoljak, ed., The Cultural Dimension of Human Rights (New York: Oxford University Press, 2013).

[327] ICCPR, arts. 1 and 27.

[328] Human Rights Committee, General Comment No. 23, Rights of Minorities, U.N. Doc. CCPR/C/21/Rev.1/Add.5 (1994), para. 7, https://www.refworld.org/docid/453883fc0.html. International Indigenous rights case law has advanced the protection of Indigenous rights and livelihoods. For example, the Inter-American Court of Human Rights and the African Commission on Human and Peoples’ Rights consider that Indigenous peoples’ traditional possession of their lands means they should be treated as having property rights over them. See Inter-American Commission on Human Rights, “Indigenous and Tribal Peoples’ Rights over their Ancestral Lands and Natural Resources,” 2009, http://www.cidh.org/countryrep/Indigenous-Lands09/Chap.VI.htm (accessed August 30, 2018), and “Kenya: Landmark Ruling on Indigenous Land Rights,” Human Rights Watch news release, February 4, 2010, http://www.hrw.org/en/news/2010/02/04/kenya-landmark-ruling-Indigenous-land-rights.

[329] UNDRIP, art. 8.

[330] UNDRIP, art. 26(2). The UN committee that monitors compliance with the International Convention on the Elimination of All Forms of Racial Discrimination (ICERD), stated that “governments which fail to recognize and respect Indigenous customary land tenure are guilty of racial discrimination.” It thus called on all states “to recognize and protect the rights of Indigenous peoples to own, develop, control and use communal lands, territories and resources and where they have been deprived of their lands and territories traditionally owned or otherwise inhabited or used without their free and informed consent, to take steps to return these lands and territories.” UN Committee on the Elimination of All Forms of Racial Discrimination, General Recommendation No. 23: Indigenous Peoples (Fifty-first session, 1997).

[331] UN Committee on Economic, Social and Cultural Rights (CESCR), General Comment 21, Right of everyone to take part in cultural life, U.N. Doc. E/C.12/GC/21, para. 36.

[332] UNDRIP, art. 26(1).

[333] UNDRIP, art. 8.

[334] UN Committee on Economic, Social and Cultural Rights (CESCR), General Comment No. 4, The right to adequate housing, U.N. Doc. E/1992/23, annex III, art. 114 (1991), para. 8(a).

[335] Cambodia Land Law, August 13, 2001, article 17; http://www.sithi.org/admin/upload/law/Land%20Law.ENG.pdf.

[336] Cambodia Land Law, art. 30.

[337] Cambodia Land Law, art. 23.

[338] See Ian G. Baird, Indigenous Peoples’ and land: Comparing communal land titling and its implications in Cambodia and Laos, Asia Pacific Viewpoint, vol. 54, No. 3, December 2013, p. 273.

[339] Open Development Cambodia, Communal land, last updated on November 28, 2018, https://opendevelopmentcambodia.net/topics/communal-land.

[340] Cambodia Land Law, art. 5.

[341] Constitution of the Kingdom of Cambodia, September 21, 1993, 2nd Plenary Session, Constitutional Assembly, https://pressocm.gov.kh/en/archives/9539.

[342] Sub-decree No. 146 on Economic Land Concessions, 2005, art. 4.4.

[343] Ibid.

[344] Ministry of Economy and Finance, Law on Expropriation, No.NS/RKM/0210/003, 2010, http://sithi.org/admin/upload/law/Law%20on%20Expropriation.ENG%20draf.pdf.

[345] Law on Expropriation, art. 2.

[346] Law on Expropriation, art. 16.

[347] Law on Expropriation, arts. 22 to 29.

[348] Long Kimmarita, “Boeung Kak activists sentenced,” Phnom Penh Post, April 2, 2019, https://www.phnompenhpost.com/national/boeung-kak-activists-sentenced.

[349] D.J.H. Blake and L. Robins, “Water governance dynamics in the Mekong Region,” Maureen Harris, Chapter 4 “Diverted Justice: The Lower Sesan 2 Dam and the Role of Law in Cambodian Hydropower Development,” Strategic Information and Research Development Centre, 2016, p. 111.

[350] Electricity Law, art. 3, website of the Ministry of Mines and Energy: http://www.mme.gov.kh.

[351] Website of the Ministry of Water Resources and Meteorology, http://www.cambodiameteo.com/map?menu=3&lang=en.

[352] Website of the Ministry of Environment, https://www.moe.gov.kh.

[353] Website of Electricité du Cambodge, http://www.edc.com.kh.

[354] Electricity Law, art. 3; website of the Electricity Authority of Cambodia, https://www.eac.gov.kh.

[355] Law on the Amendment to the Law on Investment, art. 3; website of the Council for the Development of Cambodia, http://www.cambodiainvestment.gov.kh.

[356] “In a Build-Operate-Transfer (BOT) project, the public sector grantor grants to a private company the right to develop and operate a facility or system for a certain period (the “Project Period”), in what would otherwise be a public sector project. […] Operator finances, owns and constructs the facility or system and operates it commercially for the project period, after which the facility is transferred to the authority. […] Project company obtains financing for the project, and procures the design and construction of the works and operates the facility during the concession period.” See World Bank Group, “Concessions, Build-Operate-Transfer (BOT) and Design-Build-Operate (DBO) Projects,” https://ppp.worldbank.org/public-private-partnership/agreements/concessions-bots-dbos.

[357] Sub-decree 147 on the Organization and Functioning of the Council for the Development of Cambodia, 1995, arts. 9 and 11.

[358] International Rivers, Kimberley Ogonda, “Starving the Mekong: A Report on the Impacts of Cambodia’s Lower Sesan 2 Dam,” February 2, 2015, p. 10, https://www.internationalrivers.org/resources/starving-the-mekong-a-report-on-the-impacts-of-cambodia%E2%80%99s-lower-sesan-2-dam-8509.

[359] Law on Water Resources Management, art. 12.

[360] Constitution of the Kingdom of Cambodia, art. 35.

[361] Law on Environmental Protection and Natural Resource Management (Preah Reach Kram NS/RKM/1296/06 Dec. 24, 1996) (Cambodia), www.opendevelopmentcambodia. net/laws_and_regulations/environment-land-and-nrm-laws/?post_type=law.

[362] Sub-Decree on Environmental Impact Assessment Process (No. 72 ANRK.BK Aug. 11, 1999) (Cambodia), https://data.opendevelopmentmekong.net/km/dataset/af85d2c5-4104-4df2-ac5d-b5ac360caa96/resource/88f37045-5db0-4f00-935c-3d3fc70458f4/download/a8861734-4040-484d-b7b9-d48958f29e58.pdf.

[363] Simon Lewis and Khuon Narim, “Few Companies Conduct Environmental Studies,” Cambodia Daily, November 25, 2012, https://www.cambodiadaily.com/news/few-companies-conduct-environmental-studies-6288.

[364] William J. Schulte and Ashlee Stetser, “On the path to sustainable development: an assessment of Cambodia’s draft environmental impact assessment law,” Cambodia Law and Policy Journal, vol. 3, December 2014, p. 100.

[365] Ibid.

[366] Ibid.

[367] Schulte and Stetser, p. 120.

[368] Law on Environmental Protection and Natural Resource, 1996, art. 6; Sub-Decree on Environmental Impact Assessment Process, 1999, art. 7.

[369] Sub-Decree on Environmental Impact Assessment Process, art. 8.

[370] Ibid., art. 1.

[371] Ibid., arts. 15 and 17.

[372] Ibid., art. 18.

[373] Article 1 of the Sub-Decree on Environmental Impact Assessment Process, art. 1; Law on Environmental Protection and Natural Resource, art. 1.

[374] Schulte and Stetser, p. 115.

[375] Royal Kingdom of Cambodia, Law on Forestry, NS/RKM/0802/016, 2002, http://sithi.org/admin/upload/law/Law%20on%20Forestry%20(2002).ENG.pdf.

[376] Forestry Law, art. 4.

[377] Ibid.

[378] Another relevant set of provisions, albeit nonbinding, from Cambodia’s 2007 Law on Management of Water Resources in Cambodia, encourages the collaboration with and participation of the relevant agencies, private sectors, beneficiary groups, nongovernmental organizations, and international organizations in all activities related to the management, investment, exploitation, conservation, and development of the water resources. Ibid., art. 7.

[379] Matthew Baird and Brendon Thomas, “Developing an Environmental Code for Cambodia,” Chinese Journal of Environmental Law, vol. 1 (2017), pp. 99-103, https://pdfs.semanticscholar.org/f16d/9051b27a3a7ec43526b848ff6a4c7121d87c.pdf.

[380] For a commentary of the most recent draft, see “Civil Society Organizations’ Comments of Draft 11 of the Environment and Natural Resources Code of the Kingdom of Cambodia,” July 2018, http://www.ngoforum.org.kh/wp-content/uploads/2018/07/ENR-Code-ENG.pdf.

[381] Agreement on the Cooperation for the Sustainable Development of the Mekong River Basin, April 5, 1995, https://www.mrcmekong.org/assets/Publications/policies/agreement-Apr95.pdf.

[382] See Mekong River Commission website: http://www.mrcmekong.org/about-mrc.

[383] The agreement contains procedures for construction of projects that may affect other water users and parties beyond the Mekong itself, called the Procedures for Notification, Prior Consultation and Agreement. The procedures required differ depending on the nature of the project: for mainstream dams a six-month process of prior consultation is required, in which the developing party provides information to the Mekong River Commission secretariat and neighboring countries and they have an opportunity to respond. For tributary dams like the Lower Sesan 2, only the notification procedure is required, meaning there is an obligation to submit information to the commission but not to allow for a response or concerns. See Rémy Kinna and Alistair Rieu-Clarke, “Can the Global Water Conventions Strengthen the 1995 Mekong Agreement?” in The Governance Regime of the Mekong River Basin: (Brill, The Netherlands: 2017) https://www.jstor.org/stable/10.1163/j.ctt1w8h0rj.4?seq=29#metadata_info_tab_contents; IUCN, “A window of opportunity for the Mekong Basin: The UN Watercourses Convention as a basis for cooperation,” 2016, https://www.iucn.org/sites/dev/files/mekong.pdf. Given the anticipated impacts of the Lower Sesan 2 project on the wider basin, some stakeholders and civil society groups in 2013 raised concerns that notification procedures were inadequate, and the consultation procedure should apply and development partners to the Mekong River Commission called on the Cambodian government to submit the project to prior consultation, but it had no practical impact. See Mekong River Commission, Report, Informal Donor Meeting, June 27-28, 2013, Phnom Penh, Cambodia, https://www.mrcmekong.org/assets/Publications/governance/Report-IDM-2013-Complete-set-final.pdf.

[384] World Bank, “Operational Manual 4.12, Involuntary Resettlement,” 2001, revised 2013, https://policies.worldbank.org/sites/ppf3/PPFDocuments/0902 24b0822f89db.pdf. World Bank, “Environmental and Social Policies,” (Undated), https://projects.worldbank.org/en/projects-operations/environmental-and-social-policies. World Bank, “Environmental and Social Framework,” 2016, p. 53, http://pubdocs.worldbank.org/en/837721522762050108/Environmental-and-Social-Framework.pdf#page=67&zoom=80.

[385] A 2019 Asia Society report, in discussing the Belt and Road Initiative, concluded: “Chinese officials invoke the principles of ‘noninterference’ and ‘respect for local law’ to distance themselves from aspects of BRI projects that fall short of international standards and best practices. But developing countries often lack the necessary institutions to support adherence to the rule of law or the application of international standards…. The lack of rigorous oversight in poorer developing countries with limited capabilities or weak governance has resulted in a range of problems that have begun to alienate local communities and taint the BRI brand.” Daniel R. Russel and Blake Berger, “Navigating the Belt and Road Initiative,” Asia Society Policy Institute, June 2019, p. 11. https://asiasociety.org/sites/default/files/2019-06/Navigating%20the%20Belt%20and%20Road%20Initiative_2.pdf (accessed January 5, 2020). 

[386] UN Office of the High Commissioner for Human Rights, “Guiding Principles on Business and Human Rights,” HR/PUB/11/04, adopted June 16, 2011, principle 25, http://www.ohchr.org/Documents/Publications/GuidingPrinciplesBusinessHR_EN.pdf (accessed December 3, 2019).

[387] In 2012, the China Banking Regulatory Commission issued the Green Credit Guidelines to improve environmental and social risk management of overseas projects by its policy banks. China Banking Regulatory Commission, “Green Credit Guidelines,” February 24, 2012, https://pfbc-cbfp.org/docs/news/avril-mai-13/RDP12-Mars-2013/DCC-China%20 Banking%20Regulation%20-%20Green%20Credit%20Guidelines.pdf (unofficial IFC translation.) Article 21 of the Green Credit Guidelines state that “[b]anking institutions … shall make promise in public that appropriate international practices or international norms will be followed as far as such overseas projects are concerned, so as to ensure alignment with good international practices.”

[388] UN Office of the High Commissioner for Human Rights, “Guiding Principles on Business and Human Rights,” HR/PUB/11/04, adopted June 16, 2011, http://www.ohchr.org/Documents/Publications/GuidingPrinciplesBusinessHR _EN.pdf (accessed December 3, 2019), principle 4.

[389] International Rivers, “Lower Sesan 2: Same Company, Two Dams, One River Report,” January 31, 2015, https://archive.internationalrivers.org/resources/9044.

[390] Measures for Supervision and Administration of Outbound Investment by Central Enterprises (中央企业境外投资监督管理办法), promulgated by Instrumentalities of the State Council, All Commissions, State-owned Asset Supervision and Administration Commission of the State Council, January 7, 2017, http://www.sasac.gov.cn/n2588035/n2588320/n2588335/c4258448/content.html or http://en.hxlawyer.com/news/32.html (English).

[391] Ibid., art. 16.

[392] See, for example, Ministry of Environmental Protection, Ministry of Foreign Affairs, National Development and Reform Commission, and Ministry of Commerce, “Guidance on Promoting Green Belt and Road,” May 8, 2017. For other relevant standards related to the Belt and Road Initiative, see Inclusive Development International, “Safeguarding People and the Environment in Chinese Investments,” 2019 (Second edition), p. 41, https://www.inclusivedevelopment.net/wp-content/uploads/2019/05/2019_IDI_China-Safeguards-Guide-FINAL.pdf (accessed January 25, 2020).

[393] Second Belt and Road Forum for International Cooperation, “Remarks by H.E. Xi Jinping President of the People’s Republic of China at the Press Conference of The Second Belt and Road Forum for International Cooperation,” April 28, 2019, http://www.beltandroadforum.org/english/n100/2019/0429/c22-1397.html (accessed January 5, 2020). China’s “Evaluation of Environmental Effects Law,” adopted in 2002, ostensibly to promote sustainable development, does stipulate that companies engaged in development projects “which may cause adverse effects on the environment and may have a direct bearing on the rights and interests of the public,” must follow procedures for adequate consultations with affected people, including through hearings. But it only applies in Chinese territory. See “Law of the People’s Republic of China on Evaluation of Environmental Effects,” 2002, arts. 3 and 7.

[394] Measures for Supervision and Administration of Outbound Investment by Central Enterprises, art. 28.

[395] The 2019 Natural Resources Defense Council report concluded that, “China is gradually establishing a legal system for overseas investment that regulates and supervises enterprises, financial institutions, project approval, and overall planning…. At present, no specific laws or regulations have been introduced to monitor the environmental and social performance of Chinese companies investing overseas. For enterprises, the environmental and social impact of investment falls under the social responsibility of the company. Thus, relevant regulations are mainly based on incentives and voluntary actions, with no punitive measures for violations. For regulators, supervisory and control responsibilities are unclear and ineffectively distributed. As a result, these monitoring duties end up relying upon reports that the companies produce. In the absence of independent verification and on-site inspections, oversight becomes a mere formality. Although the financial policy norms are relatively complete, in general, the current policy system is ineffectiveness and fragmented, lacks specific implementation rules and standards, insufficiently discloses information, and elicits little public participation in the implementation process.” Natural Resources Defense Council, “Research on Green Investment and Financing Standards for Policy Banks in the Belt and Road Initiative,” 2019, pp. 10-11.

[396] Measures for the Administration of Outbound Investment by Enterprises (企业境外投资管理办法) promulgated by the Instrumentalities of the State Council, All Commissions, State Development & Reform Commission, art. 41, December 26, 2017, effective March 1, 2018, http://www.ndrc.gov.cn/zcfb/zcfbl/201712/t20171226 _871560.html (accessed June 28, 2019).

[397] Measures for the Administration of Outbound Investment (境外投资管理办法) promulgated by the Ministry of Commerce of the People’s Republic of China, September 6, 2014, effective October 6, 2014), art. 20 http://www.mofcom.gov.cn/ article/b/c/201409/20140900723361.shtml (accessed June 28, 2019). In 2013 China’s Ministry of Commerce and Ministry of Ecology and Environment also jointly issued Guidelines for Environmental Protection in Foreign Investment and Cooperation that apply to Chinese companies operating overseas. The guidelines encourage enterprises to consult with affected communities, by taking, “the initiative to strengthen their contacts and communications with their communities and relevant social groups, and take opinions and suggestions with respect to environmental impacts of their construction projects and operation activities through forums and hearings according to requirements of laws and regulations of the host country.” Guidelines for Environmental Protection in Foreign Investment and Cooperation (对外投资合作环境保护指南), February 18, 2013, Ministry of Commerce English Version, art. 20, http://english.mofcom.gov.cn/article/policyrelease/ bbb/201303/20130300043226.shtml (accessed January 26, 2020). China also has domestic environmental laws that require companies to consult with affected peoples where their project, “may cause adverse effects on the environment and may have a direct bearing on the rights and interests of the public.” Law of the People’s Republic of China on Evaluation of Environmental Effects, 2002, arts. 3 and 7. These laws do not apply outside of Chinese territory, however.

[398] Jingwai Touzi Guanli Banfa (境外投资管理办法) Measures for the Administration of Overseas Investment, promulgated by the Ministry of Commerce of the People’s Republic of China, September 6, 2014, effective October 6, 2014, http://www.mofcom.gov.cn/article/b/c/201409/20140900723361.shtml (accessed June 28, 2019); Qiye jingwai Touzi Guanli Banfa (企业境外投资管理办法) Measures for the Administration of Overseas Investment of Enterprises, promulgated by the Instrumentalities of the State Council, All Commissions, State Development & Reform Commission (incl. former State Development Planning Commission), December 26, 2017, effective March 1, 2018, http://www.ndrc.gov.cn/zcfb/zcfbl/201712/t20171226_871560.html (accessed June 28, 2019).

[399] “Report of the UN Special Rapporteur on the situation of human rights in Cambodia,” August 2020, https://cambodia.ohchr.org/sites/default/files/Annual-reports/A_HRC_45_51_AEV%20(1).pdf.